搜索
首页
大数快讯
大数活动
服务超市
文章专题
出海平台
流量密码
出海蓝图
产业赛道
物流仓储
跨境支付
选品策略
实操手册
报告
跨企查
百科
导航
知识体系
工具箱
更多
找货源
跨境招聘
DeepSeek
首页
>
2025中国具身智能产业星图
>
0
0
2025中国具身智能产业星图
求数科技
2025-11-11
1
导读:报告为广发证券、智友·雅瑞科创平台团队合作编写完成,并 于 2025 科技创变者大会对外发布。
报告为广发证券、智友·雅瑞科创平台团队合作编写完成,并 于
2025
科技创变者大会对外发布。
当前,全球正经历大国博弈与技术范式的深刻变革。面对中美战 略竞争加剧、传统产业亟待升级、地产与地方债务旧有逻辑亟待转变 等多重挑战,培育支撑中国经济长期高质量发展的“新质生产力”, 已成为一项紧迫的时代课题。 具身智能,作为人工智能与物理世界深度融合的典范,正步入以
“AI+
高端制造
”
为核心的黄金发展期,有望成为驱动未来经济增长的 核心引擎。
它不仅将重塑制造业价值链,更将催生“制造服务业
”
、
“
现 代服务业
”
、
“
消费新物种
”
等新业态,并广泛赋能于国防无人系统、生 物科技设备等领域,展现跨行业的辐射力与生态带动力。 目前,我国具身智能产业生态,亟需产业协同与基础研究突破创 新,而当前仍处于发展的混沌期。广发证券与智友
·
雅瑞科创平台依 托“金产学研”的资源优势与洞察研究优势,于一年前成功组建由产 业专家、科研领军者、企业家和投资人构成的“具身智能技术与产业 战略研究小组”。
在《创变下一浪》研究基础上,小组成员深入开展 全国范围的产业调研与企业访谈,历经近半年的扎实工作,最终凝练 成这份《
2025
中国具身智能产业星图》。 具身智能发展日新月异,本报告所呈现的数据与分析均基于一定 时间内的调研与检索结果,如有疏漏与不足,恳请各界批评指正。我 们期待本报告为中国具身智能领域的创新与突破提供有价值的参考!
在全球大国博弈的时代背景下,发展
“
新质生产力
”
已成各国必争 的战略制高点。对中国而言,制造业无疑是基础最好、最能产生规模 效应的核心方向之一。对比
2023
年全球主要经济体增长引擎发现, 中国制造业以
32.38
万亿元的
GDP
增加值呈现压倒性的规模优势, 比美国(
20.30
万亿元),德国(
6.39
万亿元)、意大利(
2.70
万亿 元)、英国(
2.08
万亿元)等工业国的制造业增加值之和还高。同时, 中国制造业仅
GDP
增加值,已是日本制造业
GDP
总量的
5
倍以上, 无疑是全球领先的制造大国。
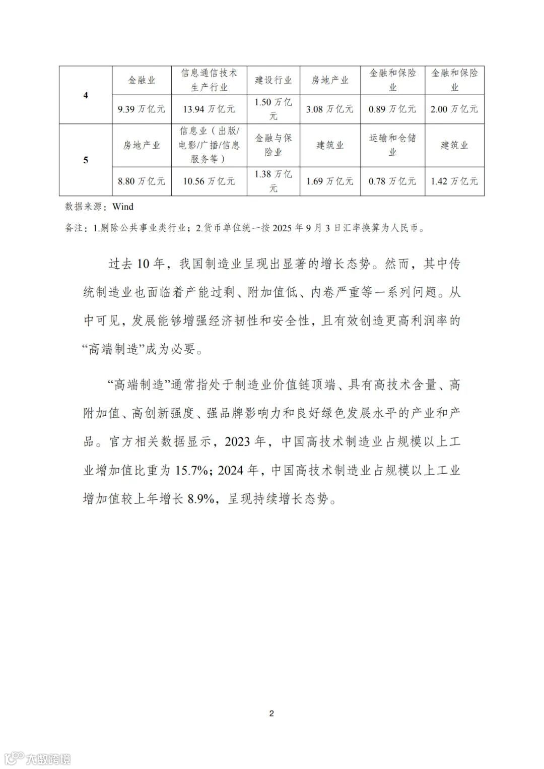
过去
10
年,我国制造业呈现出显著的增长态势。然而,其中传 统制造业也面临着产能过剩、附加值低、内卷严重等一系列问题。从 中可见,发展能够增强经济韧性和安全性,且有效创造更高利润率的
“
高端制造
”
成为必要。
“
高端制造
”
通常指处于制造业价值链顶端、具有高技术含量、高 附加值、高创新强度、强品牌影响力和良好绿色发展水平的产业和产 品。官方相关数据显示,
2023
年,中国高技术制造业占规模以上工 业增加值比重为
15.7%
;
2024
年,中国高技术制造业占规模以上工业 增加值较上年增长
8.9%
,呈现持续增长态势。
具身智能,作为支撑未来国家高端制造业的底座,已被纳入
“2025
年政府工作报告
”
。其狭义可理解为
“AI+
仿生类人形机器人
”
,广义可 理解为
“
终端设备载体
+AI
感知环境
+AI
学习推理及决策
”
。尤其在未 来十年的产业大赛道(包括:
AI+
芯片
/
大模型
/
数据、
AI+
制造
/
能源
/
生产资料、
AI+
生物医美
/
抗衰老
/
创新药、
AI+
现代服务业、
AI+
国防 无人系统),具身智能有望成为这些高潜方向的重要支撑。
阅读全文,免费下载文件,请点击并搜索→:
具身智能
【声明】内容源于网络
0
0
求数科技
科技、人工智能、网络安全、科学、工业软件信息资讯
内容
662
粉丝
0
关注
在线咨询
求数科技
科技、人工智能、网络安全、科学、工业软件信息资讯
总阅读
517
粉丝
0
内容
662
在线咨询
关注