提示点击↑上方"土木工程资源共享"关注加入
点我资料免费下
【重磅福利】
6月16日,湖南省住建厅通报了一起工地吊篮倾覆事故,1人死亡:
2023年6月12日,岳阳市岳阳恒大养生谷G标段项目发生吊篮倾覆生产安全事故,造成1人死亡、1人受伤。
事故发生2天后,6月14日岳阳市住房城乡建设局才向我厅报送事故信息快报,我厅立即组织人员赴事故现场核查。
经初步核查,该项目施工单位主体责任不落实,对项目没有安全检查记录,施工现场安全管理混乱,危大工程安全管控缺失,吊篮存在严重安全隐患且未经验收投入使用;监理单位对发现的问题制止不力,对提出的安全问题隐患无一回复也未向监管部门报告。
3月23日,郴州市鲲鹏商贸城项目发生吊篮倾覆事故(2人死亡),我厅对事故进行了全省通报,要求各地深刻汲取事故教训,压实安全监管责任,认真排查整治安全风险隐患。

岳阳市住房城乡建设局及其监督机构汲取事故教训不深刻,安全生产责任意识不强,未及时报送事故信息,房屋市政工程安全生产治理和重大事故隐患排查整治工作不严不实,监管执法不力,监管项目再次发生吊篮倾覆生产安全事故。
现对岳阳市住房城乡建设局及其监督机构全省通报批评,责成岳阳市住房城乡建设局严肃查处事故有关责任单位和责任人员,对失职失责人员严肃追责问责,举一反三立即对辖区所有在建项目开展安全问题隐患大排查大整治,严格依法依规查处安全生产非法违法行为。
建筑施工中经常会用到吊篮
吊篮具有搭设拆除方便、适用性强
占用场地少、施工效率高等优点
但若是遇极端天气、操作不当、吊篮倾覆、钢丝断裂
也容易引起高处坠落等安全事故的发生
与此有关的安全事故也时有发生
据武汉市应急管理局通报:2021年5月10日,武汉局部遭遇10级雷暴大风,当日13:30,湖北高艺装饰工程有限公司两名工人对三阳路幕墙工程进行保洁作业,14:30大风骤起,吊蓝被吹起摆动,撞击大楼幕墙;14:50救援人员将吊篮固定,随后,将两名工人救出送医经抢救无效死亡,项目负责人已被控制。
据河南省住建厅通报:2021年11月16日上午10点55分河南信阳市文博嘉苑6#外墙真石漆班组两名工人在挪动吊篮作业时操作不当从屋面花架坠落至屋面,现场管理人员立即拨打120 急救电话,120 急救到现场后立即对伤者进行抢救,抢救无效。
据苏州高铁新城官方平台通报:2021年12月22日上午9时15分许,江苏省苏州市相城区富元家园小区外立面改造项目高处作业吊篮拆除过程中,施工平台发生倾斜,3名施工人员从高处坠落。事故发生后,伤者第一时间送往医院抢救,3人经抢救无效死亡。
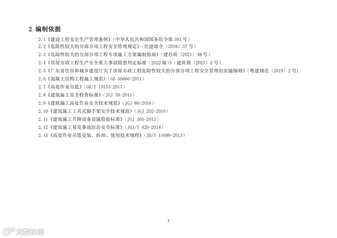
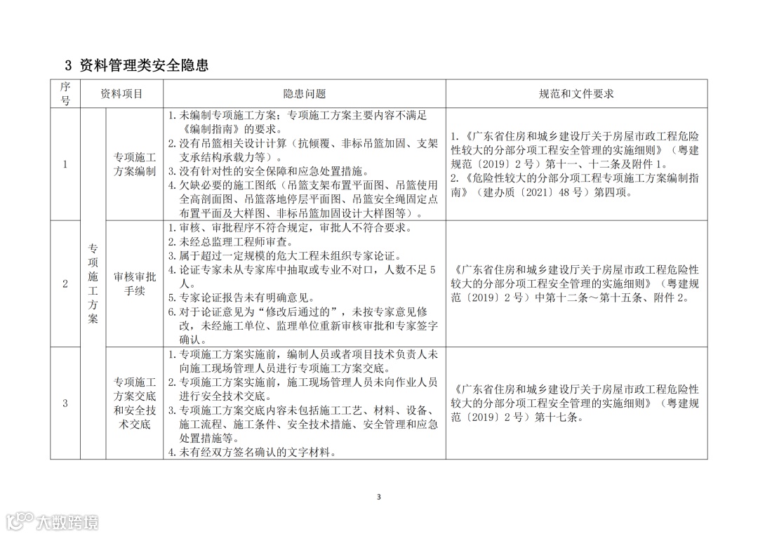
关于施工吊篮作业,这份广东省住建厅2023年《广东省建筑施工安全生产隐患识别图集》(高处作业吊篮部分)值得收藏观看。
电子版:3.广东省建筑施工安全生产隐患识别图集(高处作业吊篮工程部分).pdf
广东省建筑施工安全生产隐患识别图集(高处作业吊篮工程部分)
























































12、检验批的划分、容量及抽样总结!附76个常用检验批验收表!
15、资料员、施工员、技术员请注意!三分钟搞懂施工技术资料编制重难;
17、建筑工程现行常用施工质量验收规范汇总-每一位建筑工程从业者的必备工具!
猜你喜欢:
3、助力2018安全生产月,这100份安全资料合集值得入手(可下载)

加入我们
投稿展示或者分享资料
一起交流一起成长
扫一扫下方二维码,灵感即刻进
官方微信或qq:483972950
官方qq群:343778875 或648915172

来源:湖南省住建厅


