搜索
首页
大数快讯
大数活动
服务超市
文章专题
出海平台
流量密码
出海蓝图
产业赛道
物流仓储
跨境支付
选品策略
实操手册
报告
跨企查
百科
导航
知识体系
工具箱
更多
找货源
跨境招聘
DeepSeek
首页
>
中国信通院:算力中心服务商分析报告
>
0
0
中国信通院:算力中心服务商分析报告
求数科技
2025-08-28
2
导读:来源:中国信息通信研究院数字技术与实体经济深度融合的背景下,高效能计算资源成为产 业升级的核心驱动力。
来源:中国信息通信研究院
数字技术与实体经济深度融合的背景下,高效能计算资源成为产 业升级的核心驱动力。算力中心作为数字经济的底层基座,支撑着云 计算、人工智能等技术的落地。算力中心服务商基于建设和运营数据 中心(
Data Center
),为各类企业和机构提供计算资源、存储空间及 网络连接等服务,兼具基础设施建设、资源集成与技术服务多重角色, 成为推动全球数字化进步的关键力量。
2024
年,算力中心行业在政策红利释放、技术迭代加速与市场需 求爆发的多重驱动下,面临资源区域优化、绿色低碳转型及全球化竞 争等核心挑战。本报告聚焦代表性算力中心服务商的战略实践,解析 政策响应、技术布局与市场拓展的底层逻辑,旨在为行业研究者、投 资者及企业提供趋势洞察与决策参考。如需交流建议,欢迎联系报告 团队:
dceco@caict.ac.cn
。
在《算力基础设施高质量发展行动计划》及
2024
年《政府工作 报告》
“
适度超前建设数字基础设施
”
等多政策影响下,本报告聚焦
2024
年算力中心行业发展动态,以服务商企业为研究主体,构建分析 框架:
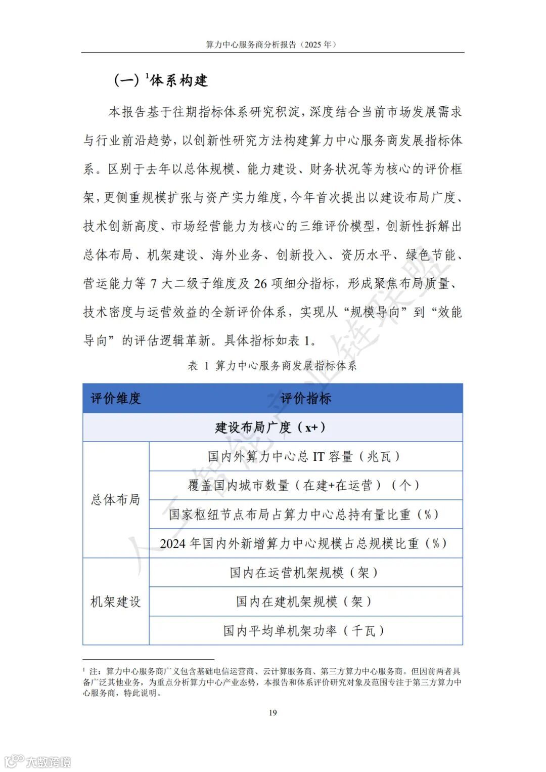
首先从算力基建优质升级、算力布局立体化、市场壁垒强化、经 营模式转型四大维度解析产业发展总览,继而开展海内外市场环境对 比分析,揭示智能算力结构性升级、场景化技术迭代等需求特征;通 过提炼算电协同、智算池化等五大发展热点,构建“建设布局广度
-
技 术创新高度
-
市场经营能力”三维评价体系,以“三维三象限”矩阵量 化头部服务商综合实力,最终形成对行业分层竞争格局与生态重构路 径的系统性洞察。
我国算力基础设施整体初具规模,推动数实深度融合。
2024
年我 国通信基础设施不断完善,累计建成
5G
基站
425
.
1
万个,移动物联 网终端用户数
达
26.56
亿户,为算力应用构建强大支撑网络。据国家 数据局统计,截止
2025
年一季度,我国“东数西算”八大枢纽节点 算力规模占全国总算力规模的比重达到
70%
以上,成为算力增长核心
区域;八大枢纽节点智能算力达
174.11 EFLOPS
(
FP32
),占比达
80.8%
, 国家枢纽节点“算力高地”地位日益突出。算力基建的协同演进加速 了“数实融合”进程,我国数字经济规模持续扩容,
GDP
占比和各产 业渗透率逐年提升,这一进展与《数字中国建设
2025
年行动方案》 高度契合,标志着我国
“数实融合”迈向更高能级,为经济高质量发 展持续注入新质生产力。
政策规划以高效提质为核心,以节能降碳为关键抓手。
2024
年我 国绿色节能成效显著,实现了供给能力与可持续性双提升
。《数据中 心绿色低碳发展专项行动计划》等多项政策文件提出布局合理、绿色 集约的基础设施一体化格局,推进用能设备的节能降碳改造,并优先 推广新能源、液冷、分布式供电、模块化机房等绿色高效方案;同时, 对算力中心上架率、
PUE
、可再生能源利用率等关键指标作出明确要 求。各地方城市在落实具体指标上虽略有差异,但都在积极推进以能 效标准倒逼算力中心绿色化升级路径。算力中心的能效专项监管及能 耗管理逐步收紧。政策组合的深化落实有效推动了算力产业的高效、 节能和可持续发展。
免费下载PDF文件请点击小程序,搜索:服务商
【声明】内容源于网络
0
0
求数科技
科技、人工智能、网络安全、科学、工业软件信息资讯
内容
662
粉丝
0
关注
在线咨询
求数科技
科技、人工智能、网络安全、科学、工业软件信息资讯
总阅读
315
粉丝
0
内容
662
在线咨询
关注