提示点击↑上方"土木工程资源共享"关注加入
点我资料免费下
【重磅福利】
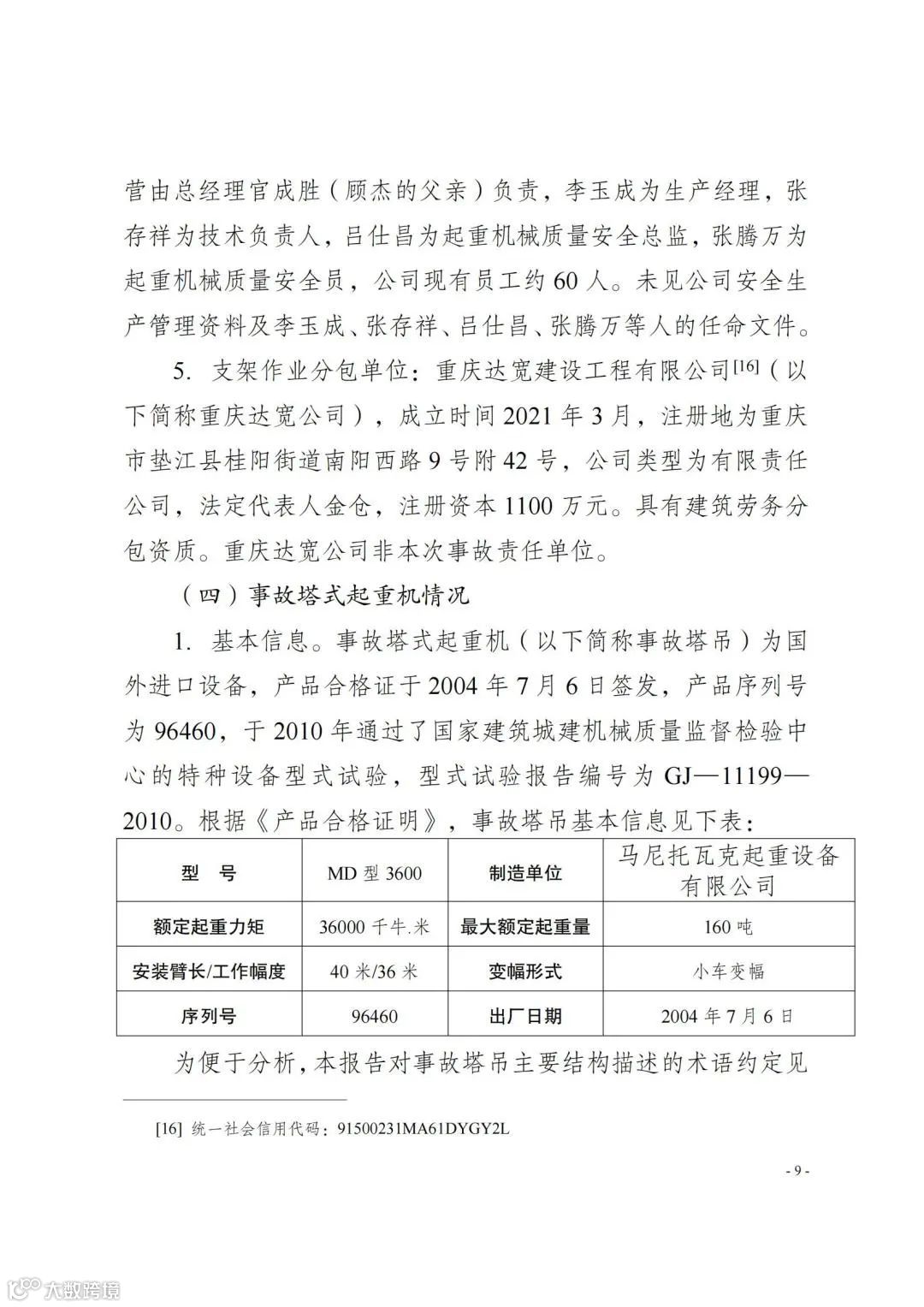
2023年9月13日8时43分,由中交第二航务工程局有限公司负责施工的金简仁快速路项目工程塔吊在安装作业过程中发生坍塌事故,6人死亡、4人受伤,直接经济损失1134万余元。
事故发生后,四川省安全生产委员会对“9·13”事故调查处理挂牌督办。
12月27日,成都应急管理局公布《金简仁快速路项目“9·13”较大坍塌事故调查报告》。调查报告提出:
中交二航局二公司作为项目施工总承包实际施工单位,未健全和落实安全生产责任制,备案项目经理、总工程师长期不在岗,派人顶替、以副代正,造成管理缺位。
公布的调查报告称,“9·13”事故直接原因为顶升作业人员在塔吊左侧顶升销轴未插到正常工作位置,使该销轴的前端锥度位置受挤压,处于非正常受力工作状态下,采用千斤顶调整左侧固定轭杆与顶升梯的孔位偏差,造成左侧异常承重的顶升销轴发生轴向位移、脱出,塔身上部所有荷载全部由右顶升销轴和右换步销轴承担,导致塔吊上部结构因失去左侧支承,在重力作用下向下墩坐、坍塌。
间接原因为企业安全生产主体责任落实不到位,塔吊安拆专项施工方案审核审查把关不严,施工现场管理不到位,安全生产教育培训效果差。


1.涂方长,中交二航局二公司金简仁快速路项目副经理。未落实安全生产责任制;对塔吊安装作业现场协调管理不力,同步组织开展塔吊安装作业与支架作业时未按规定设置警戒区域,未组织专职安全生产管理人员进行现场监督检查,未制止塔吊安装单位在塔吊未经监检合格的情况下实施顶升作业的问题,涉嫌重大责任事故罪,9 月29 日被简阳市检察院批准逮捕。
2.李玉成,重庆钱桥公司副经理,塔吊安装施工项目负责人。未在岗履行职责;塔吊安拆专项施工方案审核把关不严;落实安全施工技术交底工作不到位,对事故发生负有管理责任,涉嫌重大责任事故罪,9 月29 日被简阳市检察院批准逮捕。
1.官成胜,重庆钱桥公司总经理、实际控制人。安全生产主体责任不落实,未建立健全安全生产责任制;未按塔吊安拆专项施工方案配备安装作业人员,作业人员不熟悉该类型塔吊的顶升原理、重大操作风险及应对措施;塔吊安装作业期间,调离现场技术负责人,未安排专业技术人员进行现场监督、巡查;3 名未接受技术交底的人员参加塔吊安装作业,对事故发生负有管理责任,涉嫌重大责任事故罪。
2.王辉,中交二航局二公司金简仁快速路项目常务副经理,履行项目经理职责,负责项目全面工作。未履行安全生产管理职责,未建立健全和落实安全生产责任制,安全生产法制意识淡薄,执行行业主管部门下达的安全生产整改指令不彻底;事故发生后,未按规定向属地应急管理部门和有关部门报告事故,对事故发生负有管理责任,涉嫌重大责任事故罪。
事故调查报告原文如下:






















































12、检验批的划分、容量及抽样总结!附76个常用检验批验收表!
15、资料员、施工员、技术员请注意!三分钟搞懂施工技术资料编制重难;
猜你喜欢:
3、助力2018安全生产月,这100份安全资料合集值得入手(可下载)
加入我们
投稿展示或者分享资料
一起交流一起成长
扫一扫下方二维码,灵感即刻进
官方微信或qq:483972950
官方qq群:343778875 或648915172

来源:成都应急管理局、中国应急管理


