提示点击↑上方"土木工程资源共享"关注加入
点我资料免费下
【重磅福利】
近期,网友在应急管理部官网咨询:电焊工、电工在高处作业时,需要持高处作业证吗?
已明确:特种作业人员培训考核内容中包含“高作作业”相关内容的,可不用重复取“高处作业证”,反之未包含的则需取证。
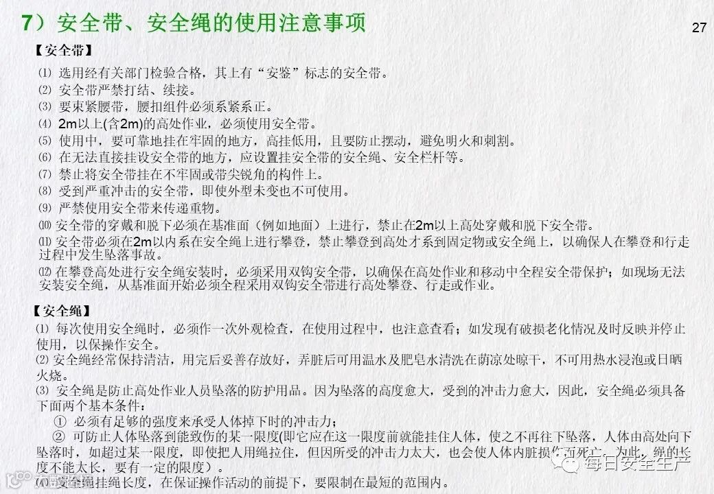
重要提醒:高处坠落为第一大杀手!高处作业指凡在坠落高度基准面2m以上(含2m)有可能坠落的高处进行的作业。请正确系挂好安全带、戴好安全帽,切莫心存侥幸。
安全带的一端是你,另一端是你的家人!




































高处作业隐患排查


































12、检验批的划分、容量及抽样总结!附76个常用检验批验收表!
15、资料员、施工员、技术员请注意!三分钟搞懂施工技术资料编制重难;
猜你喜欢:
3、助力2018安全生产月,这100份安全资料合集值得入手(可下载)
加入我们
投稿展示或者分享资料
一起交流一起成长
扫一扫下方二维码,灵感即刻进
官方微信或qq:483972950
官方qq群:343778875 或648915172

来源:应急管理部官网、每日安全生产等


