搜索
首页
大数快讯
大数活动
服务超市
文章专题
出海平台
流量密码
出海蓝图
产业赛道
物流仓储
跨境支付
选品策略
实操手册
报告
跨企查
百科
导航
知识体系
工具箱
更多
找货源
跨境招聘
DeepSeek
首页
>
深企投:2025大飞机产业链研究,万亿赛道爆发,三足鼎立时代开启
>
0
0
深企投:2025大飞机产业链研究,万亿赛道爆发,三足鼎立时代开启
求数科技
2025-11-11
2
导读:深企投产业研究院是深企投集团旗下的高端智库,聚焦产业发展,服务区域经济, 致力于为各地提供产业发展落地方案。
深企投产业研究院是深企投集团旗下的高端智库,聚焦产业发展,服务区域经济, 致力于为各地提供产业发展落地方案。研究院总部位于深圳,服务区域覆盖全国主要省 市。研究院集聚一批经济研究和产业研究专家,以
985
院校研究生为主体,链接高校专 家学者,为全国各地政府及机构提供智力支持。 基于自身的研究和咨询能力,同时借助集团的服务网络,深企投产业研究院为政府 机构、国有平台、产业园区、金融机构等客户类型提供有针对性的服务。
——政府机构客户。研究院重点提供五类服务:一是五年规划,包含发改系统的国 民经济和社会发展总体规划,工信、商务、投促、文旅等政府部门的专项五年规划;二 是产业规划,包含地区、片区的产业定位和产业发展专项规划;三是招商专题研究,包 括产业链招商策略、招商规划、招商专案、招商图谱等;四是项目策划,发掘和策划包 装契合区域禀赋、产业趋势和投资方向的项目,助力宣传推介和精准招商对接,或策划 申报超长期国债等地方重点投资项目;五是项目评估,涵盖地方重点投资项目的风险评 估、招商引资项目背景调查、产业基金拟投资项目尽职调查等。
——国有平台客户。针对新时期全国各地国有城投、产投公司向国有资本投资运营 转型发展的需要,聚焦国有平台投资布局的新质生产力和重点产业赛道,研究院提供产 业情报、产业发展规划、企业投资标的尽职调查等服务。
——产业园区客户。为国有园区、工业地产客户提供园区产业规划定位、产品定价 策略、产品设计方案、招商运营服务方案、渠道和品牌推广策略、产业培训等服务。
——金融机构客户。为机构投资者提供产业细分领域深度研究、投资分析、标的尽 职调查等服务,减少投资过程中的信息不对称,提高投资决策准确率。 在产业研究领域,深企投产业研究院在新质生产力、战略性新兴产业、未来产业研 究上具有深厚积累,每年发布原创深度报告近百份。有关低空经济、商业航天、卫星互 联网、新型储能、人形机器人、生物制造、脑机接口、全球供应链等报告获得广泛传播。
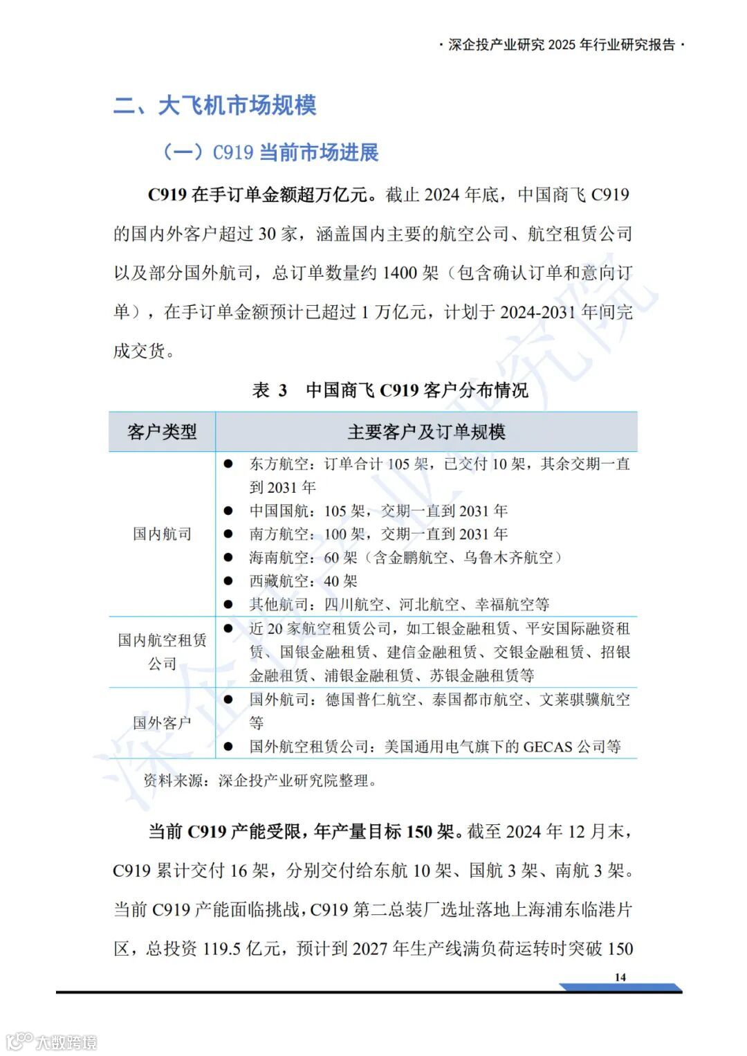
国产大飞机
C919
已进入规模化商业运营阶段,国内外订单超
1400
架,总金额超万亿元,商业化进程全面提速。面对波音、空客 双寡头格局,中国如何依托万亿订单、自主供应链与技术创新实现
“
三 足鼎立
”
?本报告深度剖析
C919
从研发到商运的突破路径,拆解产业 链供应链体系,展望未来
20
年全球民航市场万亿蓝海。中国大飞机 的崛起,不仅是技术的突围,更是国家实力的象征。
“
大飞机
”
是一种监管定义,一般指能够长距离运输大型或重型有 效载荷的飞行器。
自
2003
年国家科技部设立
“
大型飞机项目论证委员 会
”
后,
“
大飞机
”
在我国航空界成为常用术语。按照中国民航局规定, 起飞重量超
100
吨的运输型飞机,涵盖航程超
3000
公里的特种飞机 及座位超
100
个的商用飞机,都属于
“
大飞机
”
范畴。美国联邦航空管 理局(
FAA
)、欧洲航空安全局(
EASA
)规定最大认证起飞重量超 过
5.7
吨(
12500
磅)的飞机为
“
大飞机
”
。
阅读全文,免费下载报告,请点击并搜索→:
大飞机
【声明】内容源于网络
0
0
求数科技
科技、人工智能、网络安全、科学、工业软件信息资讯
内容
662
粉丝
0
关注
在线咨询
求数科技
科技、人工智能、网络安全、科学、工业软件信息资讯
总阅读
315
粉丝
0
内容
662
在线咨询
关注