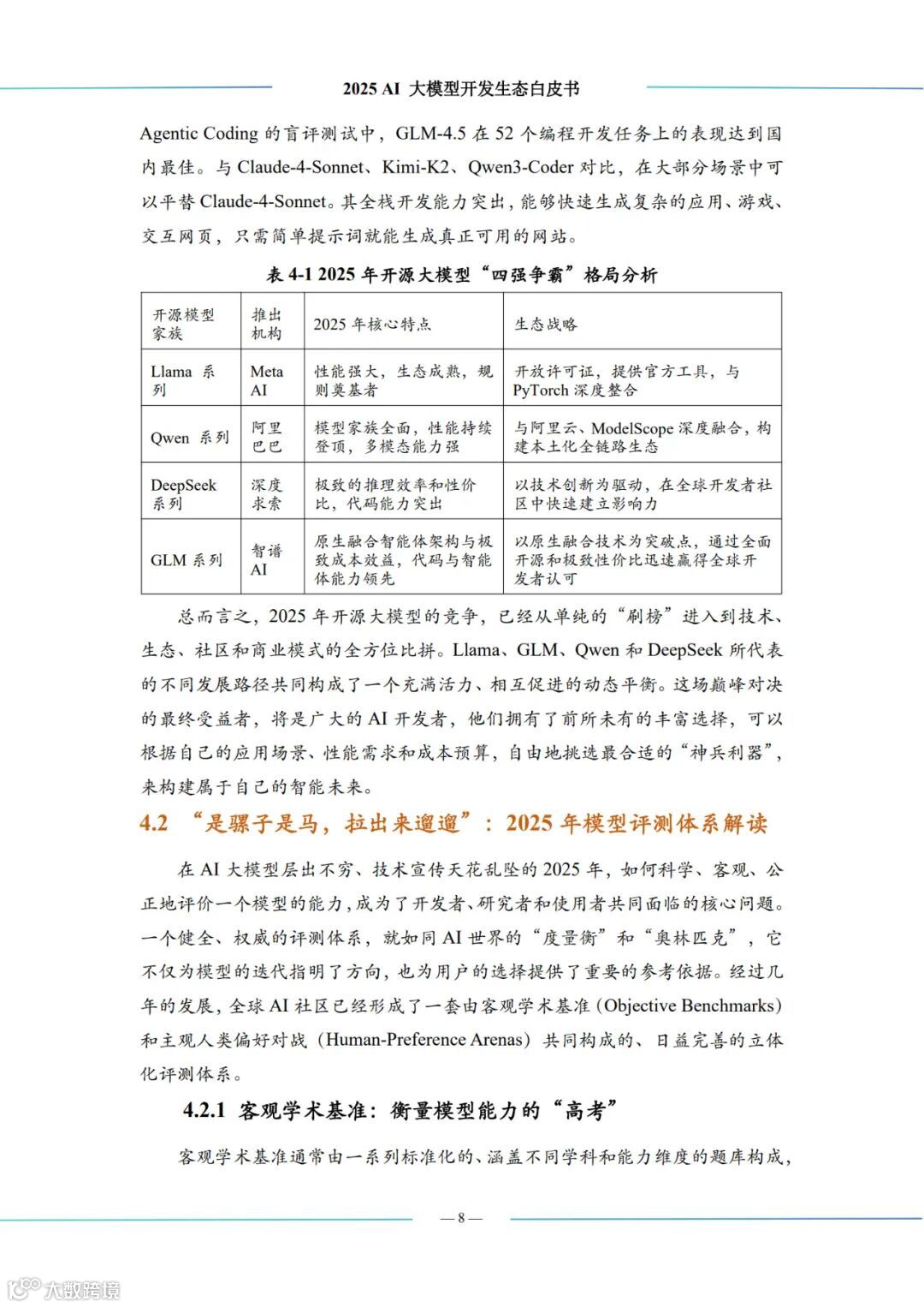
大数跨境
0
0

算泥:2025AI大模型开发生态白皮书

算泥:2025AI大模型开发生态白皮书 求数科技
2025-11-18
1
主编单位:中科算网科技有限公司 算泥 AI 开发者社区(https://c.sumw.com.cn) 联合发布:中国科学技术大学苏州高等研究院、中国人民大学数据与人工智能研 发实验中心(排名不分前后)
前言:于变局中开新局,致敬每一位 AI 开发者
我们正处在一个由人工智能定义的伟大时代。大语言模型如同一场技术海啸, 以前所未有的力量,重塑着世界的每一个角落。代码的编写方式、软件的交互形 态、企业的运作模式,乃至我们对“智能”本身的理解,都在被彻底颠覆和重构。 对于身处这场变革中心的 AI 开发者而言,这是最好的时代,也是最具挑战 的时代。
一方面,我们拥有了空前强大的工具,能够以前所未有的效率,将想象 力转化为现实;另一方面,技术栈的爆炸式增长、知识的快速迭代,也让我们每 个人都深陷于“生怕错过”(FOMO)的焦虑之中。我们不禁要问: 在万亿参数模型层出不穷的今天,技术的下一个引爆点在何方? 面对纷繁复杂的开发框架和工具链,我们该如何选择和构建自己的技术栈? 在国产化浪潮与全球化竞争的交织下,中国的算力底座和开源生态将走向何 方? 
当 AI 从“玩具”走向“工具”,我们如何才能跨越“应用鸿沟”,创造出 真正有价值的产品? 作为开发者,我们应如何提升自己,才能在汹涌的浪潮中立于不败之地,并 担负起技术所赋予的社会责任? 
这些问题,既是每一位开发者的困惑,也是我们算泥社区作为 AI 开发者社 区的使命与关切。我们深知,社区的价值不仅在于提供“AI 大模型开发服务+算 法+算力”的三位一体支持,更在于拨开技术迷雾,为开发者提供清晰的、有深 度的、有价值的洞察与指引。 正是基于这一初衷,我们倾力打造了这份《2025 AI 大模型开发生态白皮书》。 
我们希望它不是一份浮光掠影的资讯剪报,而是一份能够帮助您看清全局、理解 深度、预见未来的专业报告。 在这份图谱中,我们作为您的行业分析师,系统性地梳理了从全球技术趋势 到中国本土实践,从底层算力基础设施到上层应用落地,从核心技术栈到开发者 生态的全景画面。
我们力求做到: 权威专业:基于对 2024 年 月至 2025 年 月间,国内外权威报告、白皮书, 最新数据的深度分析,调研了 30 多位 AI 行业资深的开发者和算法工程师,结合 我们自身的行业洞察,确保内容的专业性与时效性。 内容详实:深入到技术、工具、项目和平台的细节,提供有数据、有案例、 有深度的“干货”内容。
开发者视角:始终立足于中国开发者的实际需求和痛点,以通俗易懂的语言, 解读复杂的技术概念,提供可供参考的实践路径。 我们深信,AI 的未来,终将由千千万万的开发者共同创造。这份报告,是 我们献给每一位走在 AI 创新之路上的同行者的礼物。
我们希望它能成为您书桌 旁的一份参考,帮助您在迷茫时找到方向,在决策时提供依据,在探索时获得启 发。 于变局中开新局,这正是 AI 时代的开发者精神。让我们一起,拥抱变化, 持续学习,共同构建一个更加繁荣、更加开放、更加负责任的 AI 未来。

免费下载白皮书,请点击并搜索:开发生态

【声明】内容源于网络
0
0
求数科技
科技、人工智能、网络安全、科学、工业软件信息资讯
内容 662
粉丝 0
求数科技 科技、人工智能、网络安全、科学、工业软件信息资讯
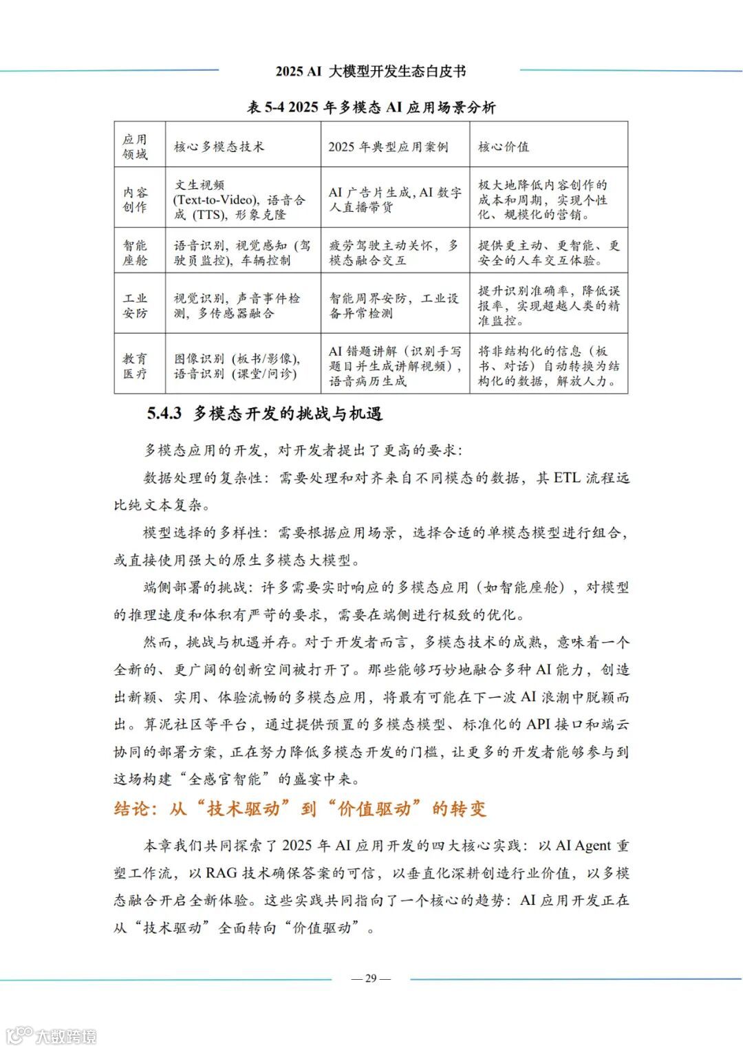
总阅读517
粉丝0
内容662