点击上方“蘑菇云创造”可以关注我们哦
经过各单位推荐和初审,主办单位最终确定了来自27个省、直辖市、自治区的900余名青少年入围现场决赛,先将入围名单公示如下,请入围的青少年按照参赛须知和各赛项赛事规则认真准备参赛,并在老师的带领下,按照挑战赛日程安排到比赛现场报到、参加活动。(入选名单见文末)
挑战赛日程安排
8月9日:全天报到,领取参赛手册、入场证件、衣服等。下午13:30,在5展厅参加单片机创意智造挑战赛的同学入场参赛。
8月10日 :上午9:00-12:00、下午13:30-17:00,参加挑战赛的同学在5展厅根据自己的参赛科目和时间,分别到各个赛区参赛。
8月11日:上午9:00-12:00,参加挑战赛的师生到国家会议中心大宴会厅A参加挑战赛颁奖仪式。
相关地点
报到地点:国家会议中心5展厅5A门口
主赛场:国家会议中心5展厅
颁奖仪式地点:国家会议中心大宴会厅A
参赛准备
请入围名单内的同学在老师的带领下参加挑战赛现场决赛,报到时凭身份证(或户口本、护照)报到,领取参赛证件、赛事手册和主题T恤。
本次挑战赛参赛同学需自备参赛用笔记本电脑和插线板(比赛不需要用到笔记本则不需准备),参加单片机创意智造挑战赛的同学需自备至少6节5号干电池,并根据自己所参加的赛项提前安装、调试好相应软件(建议系统Windows7以上,安装好有关编程软件和Office办公软件)。
参赛同学须提前熟悉各个赛项的比赛流程和规则,防止因程序问题影响成绩,打乱整体挑战赛工作秩序。
参赛同学和带队老师须佩戴活动证件(报到后由主办单位统一发放),穿着统一T恤参加活动,参赛同学需认真服从工作人员安排,在规定时间统一入场。
参赛同学可以携带纸、笔等文具以及参赛所需的笔记本电脑、插线板、参赛器材(单片机智能挑战赛和编程挑战赛无需携带参赛器材)入场,不允许在场地内携带、张贴宣传个人及学校的海报、条幅、展板等。
本次挑战赛食宿为参赛同学和带队老师自行安排,按照教育部有关规定,主办单位不指定、推荐食宿接待单位。
注意赛场环境卫生,不随地乱扔垃圾,不乱刻乱划、损坏公物,在进行比赛过程中切勿乱动赛场内其他同学的私人物品(文具、电脑、器材设备等)。
为了保持赛场环境安静、有序,所有带队老师在活动期间不允许进入赛场进行拍照、摄像、找评委、专家合影、签名以及大声喧哗等干扰比赛的行为。
入围名单
复制链接打开,可获取完整入选名单
http://www.aiic61.cn/zx/8f3ca4c4927d4125870a003e175b4f4d
比赛方式
采用现场制作的方式。参赛学生在规定时间内使用组委会提供的器材,通过电脑编程、硬件搭建、造型设计等创作智能实物作品,如趣味电子装置、互动多媒体、智能机器等。鼓励学生在智能制造机器人、智能家居、智能穿戴、智能医疗等方向实现创意创新。比赛分为初中组和高中组两个组别。各组别参赛队伍由参赛学生现场随机抽签组成。三人一组,最终评选以小组为单位。
比赛主题
现场公布
比赛地点
北京 国家会议中心B1层
比赛时间
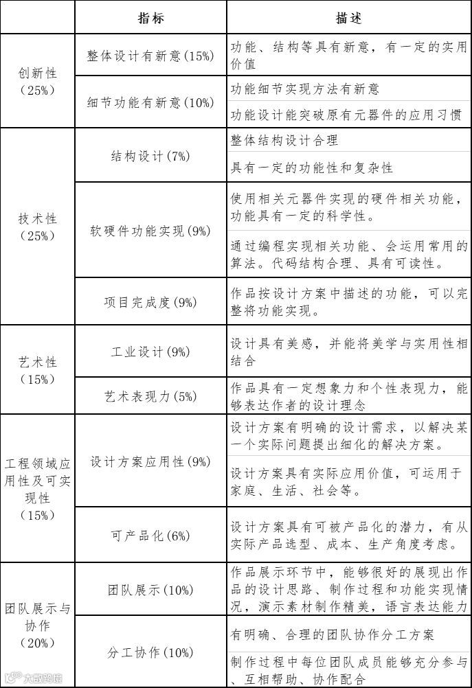
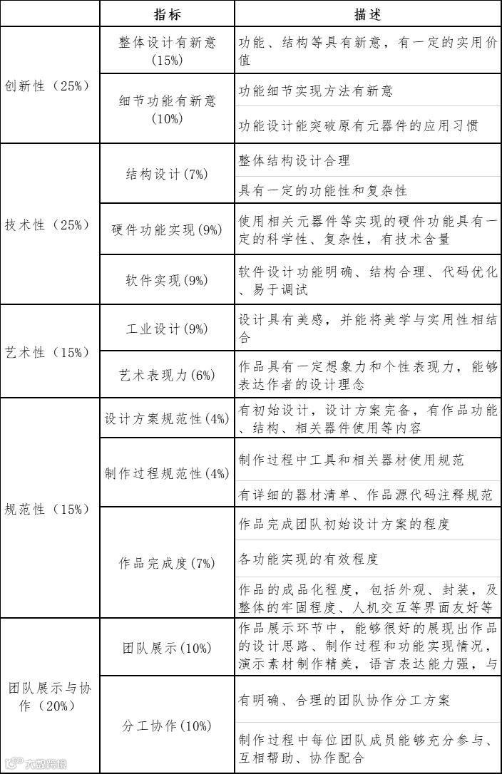
评分标准
初中评分标准表:
高中评分标准表:
现场器材
比赛现场会提供开源硬件及相关工具。
开源硬件包括:
可选主控:
可选传感器:
可选执行器:
相关工具包含激光切割机等设备(部分比赛器材在赛前保密,在决赛当天才可公布所有器材清单)。
单片机创意智造挑战赛纪律要求
比赛现场会提供学生比赛所需的所有器材与工具,每位选手仅需携带以下物品:
|
1)笔记本电脑 (WIN7系统以上,需安装好mind+或makecode软件) |
|
|
2)至少6节5号干电池 |
|
|
3)1个至少3米长的插排 |
|
|
4)8月9日不得携带手机入场,8月10日每队可携带1部手机入场用于拍摄PPT素材 |
除笔记本电脑与手机外,学生不得携带任何与比赛相关的物件,如:开源硬件、各类结构件或工具,一经发现将被取消比赛资格。
参赛队员在比赛期间未经裁判允许的情况下私自与教练员或家长联系,一经发现将被取消比赛资格。
恶意影响其他队伍正常比赛的参赛队伍视情节严重,将被处以扣分或直接取消比赛资格等判罚。
参赛队伍不得去触碰其他参赛队伍的任何器材与工具,队伍之间不得互相交换任何物品,一经发现,视情节严重,将被处以扣分或直接取消比赛资格等判罚。
以下名单为单片机创意智造挑战赛入选名单,点击阅读原文,获取童创未来完整名单
——————— 正文完 ———————
教育的目的是为了培养学生协作能力、沟通能力、批判思维以及创造力,其中最核心的是创造力,蘑菇云创客教育作为国内为数不多的一站式创客教育服务供应商旨在培养孩子的创造力。
为让学生们在课堂上学习到的知识更好地连接现实世界,蘑菇云将指导学校规划、建立、运营自己的创客空间。并根据学生年龄段的不同,在设计与布局上进行了区分
小学创客空间注重趣味性,
强调互动场景;
初中创客空间注重实用性,
强调学习场景;
高中创客空间注重技术性,
强调应用场景;
在内容上, 蘑菇云和国内一线创客名师联手,编纂了一系列适合国内创客教育的教材。并拥有一套完整的创客教育课程体系,包括课程内容及教具,课程培训,技术答疑。同样根据学生年龄段的不同,在课程分类与设计上也会有所区别。
小学通过游戏化和体验化的方式来开展,要以“玩中学”为主。
初中引导学生在实际动手过程中进行探究式学习,促进“做中学”。
高中基于问题和设计的学习,需要教师为学生创设相关的真实情境,使高中生在“思中学”。
推荐阅读:
第三届“童创未来”全国青少年人工智能创新挑战赛如何上传初赛作品?
“第三届‘童创未来’全国青少年人工智能创新挑战赛”报名渠道开启啦!
用SIoT秒搭STEM课堂物联网服务器(下)—以基于“掌控”的热辐射实验为例
用SIoT秒搭STEM课堂物联网服务器(上)—以基于micro: bit的热辐射实验为例
【K12物联网神器-SIoT】基于mind+掌控板教程(下)
【K12物联网神器-SIoT】基于mind+掌控板教程(上)
教育部长陈宝生:支持社会机构开展人工智能技能培训,鼓励人工智能科普创作
第三届“童创未来”全国青少年人工智能创新挑战赛单项赛签约仪式
蘑菇云携特色航天产品、国际性赛事惊艳亮相第76届中国教育装备展示会
点击阅读原文,获取完整名单

