提示:点击↑上方"土木工程资源共享"关注加入
点我资料免费下
【重磅福利】PART1
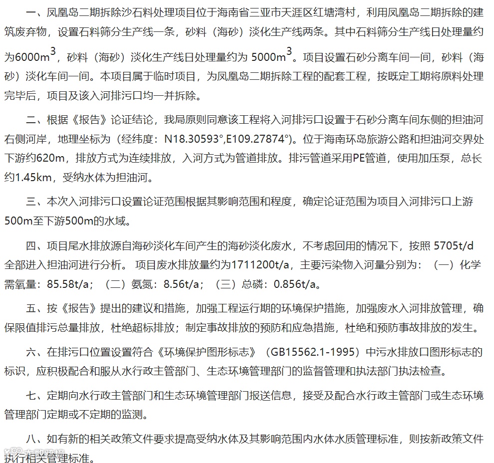
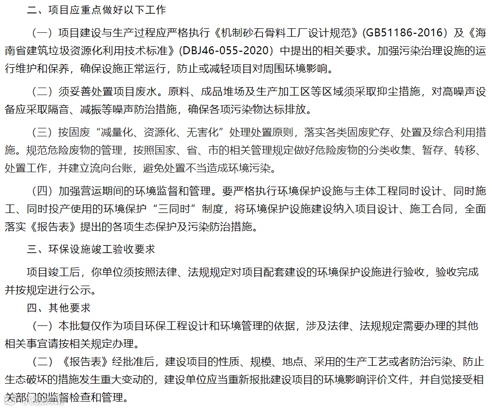
2024年12月12日,三亚发布了《关于凤凰岛二期拆除沙石料处理项目入河排污口设置论证报告的批复》,这也意味着凤凰岛二期事件进入尾声。

据介绍,该项目属于临时项目,为凤凰岛二期拆除工程的配套工程,按既定工期将原料处理完毕后,项目及该入河排污口均一并拆除。
项目总投资为5000.00万元,其中环保投资90.00万元,约占总投资额的1.8%。
今年2月,三亚凤凰岛二期拆除工程进入环境影响跟踪监测及拆除后生态保护修复跟踪监测阶段,中标金额为329.33万元。
去年,中央纪委国家监委网站接连发布了【海南三亚凤凰岛二期拆除整改纪实(上)和(下)】。
凤凰岛二期的违规建设,造成三亚湾岸线侵蚀、沙滩退化,阻碍三亚河入海口的通畅,致使污染物积聚,严重污染水体,也导致三亚湾海域珊瑚礁系统严重破坏。从2021年7月到2022年3月,历时262天,违规围填海的凤凰岛二期项目基本完成拆除。

图为拆除后的凤凰岛二期。海南省生态环境保护督察办公室供图
灯塔和礁石旁,凤凰岛二期围填海50多公顷造成的巨大“刀疤”已被全部拆除。
海南省纪委监委责令三亚市委、市政府分别向省委、省政府作出深刻检查,20名领导干部受到追责问责。
事件回顾:
原三亚市委书记、市长被判死刑、无期徒刑!
2023年年初,四集电视专题片《永远吹冲锋号》第二集《政治监督》在中央广播电视总台央视综合频道播出。片中披露了海南三亚凤凰岛二期项目违建及整治不力背后的细节,涉及两任先后主政三亚的领导干部。
2022年6月法院宣判,三亚市委书记童道驰收受财物2.74亿余元,以受贿罪判处死刑,缓期二年执行;
2021年10月法院宣判,三亚市委副书记、市长王勇收受财物9047万余元,以受贿罪判处无期徒刑。
王勇,2008年至2014年任三亚市委副书记、市长,凤凰岛二期项目是在他任内启动修建的。

童道驰,2018年至2021年任三亚市委书记,在他任期内,中央整改要求迟迟得不到落实。

为捞“政绩”,他执意填海,造成严重生态恶化和重大经济损失
三亚市凤凰岛项目原为白排国际客运码头和人工岛工程项目。凤凰岛一期填海36.53公顷,形成1号人工岛,2003年竣工后,附近海岸线明显出现了沙滩退化现象。
三亚市政府曾请专家团队调研,发现是凤凰岛一期项目造成水流变化,导致岸线侵蚀。到凤凰岛二期立项讨论时,不少干部因此提出了反对意见,但王勇执意推动。
王勇:海洋部门提过不同意见,分管的副市长也提过不同意见,但是我还是坚持,发展是业绩,保护也是业绩,但是发展是显绩,保护是潜绩,所以我还是力推把二期能够批下来。
王勇没有如实向海南省海洋部门通报凤凰岛一期造成的生态问题,致使二期项目海域使用权顺利获批;
又授意三亚市规划局违规出具选址规划意见,让项目得以通过立项审批;
两次召开专题会议,要求特事特办、加快推进,使得凤凰岛二期项目于2014年4月启动,2016年主体填海完成。
2016年,历时约两年,凤凰岛二期主体填海完成,形成2号人工岛,占海49.96公顷,1、2号人工岛连接线占海1.12公顷。
王勇将其视为自己留下的“政绩”,但实际留下的是日后才会显现的严重生态恶化和重大经济损失。2017年,中央环保督察组发现了该项目对生态环境的多方面危害。
督察组发现,凤凰岛二期的违规建设,造成三亚湾岸线侵蚀、沙滩退化,阻碍三亚河入海口的通畅,致使污染物积聚,严重污染水体,也导致三亚湾海域珊瑚礁系统严重破坏。

被中央环保督察组点名批评,他仍公然对抗整改要求
2018年,童道驰被任命为海南省委常委、三亚市委书记,正值中央要求对凤凰岛进行整改之际,但他的做法却令人费解:不按要求执行经评估论证的包括拆除凤凰岛连廊在内的组合方案,而是擅自拿出了一个仅采用“三亚河口清淤、拓宽河口”措施的替代方案,多次在公开场合提出要积极向上级争取不拆除连廊,要“保留凤凰岛的完整性”。
2019年下半年,中央环保督察组再次到海南督察,童道驰授意有关部门紧急制定拆除凤凰岛连廊的工作方案,但只是拿来敷衍应付,并没有任何实质行动,同时授意继续申请实施替代方案。2019年12月,替代方案被省政府明确否定,童道驰仍然明拖暗顶,不作实质整改,当地不少干部都感到无法理解。

周燕华(时任三亚市委常委):一轮提出来,二轮又给你指出来,你还不改,你还反复叫他们整,市委市政府其他的同志都觉得不可思议,不可理喻。
无数案例证明,反常行为背后,大多有私心作祟、私利作怪,后来的调查表明,童道驰也不例外。
凤凰岛二期时间跨度长、投资金额大,整改拆除有很多复杂的问题要去解决,也必然要触碰多方利益。作为市委书记,本应担当作为,童道驰却想绕着困难走,不愿动真碰硬。

童道驰:凤凰岛这个事儿涉及违规填海,然后就是地产。企业股东想办法接近你,一旦放松一点点,利益集团侵蚀就非常厉害。在没有认识这个相关企业之前,我觉得凤凰岛最好不要理它,不碰它就好了;第二个也怕担责任,希望能够模糊地过关。
本来就打心底里不想整改,企业一拉拢腐蚀,童道驰更是彻底被私欲吞噬。结识相关企业股东之后,他迅速从接受对方安排的各种奢华享受,发展到进而收下贵重财物,到案发时,已累计收受相关股东两千多万元。
2020年5月,中央环保督察组再次点名批评凤凰岛项目“修复治理大打折扣”;2020年7月,生态环境部到凤凰岛调研督察,到这个时候,童道驰竟还在授意下属重点介绍替代方案。他的种种反常之举引起关注,2020年9月,中央纪委国家监委对他展开初核,11月1日对他立案审查调查。
童道驰和王勇严重违反政治纪律和政治规矩,并且存在其他严重违纪违法问题,先后被开除党籍和公职。
2021年10月法院宣判,王勇收受财物9047万余元,以受贿罪判处无期徒刑;
2022年6月法院宣判,童道驰收受财物2.74亿余元,以受贿罪判处死刑,缓期二年执行。
目前,凤凰岛二期项目全部拆除完成,环境修复工作也在展开。
点击查看本集更多内容↓↓↓
凤凰岛二期内容从第5分钟开始
拆除费超5亿!
据此前消息:凤凰岛二期拆除工程由中建筑港中标,中标额超5亿。实际造成的经济损失、对环境的破坏不可估量。




拆除前

拆除中

按照整改要求,海南三亚凤凰岛二期填海工程形成的人工岛需全部拆除。图为当时的拆除现场。(海南省三亚市纪委监委供图)

图为拆除后的凤凰岛二期。海南省生态环境保护督察办公室供图


2024年三亚凤凰岛二期拆除工程环境影响跟踪监测及拆除后生态保护修复跟踪监测项目-竞争性磋商公告



凤凰岛二期拆除工程的配套工程,项目总投资为5000.00万元。

您的转发是对我们最大的支持
猜你喜欢:
3、助力2018安全生产月,这100份安全资料合集值得入手(可下载)

加入我们
投稿展示或者分享资料
一起交流一起成长
扫一扫下方二维码,灵感即刻进
官方微信或qq:483972950
官方qq群:343778875 或648915172

源自 | 三亚市天涯区政府、人民日报、央视新闻、中央纪委监委、海南省政府采购网等


