提示:点击↑上方"土木工程资源共享"关注加入
点我资料免费下
【重磅福利】
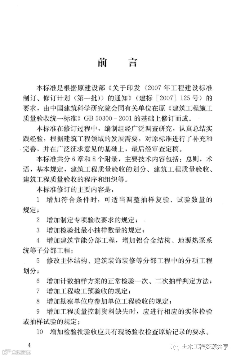
本标准是根据原建设部《关于印发〈2007年工程建设标准制订、修订计划(第一批)》〉的通知》(建标【2007】125号)的要求,由中国建筑科学研究院会同有关单位在原《建筑工程施工质量验收统一标准》GB50300-2001的基础上修订而成。
本标准在修订过程中,编制组经广泛调查研究,认真总结实践经验,根据建筑工程领域的发展需要,对原标准进行了补充和完善,并在广泛征求意见的基础上,最后经审查定稿。
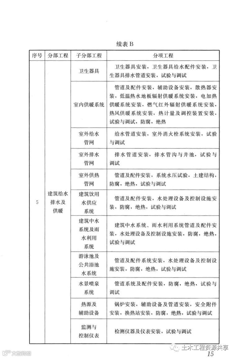
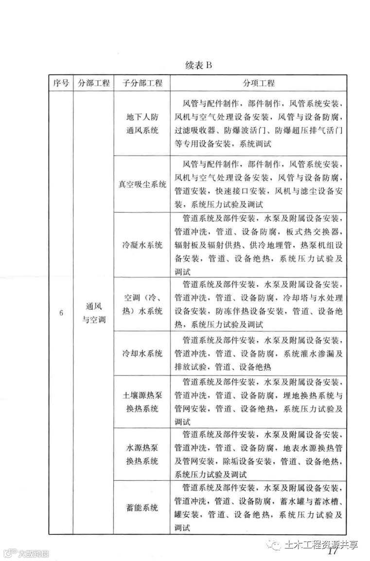
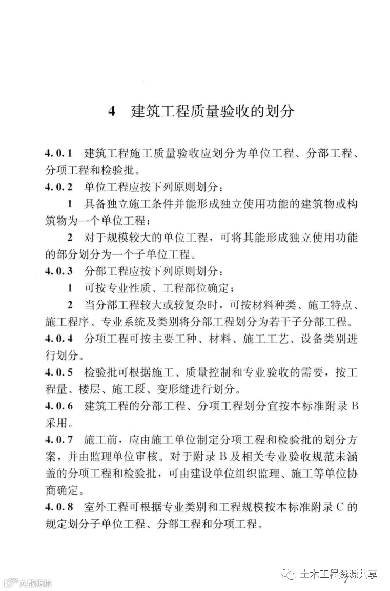
本标准共分6章和8个附录,主要技术内容包括:总则,术语,基本规定,建筑工程质量验收的划分、建筑工程质量验收建筑工程质量验收的程序和组织等。
本标准修订的主要内容是:
1 增加符合条件时,可适当调整抽样复验、试验数量的规定;
2 增加制定专项验收要求的规定;
3 增加检验批最小抽样数量的规定;
4 增加建筑节能分部工程,增加铝合金结构、地源热泵系统等子分部工程;
5 修改主体结构、建筑装饰裝修等分部工程中的分项工程划分;
6 增加计数抽样方案的正常检验一次、二次抽样判定方法;
7 增加工程竣工预验收的规定;
8 增加勘察单位应参加单位工程验收的规定;
9 增加工程质量控制资料缺失时,应进行相应的实体检验或抽样试验的规定;
10 增加检验批验收应具有现场验收检査原始记录的要求。
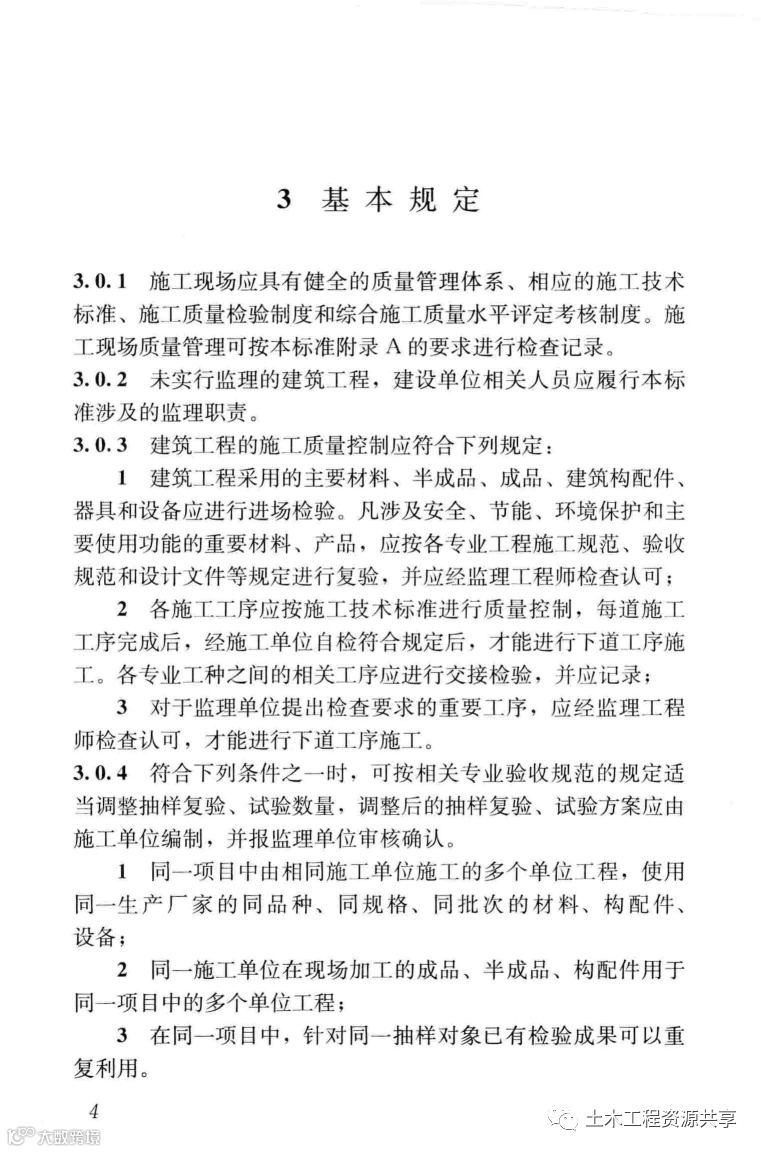
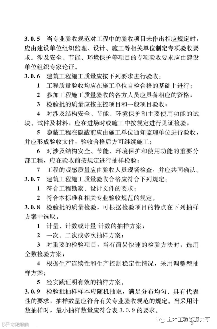
规范正文
特别声明:
本资料来源于网络,由公众号土木工程资源共享收集整理,如需下载,请加小编好友领取。资源取之于网络,用之于网络,为土木工行业的发展尽一份力。版权归原作者所有,请读者勿用作商业用途,否者后果自负。
土木工程资源共享一土木莘莘学子学术交流的平台,希望广大科研工作者、土木从业者,学者来土木工程资源共享平台进行交流合作!
猜你喜欢:
1、工程葵花辞典(微信版),工程人100%需要,人手必备!
2、土木工程资源共享,一个土建类职业快速提升的平台!
3、助力2018安全生产月,这100份安全资料合集值得入手(可下载)
4、【公路工程】公路工程施工作业标准化,有这一套就够了!
5、【安全月】你可能急需的32套安全高清挂图
6、施工技术小动画视频134个,有需要的可以来下!skr!
7、做好安全技术交底,用这个靠谱!想看哪个工种点哪个,so easy!
8、史上最全质量通病防治措施攻略大全,你的工程一定需要!

加入我们
投稿展示或者分享资料
一起交流一起成长
扫一扫下方二维码,灵感即刻进
官方微信或qq:483972950
官方qq群:343778875 或648915172


