提示:点击↑上方"土木工程资源共享"关注加入
点我资料免费下
【重磅福利】
现批准《建筑给水排水与节水通用规范》为国家标准,编号为GB 55020-2021,自2022年4月1日起实施。本规范为强制性工程建设规范,全部条文必须严格执行。现行工程建设标准相关强制性条文同时废止。现行工程建设标准中有关规定与本规范不一致的,以本规范的规定为准。
本规范在住房和城乡建设部门户网站(www.mohurd.gov.cn)公开,并由住房和城乡建设部标准定额研究所组织中国建筑出版传媒有限公司出版发行。
附件:1.建筑给水排水与节水通用规范
2.废止的现行工程建设标准相关强制性条文
住房和城乡建设部 2021年9月8日
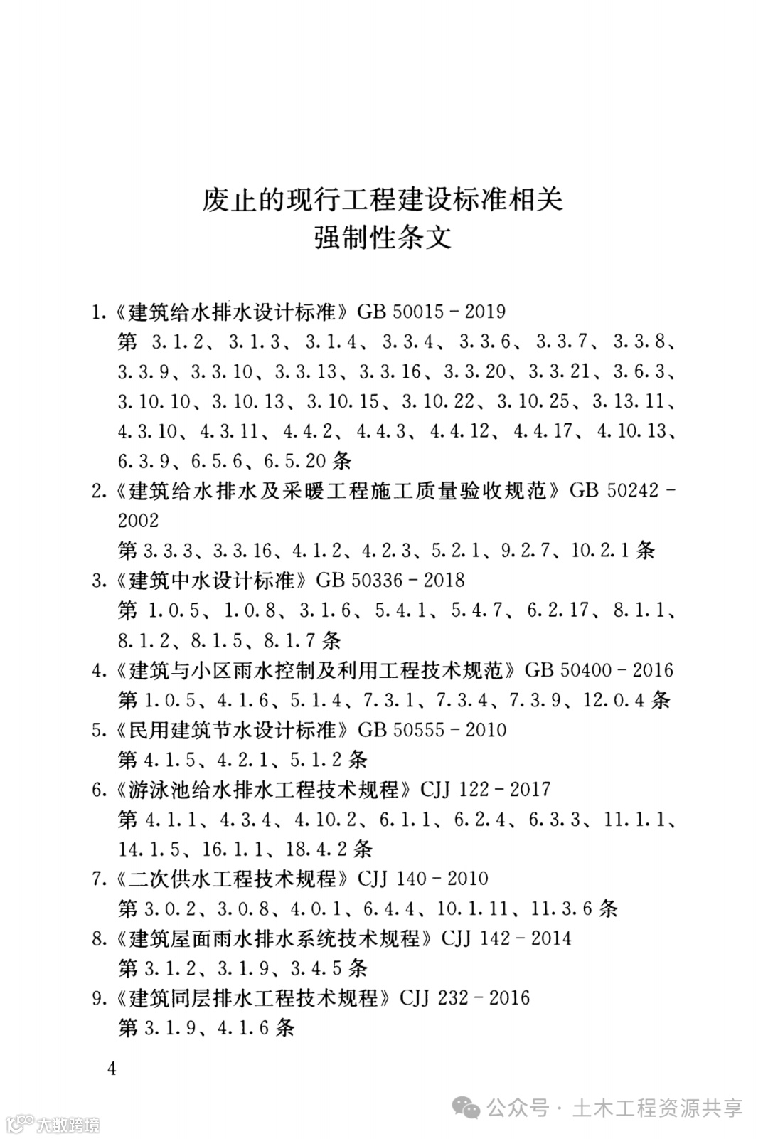
废止的现行工程建设标准相关强制性条文
1.《建筑给水排水设计标准》GB 50015-2019第3.1.2、3.1.3、3.1.4、3.3.4、3.3.6、3.3.7、3.3.8、3.3.9、3.3.10、3.3.13、3.3.16、3.3.20、3.3.21、3.6.3、3.10.10、3.10.13、3.10.15、3.10.22、3.10.25、3.13.11、4.3.10、4.3.11、4.4.2、4.4.3、4.4.12、4.4.17、4.10.13、6.3.9、6.5.6、6.5.20条
2.《建筑给水排水及采暖工程施工质量验收规范》GB 50242-2002第3.3.3、3.3.16、4.1.2、4.2.3、5.2.1、9.2.7、10.2.1条
3.《建筑中水设计标准》 GB 50336-2018第1.0.5、1.0.8、3.1.6、5.4.1、5.4.7、6.2.17、8.1.1、8.1.2、8.1.5、8.1.7条
4.《建筑与小区雨水控制及利用工程技术规范》GB 50400-2016第1.0.5、4.1.6、5.1.4、7.3.1、7.3.4、7.3.9、12.0.4条
5.《民用建筑节水设计标准》GB 50555-2010第4.1.5、4.2.1、5.1.2条
6.《游泳池给水排水工程技术规程》CJJ 122-2017第4.1.1、4.3.4、4.10.2、6.1.1、6.2.4、6.3.3、11.1.1、14.1.5、16.1.1、18.4.2条
7.《二次供水工程技术规程》CJJ 140-2010第3.0.2、3.0.8、4.0.1、6.4.4、10.1.11、11.3.6条
8.《建筑屋面雨水排水系统技术规程》CJJ 142-2014第3.1.2、3.1.9、3.4.5条
9.《建筑同层排水工程技术规程》CJJ 232-2016第3.1.9、4.1.6条
规范正文
特别声明:
1、因篇幅有限,该文章中未提供条文说明,如需完整版,请扫描下方二维码即可获取;
2、本资料来源于网络,由公众号土木工程资源共享收集整理,如需下载PDF版本,请添加小编微信领取下载。资源取之于网络,用之于网络,为土木工行业的发展尽一份力。版权归原作者所有,请读者勿用作商业用途,否则后果自负。
3、土木工程资源共享一土木莘莘学子学术交流的平台,希望广大科研工作者、土木从业者,学者来土木工程资源共享平台进行交流合作!




