提示:点击↑上方"土木工程资源共享"关注加入
点我资料免费下
【重磅福利】
现批准《建筑节能与可再生能源利用通用规范》为国家标准,编号为GB 55015-2021,自2022年4月1日起实施。本规范为强制性工程建设规范,全部条文必须严格执行。现行工程建设标准相关强制性条文同时废止。现行工程建设标准中有关规定与本规范不一致的,以本规范的规定为准。
本规范在住房和城乡建设部门户网站(www.mohurd.gov.cn)公开,并由住房和城乡建设部标准定额研究所组织中国建筑出版传媒有限公司出版发行。
附件:1.建筑节能与可再生能源利用通用规范
2.废止的现行工程建设标准相关强制性条文
住房和城乡建设部
2021年9月8日
附件1
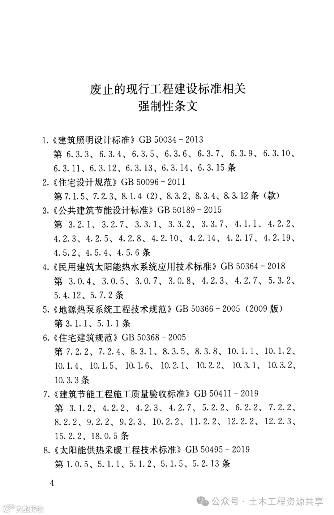
废止的现行工程建设标准相关强制性条文
1.《建筑照明设计标准》GB 50034-2013第6.3.3、6.3.4、6.3.5、6.3.6、6.3.7、6.3.9、6.3.10、6.3.11、6.3.12、6.3.13、6.3.14、6.3.15条
2.《住宅设计规范》GB 50096-2011第7.1.5、7.2.3、8.1.4(2)、8.3.2、8.3.4、8.3.12条(款)
3.《公共建筑节能设计标准》GB 50189-2015第3.2.1、3.2.7、3.3.1、3.3.2、3.3.7、4.1.1、4.2.2、4.2.3、4.2.5、4.2.8、4.2.10、4.2.14、4.2.17、4.2.19、4.5.2、4.5.4、4.5.6条
4.《民用建筑太阳能热水系统应用技术规范》GB 50364-2018第3.0.4、3.0.5、3.0.7、3.0.8、4.2.3、4.2.7、5.3.2、5.4.12、5.7.2条
5.《地源热泵系统工程技术规范》GB 50366-2005(2009版)第3.1.1、5.1.1条
6.《住宅建筑规范》GB 50368-2005第7.2.2、7.2.4、8.3.1、8.3.5、8.3.8、10.1.1、10.1.2、10.1.4、10.1.5、10.1.6、10.2.1、10.2.2、10.3.1、10.3.2、10.3.3条
7.《建筑节能工程施工质量验收标准》GB 50411-2019第3.1.2、4.2.2、4.2.3、4.2.7、5.2.2、6.2.2、7.2.2、8.2.2、9.2.2、9.2.3、10.2.2、11.2.2、12.2.2、12.2.3、15.2.2、18.0.5条
8.《太阳能供热采暖工程技术标准》GB 50495-2019第1.0.5、5.1.1、5.1.2、5.1.5、5.2.13条
9.《民用建筑供暖通风与空气调节设计规范》GB 50736-2012第5.2.1、5.4.3(1)、5.5.1、5.5.5、5.10.1、7.2.1、8.1.2、8.2.2、8.3.4(1)、8.3.5(4)、8.11.14、9.1.5(1—4)条(款)
10.《民用建筑太阳能空调工程技术规范》GB 50787-2012第1.0.4、3.0.6、5.3.3、5.4.2、5.6.2、6.1.1条
11.《严寒和寒冷地区居住建筑节能设计标准》JGJ 26-2018第4.1.3、4.1.4、4.1.5、4.1.14、4.2.1、4.2.2、4.2.6、5.1.1、5.1.4、5.1.9、5.1.10、5.2.1、5.2.4、5.2.8、5.4.3、6.2.3、6.2.5、6.2.6、7.3.2条
12.《夏热冬暖地区居住建筑节能设计标准》JGJ 75-2012第4.0.4、4.0.5、4.0.6、4.0.7、4.0.8、4.0.10、4.0.13、6.0.2、6.0.4、6.0.5、6.0.8、6.0.13条
13.《夏热冬冷地区居住建筑节能设计标准》JGJ 134-2010第4.0.3、4.0.4、4.0.5、4.0.9、6.0.2、6.0.3、6.0.5、6.0.6、6.0.7条
14.《辐射供暖供冷技术规程》JGJ 142-2012第3.2.2、3.8.1条
15.《外墙外保温工程技术标准》JGJ 144-2019第4.0.2、4.0.5、4.0.7、4.0.9条
16.《供热计量技术规程》JGJ 173-2009第3.0.1、3.0.2、4.2.1、5.2.1、7.2.1条
17.《公共建筑节能改造技术规范》JGJ 176-2009第5.1.1、6.1.6条
18.《采光顶与金属屋面技术规程》JGJ 255-2012第4.5.1条
19.《建筑外墙外保温防火隔离带技术规程》JGJ 289-2012第3.0.4、4.0.1条
20.《温和地区居住建筑节能设计标准》JGJ 475-2019第4.2.1、4.2.2、4.3.6、4.4.3条
规范正文
特别声明:
本资料来源于网络,由公众号土木工程资源共享收集整理,如需下载PDF版本,请添加小编微信领取下载。资源取之于网络,用之于网络,为土木工行业的发展尽一份力。版权归原作者所有,请读者勿用作商业用途,否则后果自负。
土木工程资源共享一土木莘莘学子学术交流的平台,希望广大科研工作者、土木从业者,学者来土木工程资源共享平台进行交流合作!




