政策动向
01
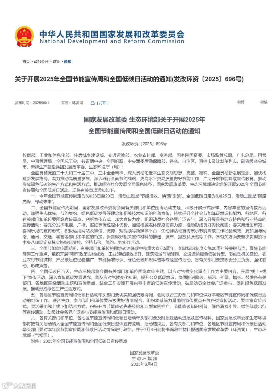
全国节能宣传周:聚焦“碳路先锋”
6月11日,国家发改委等发布《2025年全国节能宣传周和低碳日活动通知》(发改环资〔2025〕696号),6月23-29日以“节能增效,焕‘新’引领”为主题,联动碳达峰5周年、能效标识20周年节点,铺开工业能效提升、交通绿色转型等十大专题宣传。
意义
以十大专题宣传强化节能共识,联动碳达峰与能效标识节点,推动工业、交通等领域绿色转型。
我司行动
在全国节能宣传周期间,我们充分发挥专业优势,深度聚焦“双碳”目标,精心为湖北大学量身定制“双碳”主题实训活动。助力学子深度掌握双碳技术应用与产业发展逻辑,为培育兼具理论素养与实践能力的绿色低碳复合型人才贡献力量。
02
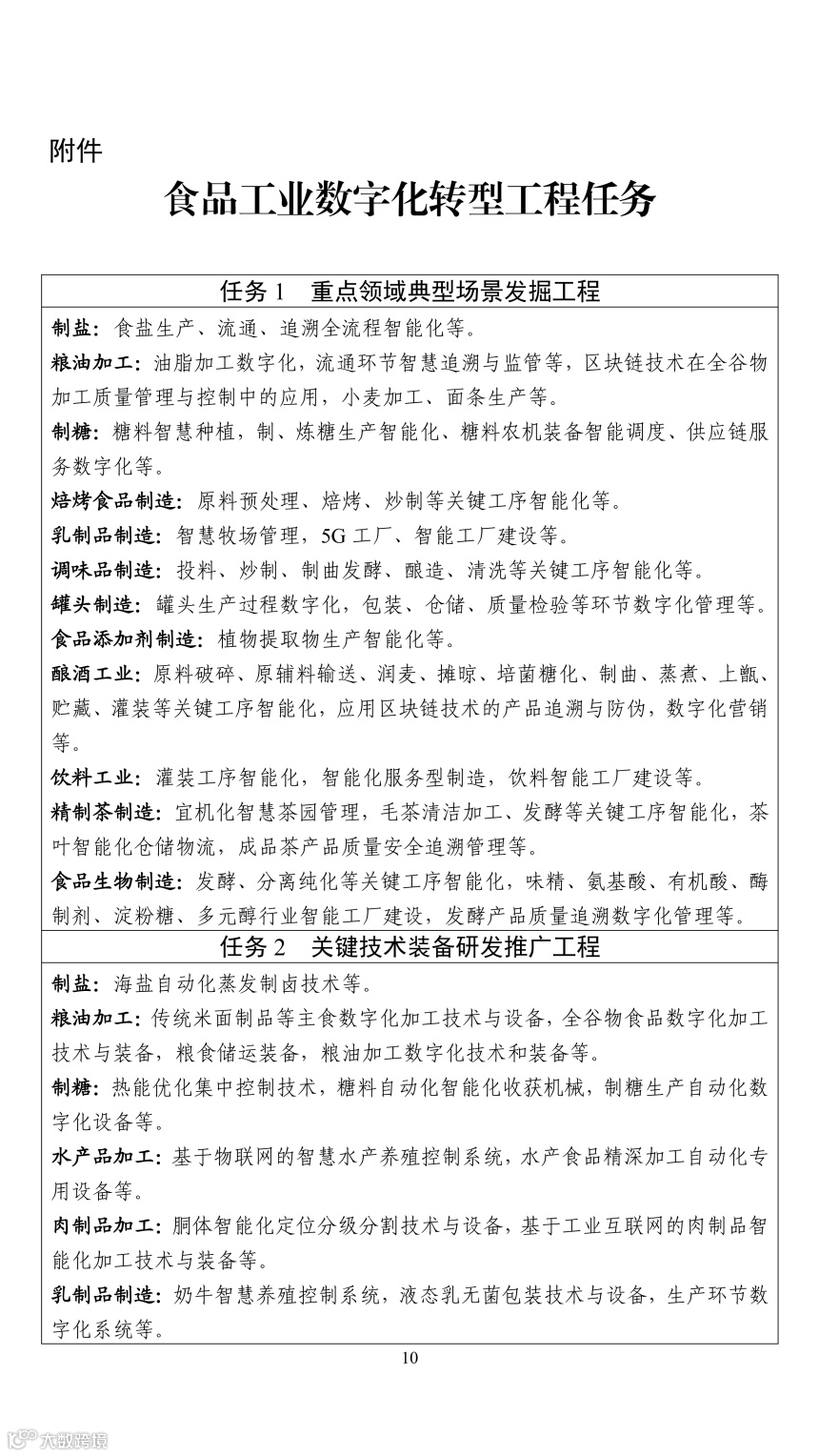
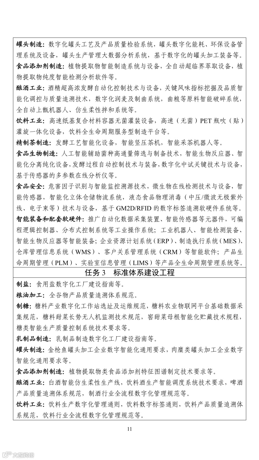
食品工业数字化方案:全生命周期碳追踪落地
6月5日,工信部等六部门印发《食品工业数字化转型实施方案》(工信部联消费〔2025〕129号),鼓励酿酒、饮料等企业建立碳足迹管理体系,通过数字化手段精准控耗降碳,推动绿色生产消费双向循环。
意义
推动食品企业建立碳足迹管理体系,通过数字化手段实现生产消费双向低碳循环。
我司行动
为酿酒、饮料等企业开发专属碳足迹核算模型,结合区块链技术实现碳数据实时上链。
03
能源规划新规征求意见:强化环评与碳指标衔接
6月10日,国家发改委就《能源规划管理办法(修订稿)》公开征求意见,明确规划须含碳排放约束性指标,要求环评、水资源论证与生态环保政策深度协同。
意义
将碳排放约束纳入能源规划,推动环评、水资源论证与生态政策协同,从源头控碳。
我司行动
为地方政府能源规划提供“碳指标预评估”服务,如为煤电改造项目测算CCUS技术对碳排放指标的优化空间,协助其通过环评审批。
04
制造业计量新政:碳计量体系破冰
6月13日,工信部发布《制造业计量创新发展意见》(工信部科〔2025〕132号),同步推进计量绿色化与碳计量技术,构建“可测量、可报告、可核查”体系,为碳排放统计提供底层支撑。
意义
构建制造业碳计量“三可”体系,为碳排放统计提供底层技术支撑,夯实碳市场基础。
我司行动
联合南京大学研发工业碳计量传感器,可实时监测钢铁高炉、化工反应器等设备的碳排放。
05
纺织业转型方案:18项任务攻坚碳足迹核算
6月17日,工信部等六部门联合印发《纺织工业数字化转型实施方案》(工信部联消费〔2025〕139号),聚焦新一代信息技术赋能行动、新模式新业态创新应用行动、产业高质量发展行动、夯实支撑基础行动等4个方面提出18项具体工作任务,要求全产业链碳足迹管理,鼓励重点产品开展碳足迹核算,推动能碳数字化管控与清洁能源替代。
意义
要求纺织全产业链碳管理,推动能碳数字化管控与清洁能源替代,加速行业脱碳。
我司行动
为纺织企业定制“碳足迹核算+清洁能源方案”,设计“生产-染色-成衣”全链碳账本,并配套屋顶光伏+储能系统。
地方动态
01
贺克斌院士预警:十五五需破“三大约束”
5月24日,中国工程院院士、清华大学碳中和研究院院长贺克斌在美丽中国百人论坛2025年会上作的主旨报告,核心要点如下:
转型方向:“十五五”是美丽中国建设承上启下关键期,需从单要素治理转向全要素系统治理。
低碳转型:产业能源结构调整、交通电气化、平衡经济增长与能耗是绿色转型三大重点,目标2030年煤炭占比降至50%以下,新能源汽车渗透率超70%。
治理挑战:空气质量、水环境、土壤固废、海洋环境改善进入“深水区”,各领域存在污染物削减、生态修复等短板。
风险防控:生态脆弱性凸显,极端天气风险激增,新污染物治理亟待加强。
能力提升:需推进制度改革与科技创新,完善监管体系并深化全球合作。
国际担当:以绿色技术优势提供“中国范式”,推动全球低碳发展。
未来展望:“十五五”挑战与机遇并存,需全社会协同推进,实现2035年生态环境根本好转目标。
图片来源于:https://www.mee.gov.cn/ywdt/hjywnews/202505/t20250524_1120020.shtml
意义
指明“十五五”绿色转型三大重点,为地方政府规划提供战略方向。
我司行动
为地方政府提供能源结构调整咨询,推广交通领域减污降碳方案。为工业园区设计“能源结构优化沙盘”,通过AI模拟不同能源配比的碳减排效果,辅助政府决策。
02
南京诞生首家碳中和工厂:西门子领跑零碳认证
6月,西门子电力自动化(SPA)获颁ISO14068碳中和证书,成为江宁开发区首家碳中和工厂,为零碳园区建设提供标杆样本。
意义
为零碳园区建设提供标杆样本,推动制造业碳中和实践。
我司行动
参与南京碳中和工厂技术评估,复制其零碳经验至长三角园区,提供碳足迹认证服务。
03
河北三产品入选国家碳足迹试点!
6月5日,唐山钢铁、邯郸钢铁、保定纺织碳足迹认证获市场监管总局等四部委批准为国家试点,加速区域产业绿色转型。
意义
钢铁、纺织等行业纳入国家试点,加速华北地区高耗能产业绿色转型。
我司行动
为唐山钢铁、邯郸钢铁定制“钢铁全流程碳足迹核算平台”,整合烧结、炼铁、轧钢等工序数据,输出产品碳足迹报告。
04
全国首单!水库碳汇交易落地重庆,70.3万撬动8784吨碳汇!
6月16日,全国首单水库碳汇交易在重庆市开州区正式签约,三峡新能源淮南光伏发电有限公司以70.3万元购入开州区汉丰湖8.32平方公里水域的碳汇资产(2023-2024年度),总量达8784吨二氧化碳当量。重庆市联合产权交易所全程挂牌护航,标志着水利工程生态价值转化迈出里程碑一步!
图片来源于:http://cq.people.com.cn/n2/2025/0617/c365411-41262900.html
意义
全国首单水库碳汇交易签约,标志着水利工程生态价值通过市场化机制实现转化,为水体碳汇核算、交易提供示范,推动“绿水青山”向“金山银山”转化。
我司行动
依托碳核算与碳足迹核心业务,为汉丰湖水库碳汇开发专属核算模型(结合水域面积、水生植物固碳速率等参数)。联合自然资源部碳中和重点实验室推出《水库碳汇核算技术指南》,同步开发“碳汇监测数字化平台”。
05
苏超联赛首达碳中和:247吨排放量畜牧碳汇抵消
6月15日,江苏足球联赛徐州主场通过电子票务、绿色出行及购买VCS畜牧碳汇,实现247吨碳排放全抵消,获中国船级社碳中和认证。
图片来源于:https://news.solarbe.com/202506/18/390560.html
意义
探索大型活动碳中和模式,为体育赛事、展会等提供低碳办会参考。
我司行动
为苏超联赛开发“活动碳足迹计算器”,并对接内蒙古VCS畜牧等碳汇项目。
企业行动
01
隆基绿能豪赌绿醇:万亿市场将迎爆发期!
6月11日,隆基绿能宣布:绿醇产业2-3年内将爆发式增长!已布局3大项目,2027年首项目投产并签约马士基,上海港启动绿醇加注,剑指交通航运脱碳万亿市场。
图片来源于:https://h2.in-en.com/html/h2-2442782.shtml
意义
布局绿醇产业助力航运脱碳,开拓交通领域零碳燃料新赛道。
我司行动
与隆基合作开发绿醇项目CCUS模块,为其上海港绿醇加注站设计CO₂捕集系统,并提供绿醇燃料全生命周期碳足迹认证。
02
亚行50亿贷款落地:12大零碳园区加速转型
6月11日,亚洲开发银行联合华夏银行启动50亿元零碳园区专项贷款,支持12家国家级和省级开发区在可再生能源、绿色建筑、循环经济等领域改造。
图片来源于:https://www.hxb.com.cn/jrhx/hxzx/hxxw/2025/06/128130.shtml
意义
专项贷款推动园区可再生能源、循环经济改造,为开发区绿色转型提供资金支持。
我司行动
作为碳咨询方,为开发区提供:①碳基线调查;②光伏+储能系统选型;③碳减排效益测算。
国际看点
越南启动碳交易试点:30%碳信用抵消破局高排放行业!
6月11日,越南正式启动碳排放交易体系(ETS)试点,钢铁、水泥、火电三大行业率先纳入(占越南排放50%),允许企业购买国内外碳信用抵消30%排放量,冲刺2050净零目标。
意义
钢铁、水泥等行业纳入碳市场,允许30%碳信用抵消,为中企在越项目带来合规挑战与机遇。
我司行动
推出“越南ETS合规套餐”,包括:①中越碳信用互认咨询;②项目碳足迹核算;③碳交易策略制定。

