(1)国家能源局2025路线图:绿电直连+碳核算机制上线!
2月27日,国家能源局官网发布《2025年能源工作指导意见》(国能发规划〔2025〕16号),明确将构建能源行业碳排放核算机制,推动绿电直连政策落地,并出台绿证市场高质量发展文件,进一步压实电力用户绿电消纳责任,强化可再生能源消纳权重制度。
向下滑动查看
意义:
推动绿电直连和绿证市场发展,有助于能源行业减碳,促进可再生能源消纳,加速能源绿色转型。
我司行动:
凭借碳核算与碳足迹业务能力,为能源企业提供精准碳排放核算服务;利用AI能源管理技术,助力企业优化能源使用,提升绿电消纳效率。
(2)16部门联合行动!美丽中国科技攻坚战全面打响
2月24日,生态环境部等16部门联手发布《关于加强生态环境领域科技创新 推动美丽中国建设的实施意见》(环科财〔2025〕12号),提出到2035年全面实现绿色低碳科技自立自强,生态环境领域原始创新能力显著提升,为美丽中国建设提供核心科技支撑。
向下滑动查看
意义:
以科技创新推动生态环境改善,为美丽中国建设提供核心科技力量,助力实现绿色低碳发展。
我司行动:
借助深厚学术积累,投入减污降碳协同治理研发,提升技术服务水平;发挥生态环境咨询评估优势,为环保项目提供专业评估。
(3)国务院出手!动力电池全生命周期追溯系统来了
2月21日,国务院常务会议审议通过《健全新能源汽车动力电池回收利用体系行动方案》,强调构建全生命周期可追溯体系,加快制定动力电池碳足迹核算标准,推动数字化监测和法治化监管,破解规模化退役电池回收难题。新政将用区块链技术实现“生产-销售-拆解-利用”全流程追溯,倒逼行业构建规范化回收网络。
意义:
建立追溯系统可规范动力电池回收利用,解决退役电池处理难题,实现资源循环利用与环境保护。
我司行动:
运用碳核算与碳足迹技术,评估动力电池回收环节碳排放;结合CCUS技术研发思路,探索电池回收中资源循环利用的减碳方法;为电池回收企业提供环保管家服务,助力构建规范化回收网络,拓展业务至新能源产业链。
(4)六部门力推海洋能规模化!舟山百兆瓦级潮流能工程2025启动
2月24日,自然资源部等六部门发布《关于推动海洋能规模化利用的指导意见》(自然资发〔2025〕34号),提出2030年实现海洋能装机40万千瓦目标,并启动浙江舟山百兆瓦级潮流能工程,2025年一期10兆瓦项目将率先落地。
意义:
开发海洋能有助于优化能源结构,推动沿海地区能源转型,带动海洋经济绿色发展。
我司行动:
利用AI能源管理技术,为海洋能项目提供能源监测与管理方案;开展生态环境咨询评估,助力项目建设符合环保要求。
(5)北上广深尾气治理升级!移动源污染成头号“杀手”
2月24日,生态环境部发布会披露,北上广深等城市移动源污染占比超80%,柴油车氮氧化物排放成焦点。通过淘汰高排放车、推广新能源车等举措,已实现移动源氮氧化物排放量下降15%。下一步将强化标准制修订、排放监管、非道路机械治理及清洁运输,协同推进减污降碳。
意义:
治理移动源污染对改善城市空气质量、保障居民健康意义重大,也是减污降碳关键举措。
我司行动:
为相关部门提供污染治理方案,协助制定科学的减排策略,助力城市解决移动源污染问题;运用减污降碳协同治理技术,助力交通运输行业减排。
(1)江苏氢能产业蓝图曝光:2030年剑指万辆燃料电池车+百座加氢站
2月18日,江苏省发改委发布《江苏省推动氢能产业高质量发展行动方案(2025—2030年)》(苏发改能源发〔2025〕101号),目标到2030年建成加氢站超100座、推广燃料电池车超1万辆,打造氢能科技创新与高端装备制造高地。
意义:
促进江苏氢能产业发展,优化能源结构,推动绿色交通与高端装备制造升级。
我司行动:
利用在江苏的市场基础与合作优势,为氢能项目提供生态环境咨询评估;探索参与氢能企业ESG服务,推动产业可持续发展。
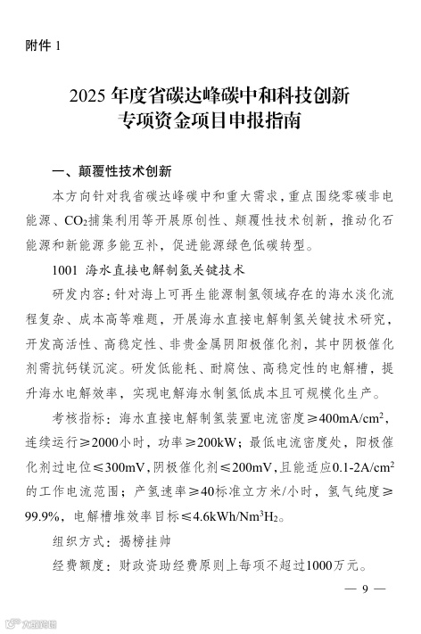
(2)江苏砸千万重金!碳达峰碳中和科技创新项目申报指南出炉
2月25日,江苏省科技厅、财政厅联合印发《2025年度省碳达峰碳中和科技创新专项资金项目指南》,聚焦颠覆性绿色技术及重点行业降碳,单个项目最高资助1000万元。
向下滑动查看所有内容
意义:
激励绿色低碳技术创新,推动江苏实现碳达峰碳中和目标,带动相关产业升级。
我司行动:
依托自然资源部重点实验室长三角中心,组织团队申报项目;将研发成果应用于减污降碳协同治理、CCUS技术等业务,提升技术水平,增强市场竞争力。
(3)江苏首个零碳甲醇项目落地!隆基联手葛洲坝打造60亿生物质能源标杆
隆基绿能与葛洲坝集团合作的30万吨生物质绿色甲醇项目签约落地连云港,总投资60亿元,通过生物质气化技术生产“零碳”甲醇,助力江苏清洁能源转型。
图片来源于https://mp.weixin.qq.com/s/9U5lZHSGSwrWgT8sREZ4sQ
意义:
助力江苏清洁能源转型,增加清洁能源供应,减少碳排放。
我司行动:
与隆基绿能或葛洲坝集团合作,为项目提供全生命周期的环保服务,包括项目建设阶段的环境监测、运营阶段的碳排放跟踪评估等。
(4)国内首次!河北建滔80万吨CCUS项目投产,打造化工碳循环“中国样本”
2月23日,河北建滔年产80万吨醋酸碳利用项目正式投运,首次实现二氧化碳捕集、化工利用全闭环,为全球化工行业碳减排提供可复制的“中国方案”。
图片来源于https://hbxw.hebnews.cn/news/513096.html
意义:
为全球化工行业碳减排提供创新模式,推动化工行业绿色变革。
我司行动:
为化工企业提供碳核算与碳足迹服务,助力其借鉴经验;开展双碳培训,推广该技术,拓展业务至化工行业。
(5)浙江率先推碳排放“双控”!十五五将建碳考核+碳足迹全链条制度
2月27日,浙江省政府办公厅印发《浙江省推动碳排放双控工作若干举措》(浙政办发〔2025〕4号)提出“十五五”期间实施强度与总量双控制度,建立覆盖地方、行业、企业、产品的碳管理体系,加速碳达峰进程。
图片来源于https://zj.cnr.cn/zjyw/20250305/t20250305_527090195.shtml
意义:
强化碳排放管控,引导企业绿色发展,推动浙江产业结构优化升级。
我司行动:
凭借碳核算与碳足迹业务,为浙江企业提供核算评估服务;协助企业制定碳减排方案,满足政策要求。
(1)福田联手特来电杀入重卡充换电!25座智能场站2025年覆盖晋冀
2月19日,福田汽车与特来电成立合资公司,聚焦重卡充换电场站建设及全球充电桩销售,计划2025年前在山西、河北建成25座场站,并融合AI技术实现电池健康智能诊断。
图片来源于https://auto.cri.cn/20250220/5c87d229-4afc-5875-6282-d31889f53310.html
意义:
加速新能源重卡基础设施建设,推动交通运输行业绿色转型。
我司行动:
利用AI能源管理技术,为充换电站提供能源优化方案;提供环保管家服务,确保场站建设运营环保合规;开展双碳培训,提升相关人员环保意识,拓展业务至交通领域。
(2)岳阳林纸搞大事!AI破解百万亩碳汇开发难题
2月24日,岳阳林纸宣布将AI大模型深度集成至碳汇系统,推出图形矢量化引擎及智能资料中枢,加速森林、海洋碳汇开发,并与湖南多地政府合作打造区域碳汇标杆。
图片来源https://baijiahao.baidu.com/s?id=1825039318096568605
意义:
提高碳汇开发效率,挖掘森林、海洋碳汇潜力,助力碳减排。
我司行动:
借鉴其AI技术应用经验,优化碳核算与碳足迹业务;为岳阳林纸提供生态环境咨询评估,助力碳汇项目;凭借合作渠道,开拓湖南及周边碳汇市场,提升公司碳汇业务能力。
乌克兰启动全国碳市场建设!2025年将落地ETS+MRV双重体系
2月21日,乌克兰批准建立全国温室气体排放交易系统(ETS),计划2025年一季度启动市场化碳定价机制,同步恢复强制性排放监测、报告与核查(MRV)系统,加速对接国际碳市场规则。
意义:
推动乌克兰绿色发展,融入国际碳市场,促进全球碳减排合作。
我司行动:
关注其碳市场建设,学习国际碳市场规则;探索与乌克兰企业合作,输出碳核算、企业ESG等技术服务,拓展国际业务,提升国际影响力。
END
净零纪元(江苏)环境科技有限公司
自然资源部碳中和与国土空间优化
重点实验室长三角中心
公司地址丨
公司网址丨
http://www.netzeroera.com/
撰稿人|薛超
审核人|张可

