引言
胰腺导管腺癌(PDAC)是致死率最高的实体瘤之一,五年生存率仅约12%,其治疗瓶颈在于早期隐匿、极易转移以及对现有靶向药物(如KRASG12D抑制剂MRTX1133)的快速耐药。因此,阐明驱动肿瘤进展和耐药的新机制,进而开发可协同增敏的治疗策略,已成为当前研究的迫切课题。N6-甲基腺苷(m6A)修饰作为真核mRNA最常见的内部修饰,通过调控剪接、稳定性与翻译效率,广泛参与细胞代谢重编程、干性维持及免疫微环境塑造,但其在KRASG12D突变PDAC中的具体作用仍不清楚。磷酸戊糖途径(PPP)关键限速酶G6PD的活性受抑癌蛋白p53直接抑制,而p53的稳定性又受泛素结合酶UBE2T调控;已有报道提示ENO1等多种代谢酶在肿瘤中被m6A异常修饰,但m6A是否通过调控UBE2T-p53-G6PD轴重塑PPP并介导KRASG12D耐药,尚无系统研究。本研究旨在揭示m6A修饰在KRASG12D突变PDAC中的作用,特别是其对UBE2T-p53-G6PD信号轴及PPP代谢重编程的影响,并探索靶向该轴联合MRTX1133的协同治疗潜力。
2025年2月18日,兰州大学第二医院普外科焦作义团队在Cell Reports Medicine在线发表题为“KRASG12D-driven pentose phosphate pathway remodeling imparts a targetable vulnerability synergizing with MRTX1133 for durable remissions in PDAC”的研究论文。本研究揭示了KRASG12D通过UBE2T-Rb/E2F1/p53反馈轴重塑磷酸戊糖途径(PPP),驱动胰腺癌进展及MRTX1133耐药,并首次将UBE2T抑制剂PGG与KRASG12D抑制剂MRTX1133共封装于F-127纳米系统,实现持久缓解。
在该研究中,研究团队使用伯桢生物人胰腺导管癌类器官培养试剂盒Pancreatic Ductal Carcinoma Organoid Kit(Serum-free)(K2101-PC)及类器官脱离液Organoid Isolation Solution(E238006),成功构建并长期维持KRASG12D突变的胰腺导管癌类器官模型。依托该高保真类器官平台,作者验证了UBE2T敲除或PGG处理能显著抑制类器官生长、逆转MRTX1133耐药,并证实纳米共递送系统MFP在体内的卓越疗效。类器官为阐明KRASG12D驱动的代谢-表观遗传互作机制及临床前药物评价提供了不可替代的体外模型。
KRASG12D 突变重塑了 PDAC 中的中枢碳代谢,有利于 PPP 而不是糖酵解和 TCA 循环
为了回答KRASG12D如何重塑胰腺导管腺癌的代谢格局,作者通过整合临床数据、类器官 (PDO)模型及KC小鼠模型的多维证据,系统阐述了KRASG12D突变对PDAC代谢重编程的决定性作用。首先,对TCGA及本地临床样本的分析表明,KRASG12D突变患者预后显著恶化,且KEGG通路富集显示突变组织中PPP与糖酵解通路显著上调。随后,构建稳定表达KRASG12D的PDO并进行转录组测序,结果显示中央碳代谢途径显著激活。进一步利用含有LSL-KrasG12D/+和Pdx1-Cre(KC)的自发性 PDAC小鼠模型开展空间代谢组学分析,发现癌前病变区域内葡萄糖-6-磷酸、5-磷酸核糖、7-磷酸庚酮糖及α-酮戊二酸等关键代谢物浓度显著升高。U-13C标记的代谢通量分析证实,KRASG12D突变促使葡萄糖-6-磷酸优先进入PPP,而非糖酵解或TCA循环,且G6PD酶活性显著增强。上述结果一致表明,KRASG12D通过增强PPP代谢通量,为PDAC恶性进展奠定代谢基础。(图1)
图1 KRASG12D 驱动 PDAC 中 PPP 主导的中心碳代谢模式
靶向 G6PD 介导的 PPP 可抑制 KRASG12D突变的 PDAC 的恶性进展和MRTX1133耐药性
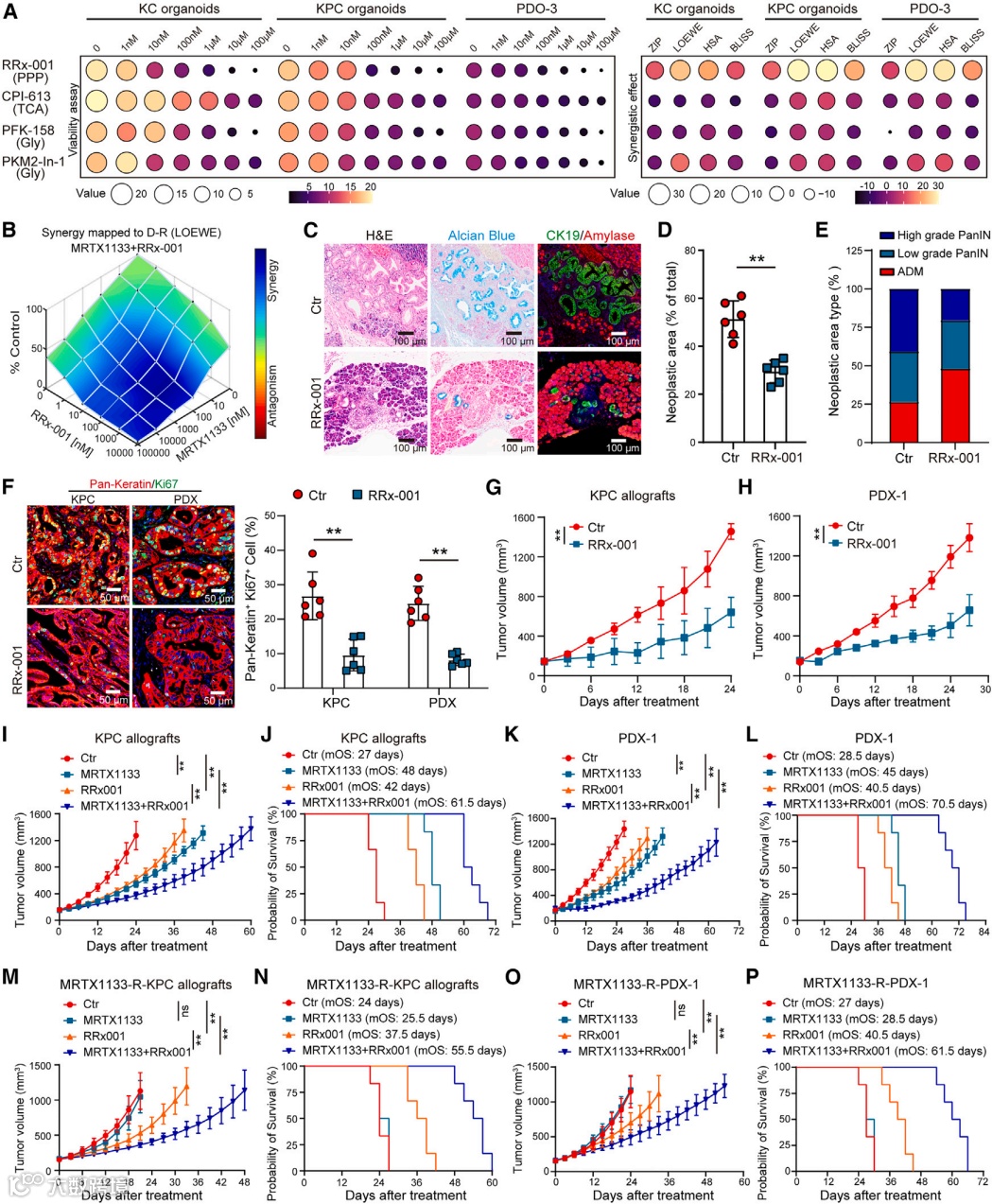
上述证实KRASG12D通过升高G6PD活性强化PPP后,作者进一步验证该代谢轴与MRTX1133耐药的相关性。PDO与细胞系实验显示MRTX1133的IC50随G6PD活性升高而增加,获得性或内源性耐药株均呈现G6PD高表达,而G6PD抑制剂RRx-001可剂量依赖性逆转耐药。功能上,RRx-001显著抑制KC、KPC类器官及PDX肿瘤的生长,并减少癌前病变面积和Ki67阳性率。联合RRx-001与MRTX1133在KPC同种异体移植模型及PDX模型中均表现出显著协同效应,中位生存期分别由48天提升至61.5天、由45天延长至70.5天;在已建立MRTX1133耐药的KPC及PDX模型中,联合治疗亦显著逆转耐药,中位生存期由25.5天增至55.5天、由28.5天增至61.5天。结果证实靶向PPP是克服KRASG12D-PDAC对MRTX1133耐药的有效策略。(图2)
图2 G6PD 抑制可降低 KRASG12D突变 PDAC 的恶性肿瘤和耐MRTX1133性
KRASG12D通过 UBE2T 介导的泛素化和 p53 降解促进 PPP 重编程
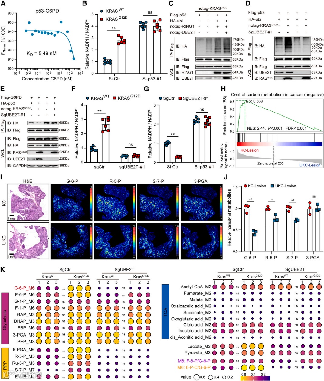
为了解析KRASG12D如何上调G6PD,作者先验证p53可直接结合并抑制G6PD活性;当TP53被敲低,G6PD活性显著升高,而KRASG12D过表达若无p53则无法进一步激活G6PD,提示p53是KRAS调控PPP的必经节点。机制上,KRASG12D通过蛋白酶体途径加速p53降解,其中UBE2T与RING1协同催化p53泛素化,削弱p53-G6PD相互作用,从而解除对G6PD的抑制。敲除UBE2T阻断p53泛素化,恢复p53-G6PD结合,显著降低G6PD活性,且此效应不受KRASG12D过表达影响,说明UBE2T是KRAS调控PPP的关键下游节点。空间代谢组学进一步证实,Ube2t缺失的KC小鼠肿瘤区中央碳代谢明显下降,PPP关键代谢物同步减少;靶向代谢组及¹³C通量分析在PDO中复现该结果,且KRASG12D诱导的PPP增强效应被UBE2T敲除完全抵消。综上,KRASG12D借由UBE2T介导的p53降解解除对G6PD的抑制,从而锁定PPP通量,为肿瘤提供生长与耐药所需的代谢底物。(图3)
图3 KRASG12D 通过 UBE2T 介导的 p53 泛素化驱动 PPP 重编程
KRASG12D建立正反馈回路,通过 E2F1/Rb/p53 轴放大 UBE2T 转录
为了揭示UBE2T如何被持续激活,作者通过启动子截短、双荧光素酶报告基因和DNA pull-down实验发现,KRASG12D通过ERK介导的Rb磷酸化释放转录因子E2F1,后者直接结合UBE2T启动子-886~-876区域并增强其转录;UBE2T再促进p53降解,进一步释放E2F1,形成正反馈放大环路。在BxPC-3细胞中,KRASG12D过表达使UBE2T mRNA增加3.8倍,p53蛋白下降60%;而E2F1敲除或Rb磷酸化抑制剂palbociclib均可阻断UBE2T上调。有趣的是,p53过表达不仅通过p21抑制Rb磷酸化,还可直接结合E2F1阻碍其转录活性,从而关闭该环路。突变体实验进一步证明p53的第2-3结构域对抑制E2F1-UBE2T转录至关重要。该正反馈机制解释了为何KRASG12D肿瘤一旦激活便难以自行衰减。(图4)
图4 KRASG12D 建立正反馈回路,通过 E2F1/Rb/p53 轴放大 UBE2T 转录
UBE2T 促进 KRASG12D 突变型 PDAC 的恶性进展并损害MRTX1133疗效
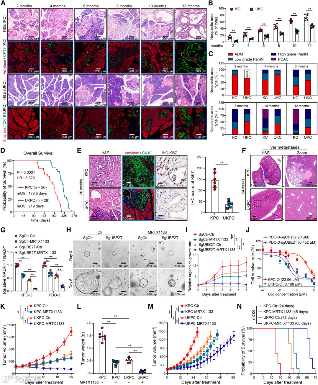
为验证UBE2T在体内的治疗价值,作者聚焦于UBE2T在KRASG12D驱动的PDAC中的关键作用及其作为治疗靶点的潜力。研究发现,UBE2T在KRASG12D突变的PDAC样本中显著过表达,且与不良预后相关。在160个PDAC组织样本中,KRASG12D与UBE2T蛋白水平呈正相关,UBE2T高表达的患者预后更差,且可作为独立预后预测因子。在KC小鼠模型中,Ube2t消融显著减少了癌前病变的面积和等级,延缓了PDAC的发展,并降低了G6PD酶活性。进一步的KPC和UKPC小鼠模型研究表明,Ube2t敲除延长了小鼠的总生存期(mOS:219天 vs. 178.5天),减少了恶性病程和转移率。UKPC衍生的肿瘤在同种异体移植模型中表现出生长减弱和增殖标志物减少,侵入能力也明显较弱。将UBE2T敲除与MRTX1133治疗相结合,显著改变了关键调节蛋白的水平,降低了E2F1和磷酸化Rb水平,同时上调了p53和p21。这种组合治疗在体外显著降低了PDO和KPC类器官的MRTX1133的IC50,提高了治疗敏感性。在体内,UKPC小鼠接受MRTX1133治疗后,肿瘤生长减少,生存时间延长(mOS:63天 vs. 45天)。此外,UBE2T过表达会降低体外和体内MRTX1133的敏感性。综上所述,UBE2T在KRASG12D驱动的PDAC中发挥着关键作用,其敲除不仅延缓了肿瘤进展,还显著增强了对MRTX1133的治疗反应,凸显了UBE2T作为治疗靶点的潜力。(图5)
图5 UBE2T的基因消融抑制恶性进展并增强KRASG12D突变型PDAC的MRTX1133疗效
UBE2T的药理抑制调节PPP重编程,抑制恶性进展,克服MRTX1133耐药
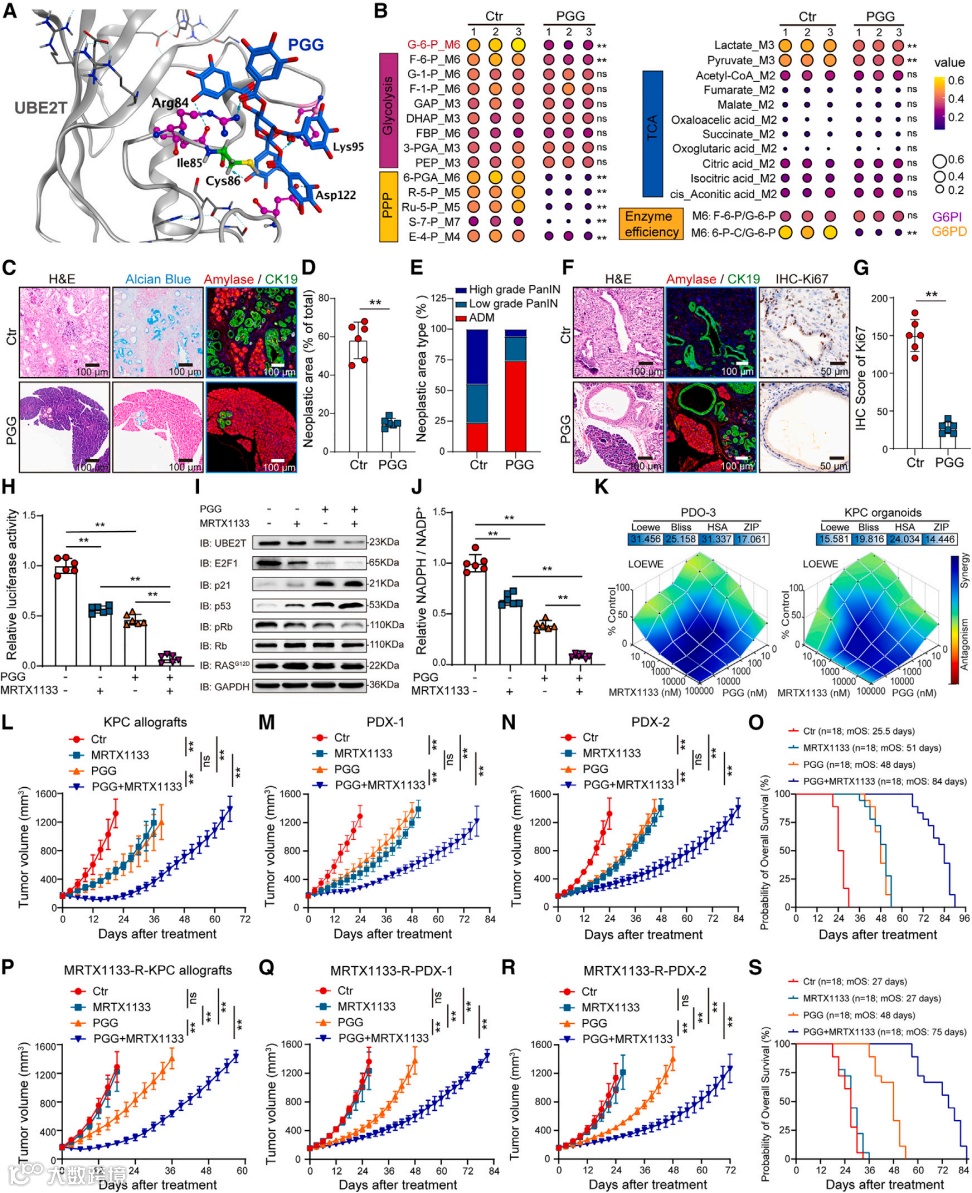
紧接着,作者又聚焦于五甲酰葡萄糖(PGG)作为UBE2T高选择性抑制剂在KRASG12D驱动的PDAC治疗中的潜力。研究发现,PGG通过靶向G6PD介导的PPP显著降低了葡萄糖-6-磷酸水平和葡萄糖通量,有效调节了中枢碳代谢。PGG不仅抑制了患者来源的类器官(PDO)以及KC和KPC小鼠模型中类器官的生长,还显著减少了KC小鼠癌前病变的面积和严重程度,并降低了KPC小鼠PDAC的恶性程度。在机制上,PGG与MRTX1133联合使用显著抑制了Rb-E2F1-UBE2T-p53轴的信号通路,并降低了G6PD酶活性。药物协同作用分析显示,PGG和MRTX1133之间存在显著的协同效应。在体内实验中,PGG和MRTX1133的联合治疗显著抑制了KPC同种异体移植物以及具有获得性MRTX1133耐药模型中的肿瘤生长。联合治疗显著延长了KPC同种异体移植物(mOS:70.5天 vs. 42天)和PDX模型(PDX-1:mOS 85.5天 vs. 54天;PDX-2:mOS 87天 vs. 51天)的生存时间。此外,在耐MRTX1133的KPC同种异体移植物(mOS:60天 vs. 21天)和PDX模型(PDX-1:mOS 79.5天 vs. 30天;PDX-2:mOS 79.5天 vs. 30天)中,PGG和MRTX1133的联合治疗也显著延长了生存时间。综上所述,PGG作为UBE2T的高选择性抑制剂,不仅单独具有显著的抗肿瘤效果,还通过与MRTX1133联合使用显著增强了治疗效果,克服了MRTX1133的耐药性,为KRASG12D突变的PDAC提供了新的治疗策略。(图6)
图6 UBE2T抑制剂PGG通过调节PPP重编程抑制恶性进展和MRTX1133耐药
MFP纳米递送系统在KRASG12D突变的PDAC中实现持久反应和长期生存
鉴于MRTX1133与PGG水溶性差、体内暴露有限,作者利用FDA级F-127与PGG的多酚-聚合物相互作用,构建自组装纳米颗粒MFP(~100 nm,酸敏释放)。MFP能够共同递送PGG和MRTX1133,解决了两者溶解度差和生物利用度低的问题。透射电子显微镜显示MFP分散良好,流体动力学直径约为100 nm,且在肿瘤酸性微环境中表现出更高的药物释放率(75% vs. 20%)。光谱分析确认了PGG和MRTX1133的存在,且PGG与F-127相互作用强。在KPC同种异体移植物和PDX模型中,MFP表现出显著的抗肿瘤效果。5 mg/kg/天和10 mg/kg/天的MFP剂量均能有效抑制肿瘤生长,延长生存时间。10 mg/kg/天的MFP治疗组总缓解率(ORR)为85%,疾病控制率(DCR)为95%,120天内无进展生存率(PFS)为100%。此外,MFP还增强了CD8+ T细胞的肿瘤浸润,可能解释了其在KPC模型中更强的治疗反应。在获得性MRTX1133耐药模型中,10 mg/kg/天的MFP继续诱导肿瘤消退,ORR为52.63%,DCR为89.47%,120天内PFS率为100%。安全性评估显示,10 mg/kg/天的MFP未引起显著体重变化或器官毒性,表现出良好的耐受性。综上所述,MFP纳米递送系统通过改善PGG和MRTX1133的生物利用度,显著增强了治疗效果,克服了耐药性,并在体内模型中表现出良好的安全性和耐受性,为KRASG12D突变的PDAC提供了新的治疗策略。(图7)
图7 MFP 缩小肿瘤体积并维持 KRASG12D 突变的 PDAC 的长期生存
总结
本研究发现KRASG12D突变通过激活Rb/E2F1/UBE2T/p53正反馈轴,驱动以PPP为核心的代谢重编程,既加速胰腺导管腺癌的恶性进展,又诱发对MRTX1133的获得性耐药;基于此,利用FDA批准的F-127构建可同时递送UBE2T抑制剂PGG与MRTX1133的纳米系统MFP,在低剂量下显著抑制甚至清除KRASG12D突变肿瘤,并在免疫健全模型中激活持续抗肿瘤免疫,为克服KRASG12D-PDAC治疗耐药提供了机制明确且可临床转化的联合策略。
1
END
1
更多精彩内容推荐
小红书@伯桢生物
视频号@伯桢生物
bilibili@伯桢生物
官网@伯桢生物
知乎@伯桢生物
抖音@伯桢生物
伯桢生物科技集团深耕类器官行业底层技术创新,拥有全球领先、自主知产类器官及疾病模型,和GMP医药级生产技术体系。主营产品包括覆盖23种正常组织、18种肿瘤的类器官培养试剂,适配类器官构建-培养-检测全流程、多环节的智能场景设备,及可为医药客户灵活定制的CRDMO技术平台。伯桢生物秉承“引领医药创新,共享模型价值”的企业愿景,致力于为全球生物医药行业提供标准化、医药级类器官上游解决方案,已服务500余家国际、国内先进创新药企、科研院所、医学单位,产品远销欧美,累计销售过亿。
集团总部位于上海市杨浦区,拥有上海、香港、英国剑桥三地研发中心,在北京、广州、武汉、南京、苏州(技术服务基地)、德州(北方生产基地)、南昌、天津等多地设立分子公司。获阿斯利康、国家先进制造产业基金(国投招商)等战略投资。
当今,借助类器官资源深度建设与AI数据模型开发,伯桢生物正在成为推动创新模型方法从科研级突破向医药级应用跃迁的领军企业。
扫码添加小助手微信加入
「播种类器官交流群」
Tel : 400-600-8315
Web : www.biogenous.cn
E-mail : info@biogenous.cn
<驻地类器官应用工程师&技术服务销售经理联系方式>
<可上下滑动查看>

