家长们注意啦!深圳市 2019 年秋季学期民办学校义务教育学位补贴十一假期后开始申报,不管是深户还是非深户都可以申报,小学每人每年最多 7000 元,初中每年最多 9000 元。
申报时间为 10 月 8 日上午 9 时-10 月 14 日下午 6 时。算上今天,一共只剩下5天了!

申报对象
此次申请的申报对象为具有深圳市学籍,符合《深圳市民办学校义务教育阶段学位补贴办法》规定条件的深圳市民办学校在校学生。以下3项条件,只要符合其中一条,就可以进行补贴申请

❤符合深圳市户籍适龄儿童;
❤享受市政府相关优惠政策人员适龄子女;
❤父母双方或一方具有深圳户籍或持有具有使用功能《深圳经济特区居住证》的非深户籍适龄儿童;

注:小学一年级新生须年满六周岁(2013 年 8 月 31 日前出生)方可申请,非深户籍学生申报前务必到居住地社区工作站录入计生信息
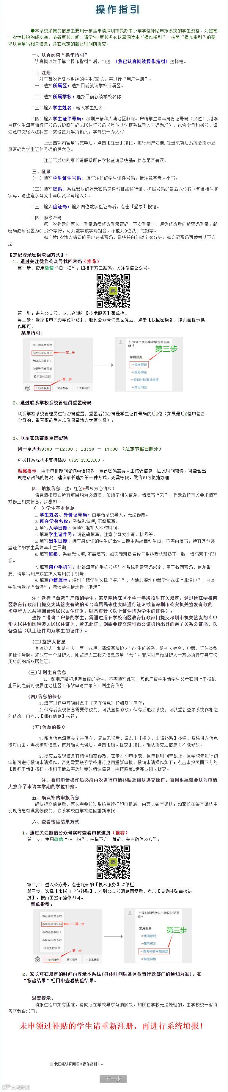
登录“深圳市学前教育信息管理系统”或输入网址
http://minban.sz.edu.cn/cics/login.jsp(如链接无法正确跳转,可点击底部左侧阅读原文进入),点击进入“深圳市民办中小学学位补贴申请系统”,进行信息填报和补贴申请


简单说来,有账号直接点击下方“我已认真阅读《操作指引》”,跳过即可,如没有账号需注册信息,则务必仔细看一下申请流程。
输入正确账号密码,根据页面指引,在截止时间内完成申请即可。

今年,民办学校义务教育学位补贴标准为小学每人每年最多 7000 元(每学期最多 3500 元 ) ,初中每人每年最多 9000 元 ( 每学期最多 4500 元)。
补贴规则与申请学生就读学校学费相关联,如:某民办初中学校一年学费为 5000 元,低于初中补贴标准,家长可拿到手的补贴为 5000 元;若该校一年学费为 10000 元 , 高于初中补贴标准,家长可拿到手的补贴为 9000 元。
(住宿、校车、校服等费用不在补贴范围。)
这一波有没有感觉回了一口血?



