引言:行业变革下的管理重构
在全球产业深度调整与数字化转型浪潮中,企业正面临降本增效与创新突破的双重压力。一方面,同质化竞争迫使企业通过精细化运营降低成本,另一方面,个性化需求与订单碎片化倒逼管理革新。然而,传统管理模式的“数据孤岛” 与 “流程壁垒” 成为转型桎梏 —— 部门割裂导致跨职能协作效率低下,制度分散引发执行偏差,全球化合规压力加剧运营复杂度。
一、培训核心目标与关键思考
(一)核心目标
本次培训聚焦于企业从传统职能管理向流程管理的深度转型,旨在解决三大核心问题:
模式转型:打破部门壁垒,通过价值管理思想识别核心增值流程,剔除冗余环节,例如将分散的部门审批整合为端到端的跨职能流程,减少重复工作。
标准化落地:贯彻“宽道窄距,和谐统一” 的标准化理念,例如统一流程符号、审批节点和文档格式,同时融入精益管理,消除流程中的浪费(如等待时间、多余动作)。
需求驱动:强化需求源头管理,通过市场调研、客户反馈等手段将真实需求转化为流程输入,例如建立客户需求动态分析机制,实时调整生产与服务流程。
(二)关键思考
管理思想融合:价值管理需贯穿流程全生命周期,通过PCE(增值流程效率)指标量化流程价值(如 PCE = 有价值活动时长 / 总流程耗时),优先优化高价值环节。
职能vs 流程:对比传统职能部门“纵向执行” 与流程管理 “横向协作” 的差异,例如采购流程需串联需求、寻源、执行、财务等多部门,而非单一部门独立运作。
二、流程与流程优化基础概念
(一)流程定义与分级体系
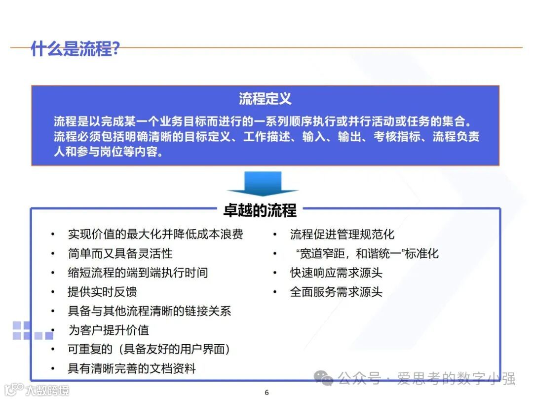
1、流程本质:
流程是为达成业务目标的活动集合,包含清晰的目标、输入输出、责任主体(如流程所有者)和考核指标。例如,固定资产采购流程需明确申请人、审批链、预算约束及交付周期。
2、四级分级体系:
一级流程地图:企业级业务能力全景,如“供应链管理”“客户关系管理” 等顶层框架。
二级流程区域:跨职能模块划分,如“采购管理” 下的需求计划、供应商管理、采购执行等子流程。
三级流程场景:流程间逻辑关系,如订单到现金(Order to Cash)流程中,销售接单、生产排产、物流配送的时序与协作规则。
四级流程图:具体操作细节,包含表单(如采购申请表)、角色分工(如采购专员、财务审核岗)、关键指标(如采购周期、成本节约率)。
(二)业务流程vs 业务功能
|
(三)业务流程优化(BPR)核心内涵
1、本质特征:
根本性再思考:颠覆“按部门分工” 的传统假设,如重新设计订单审批流程,取消非增值的多层级签字,改为基于数据的自动化审核。
彻底性设计:重构业务逻辑,如某制造企业将“按库存生产” 改为 “按订单生产”,同步调整采购、生产、物流流程。
2、目标导向:打造“卓越流程”,具备价值最大化(如降低成本 30%)、灵活性(快速响应定制需求)、实时反馈(数字化监控流程节点)等特征。
三、流程优化的核心原则
(一)原则一:流程结果必须创造客户价值
1、客户视角设计:从外部需求倒推流程,例如招商银行通过客户调研,将零售业务流程重构为“个性化服务 + 自助平台 + 呼叫中心” 组合,解决网点不足问题。
2、价值诊断工具:通过客户旅程地图识别痛点,如某电商优化退货流程,将客户等待时间从72 小时缩短至 12 小时,提升复购率。
(二)原则二:聚焦高价值流程
1、PCE 指标应用:计算各流程的增值活动占比,例如某汽车厂商发现供应链流程中仓储等待占比达40%,通过 JIT(准时制)优化将 PCE 从 60% 提升至 85%。
2、战略匹配矩阵:根据改进机会与战略吻合度分类处理:
高价值高战略(优先优化):如核心产品的研发流程。
高价值低战略(外包):如非核心的后勤支持流程。
(三)原则三:创新思维(七个R 维度)
1.Rethink(为什么):颠覆假设,分析流程存在的根本原因。
2.Reconfigure(做什么):评估流程活动必要性,整合或外包非核心环节。
3.Reassign(谁来做):跨部门/ 外部资源协作,如供应商参与流程执行。
4.Resequence(何时做):优化流程顺序,并行处理缩短周期(如服装染色环节后置以减少库存)。
5.Relocate(何地做):就近部署流程环节,降低物流成本(如多组装点选址)。
6.Reduce(多少):减少非增值活动频率,优化资源投入。
7.Retool(如何做):利用技术升级流程,如自动化工具提升效率。
(四)原则四:优秀流程需要卓越所有者
1、权责定义:流程所有者需具备跨部门协调权,如某集团任命供应链总监统筹采购、生产、物流,打破部门壁垒。
2、考核机制:将流程绩效(如订单交付周期、客户满意度)与所有者KPI 挂钩,避免 “部门利益优先”。
(五)原则五:考核驱动结果导向
1、指标设计原则:平衡时间(如流程周期)、质量(如订单准确率)、成本(如单位处理成本)、服务(如客户响应速度)。
2、层级分解:从企业级(市场份额)到部门级(部门协作效率)再到个人级(任务完成质量),形成闭环考核体系。
四、流程优化的工作方法
(一)三种优化方式对比
(二)四步设计法
1、搭框架:
采用ARIS 房式结构,构建组织架构、应用系统、业务流程的关联模型,例如将人力资源系统与考勤、薪酬、招聘流程集成。
绘制集团流程总图,明确核心流程(如生产管理、研发创新)与支持流程(如IT 服务、行政后勤)的层级关系。
2、定规范:
统一流程符号(如IDEF0 功能模型、EPC 事件驱动链),确保可视化一致性。
定义流程要素:明确每个节点的输入输出(如采购流程输入为“需求单”,输出为 “采购订单”)、审批权限(如 50 万元以上订单需副总审批)。
3、理业务:
绘制业务增值链图,识别核心价值环节,如某零售企业将“客户需求分析→商品选品→供应链优化” 作为增值核心。
梳理流程清单,明确责任主体,如“供应商准入流程” 由采购管理部主导,财务、质量部门参与审核。
4、梳流程:
遵循“简洁高效” 原则,拆分复杂流程,如将 “项目审批流程” 按金额分段(<50 万快速审批,≥50 万专家评审)。
结合企业实际,如某国企针对投资流程,增加“合规性审查” 节点,防范政策风险。
(三)工具与技术支撑
1、建模标准:
IDEF0:分析功能流程,明确“谁在什么资源下执行什么功能,输出什么结果”,如固定资产管理流程的功能分解。
ARIS:整合流程、组织、数据、系统,构建企业级流程架构,支持跨部门协作可视化。
2、案例应用:英国国家电网通过ARIS 统一三大事业部流程,实现全球运营标准化,运营成本降低 20%。
五、标准化管理在流程优化中的应用
(一)标准化价值与成效
1、核心价值:
效率提升:通过集约化管理(如共享服务中心)降低40%-80% 的重复成本,如某集团财务共享中心减少 70% 的人工对账工作。
风险控制:统一流程标准减少操作差异,如采购流程标准化后合同合规率从85% 提升至 99%。
2、典型成效
产品服务一致性(如连锁企业标准化服务流程确保客户体验统一)、技术优化基础(标准化数据接口支持系统集成)。
(二)实施路径与案例
1、三步实施法:
业务外包:非核心流程外包(如IT 运维),聚焦核心能力。
集约化:建立区域共享中心,如某跨国公司在亚太区设立采购共享中心,整合10 个国家的采购需求。
自动化:引入AI 审批、RPA 机器人,如某银行自动化处理 70% 的信用卡申请初审。
2、英国国家电网案例:
背景:三大事业部流程差异大,运营成本高,启动“一个公司,一套流程” 战略。
措施:统一ERP 系统,整合输电、配电、发电流程。设计19 个端到端流程(如建设、检修、应急处理),跨区域标准化。
成效:运营绩效进入行业第一梯队,客户满意度提升15%。
(三)对国内企业的建议
1、系统化规划:制定3-5 年标准化战略,明确流程、制度、技术的整合路径。
2、文化建设:通过培训、考核推动“标准化思维”,如设立 “流程优化奖” 激励员工参与。
3、技术融合:利用低代码平台快速固化标准流程,实现“制度 - 流程 - 系统” 一体化。
六、流程制度一体化管理体系
(一)组织与管理挑战
1、业务扩张引发的复杂性
企业规模扩大、产品服务多元化、区域扩张及矩阵式组织架构(如BU 与区域交叉管理)导致沟通成本增加、决策效率降低。
集团企业与上市企业共存、多总部模式加剧管理体系碎片化,如财务、采购等职能重复建设。
2、管理体系林立的问题
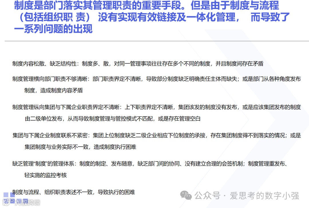
预算管理、风险管理、流程制度等体系独立运行,缺乏整合,导致执行标准不统一,协同困难。
典型问题:制度分散、职责不清、跨部门流程脱节,如采购流程中需求与财务审批环节割裂。
(二)流程优化的核心价值
1.根本性改善目标
通过流程再造实现成本降低、周期缩短、客户满意度提升(如招商银行零售业务流程优化后服务效率提升30%)。
提升企业竞争力,如杜邦通过R&D 流程再造实现技术商业化效率提升,巩固市场领先地位。
七、流程与制度的内在关联及现存问题
(一)流程与制度的共生关系
1.流程定义与作用
流程是业务执行的程序框架,明确“谁在什么步骤做什么”,如供应商准入流程包含申请、审核、审批等环节及责任主体。
2.制度的规范作用
制度是流程执行的标准和规则,如“供应商管理办法” 明确资质要求、分类标准及考核机制,确保流程各环节合规。
(二)现存问题分析
1.流程要素缺失
缺乏绩效指标、业务规则与制度集成,如流程仅描述步骤,未明确质量验收标准或时间节点考核。
2.制度管理缺陷
横向矛盾:多部门制定同类制度,内容冲突(如采购流程中财务与业务部门的审批标准不一致)。
纵向脱节:集团制度与下属企业执行细则不衔接,导致落地困难
3.责任主体错位
流程优化常由企管部门驱动,而非业务部门主导,导致优化方案脱离实际业务需求。
八、流程制度一体化管理的核心方法
(一)能力框架构建
能力分解:从战略层(如采购战略管理)到执行层(如采购寻源、合同管理),逐级细化流程模块。
流程分级:一级流程地图(企业级能力)、二级流程区域(跨职能模块)、三级流程场景(逻辑关系)、四级流程图(操作细节)。
(二)一体化设计四步法
1.搭框架
基于ARIS 房式结构整合组织架构、应用系统、业务流程,构建企业级流程总图,明确核心流程(如生产管理、供应链)与支持流程(如 IT 服务、人力资源)的关联。示例:英国国家电网通过ARIS 统一三大事业部流程,实现全球运营标准化。
2.定规范
统一设计标准:规范流程符号(如IDEF0 模型)、绘制要求(布局、字体)及管理元素(审批节点、关键控制点)。
流程要素定义:明确流程输入输出(如采购流程输入为“需求单”,输出为 “采购订单”)、责任主体及考核指标(如采购周期、成本节约率)
3.理业务
增值链分析:识别核心价值环节,如零售企业将“客户需求分析→商品选品→供应链优化” 作为增值核心,剔除冗余步骤。
流程清单梳理:按部门职责明确流程边界,如企业发展部负责“投资机会调研流程”,财务部门参与预算审核。
4.梳流程
优化原则:简洁高效(拆分复杂流程)、问题导向(针对审批繁琐等痛点设计解决方案)、标准化(统一跨区域流程执行标准)。
工具应用:通过Visio、ARIS 等工具绘制流程图,明确流程节点、风险点及信息化需求(如自动化审批系统)。
(三)制度与流程的深度整合
1.纵向衔接
集团制定顶层制度(如采购管理总则),下属企业细化实施细则(如区域采购操作规范),确保上下一致。
2.横向协同
通过跨部门会签机制避免制度冲突,如财务制度与采购流程同步更新付款审批规则。
3.信息化固化
将制度嵌入流程管理系统,如报销流程自动校验财务制度,实现“制度即流程,流程即系统”。
(四)领先企业实践案例
1、招商银行:零售业务流程再造
1)痛点:物理网点少,客户服务效率低。
2)措施:设计“线上自助 + 呼叫中心” 协同流程,整合客户咨询、开户、投诉等环节;引入数字化工具优化流程,突破地域限制,提升客户响应速度。
3)成效:零售业务客户满意度提升25%,成为行业标杆。
2、蒙牛:财务共享服务流程
1)转型目标:解决分散财务模式下的效率低下问题。
2)措施:建立集中财务共享中心,整合资金管理、核算、税务等职能,统一流程标准,实施ERP 系统集成,实现数据实时共享与流程自动化。
3)成效:资金使用效率提升40%,财务成本降低 30%,数据准确性达 99%。
3、杜邦:R&D 流程商业化转型
1)创新驱动:从成本中心转向技术商业化利润中心。
2)措施:设计“技术银行” 模式,对外输出专利技术,优化技术评估、合作谈判等流程;建立跨部门协作机制,加速技术转化周期。
3)成效:研发成果商业化率提升50%,技术收入占比显著增长。
九、实施路径与关键成功因素
(一)实施步骤
1.诊断评估:识别核心流程痛点(如流程周期长、跨部门协作低效),评估制度与流程匹配度。
2.试点先行:选择高价值低风险流程(如客服流程、采购流程)开展试点,积累经验后推广。
3.体系构建:建立流程管理委员会,明确流程所有者权责,制定《流程管理办法》《制度标准化手册》。
4.技术赋能:部署流程管理系统(如ARIS、SAP),实现流程可视化、自动化及数据追踪。
(二)关键成功因素
1、组织保障:设立专职流程管理部门,负责流程体系规划与协调,避免业务部门各自为政。
2.文化与人才:开展培训提升员工流程意识,培养跨职能流程管理人才,推动“以流程为中心” 的文化转型。
3.持续改进机制:定期评估流程绩效(如PCE 增值效率),通过 PDCA 循环(计划 - 执行 - 检查 - 处理)实现持续优化。
结语:管理进化的终极形态
流程制度一体化不仅是方法论升级,更是组织基因的重构。在数字化转型深水区,企业需从“职能割裂” 转向 “生态协同”,通过流程标准化、制度柔性化、技术智能化,构建韧性更强、响应更快的商业网络。未来,随着AI Agent、数字孪生等技术的渗透,流程制度一体化将从 “效率工具” 进化为企业的数字中枢,推动管理范式从“人治” 向 “数治” 跃迁,最终实现 “小往大来” 的全球化价值重构。
如对上述内容感兴趣,请加入知识社群,和一群聪明热情的小伙伴一起探讨数字化转型,一起成长!



