搜索
首页
大数快讯
大数活动
服务超市
文章专题
出海平台
流量密码
出海蓝图
产业赛道
物流仓储
跨境支付
选品策略
实操手册
报告
跨企查
百科
导航
知识体系
工具箱
更多
找货源
跨境招聘
DeepSeek
首页
>
2025 AI 浪潮驱动,高速光通信乘风破浪,光通信产业链研究报告
>
0
0
2025 AI 浪潮驱动,高速光通信乘风破浪,光通信产业链研究报告
求数科技
2025-10-15
1
导读:人工智能浪潮高歌猛进,大模型兴起和生成式 AI 应用显著提升 对高性能计算资源的需求,光通信市场显著收益。
人工智能浪潮高歌猛进,大模型兴起和生成式
AI
应用显著提升 对高性能计算资源的需求,光通信市场显著收益。全球光通信市场规 模已突破
500
亿美元。光通信行业向高速率、集成化方向发展。
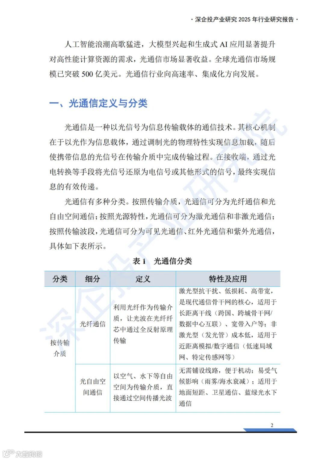
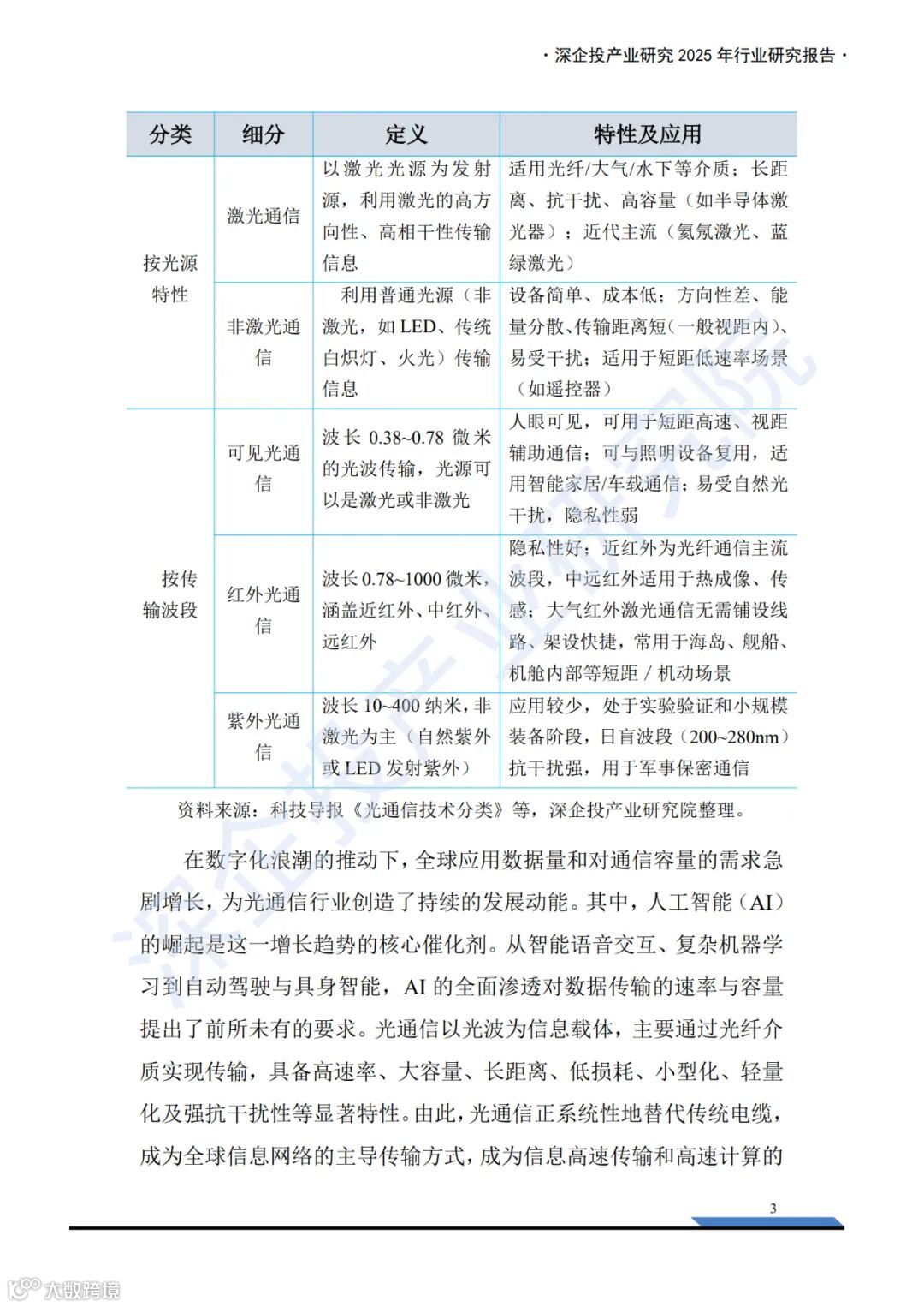
光通信定义与分类
光通信是一种以光信号为信息传输载体的通信技术。其核心机制 在于以光作为信息载体,通过调制光的物理特性实现信息加载,随后 使携带信息的光信号在传输介质中完成传输过程。在接收端,通过光 电转换等手段将光信号还原为电信号或其他形式的信号,最终实现信 息的有效传递。 光通信有多种分类。按照传输介质,光通信可分为光纤通信和光 自由空间通信;按照光源特性,光通信可分为激光通信和非激光通信; 按照传输波段,光通信可分为可见光通信、红外光通信和紫外光通信, 具体如下表所示。
在数字化浪潮的推动下,全球应用数据量和对通信容量的需求急 剧增长,为光通信行业创造了持续的发展动能。其中,人工智能(
AI
) 的崛起是这一增长趋势的核心催化剂。从智能语音交互、复杂机器学 习到自动驾驶与具身智能,
AI
的全面渗透对数据传输的速率与容量 提出了前所未有的要求。光通信以光波为信息载体,主要通过光纤介 质实现传输,具备高速率、大容量、长距离、低损耗、小型化、轻量 化及强抗干扰性等显著特性。由此,光通信正系统性地替代传统电缆, 成为全球信息网络的主导传输方式,成为信息高速传输和高速计算的技术底座。
光通信的工作路径分为三个阶段,首先发射端通过激光器芯片执 行电光转换,将电信号转化为光信号;经此转换后的光信号通过光纤 完成传输,最终抵达接收端;最后,接收端则借助探测器芯片进行光 电转换,将光信号还原为电信号,从而完成整个信号传递链路。 在此基础上,从信息流视角可将光通信划分为三大核心环节:光 信号产生、光信号传输与处理、光信号探测。
其中,光收发单元的核 心功能是实现光电转换,对应着光信号产生、调制及探测环节;而光 分路器、阵列波导光栅(
AWG
)、可变光衰减器(
VOA
)、光开关、 光放大器等器件,则主要承担光信号在传输过程中的处理任务,对应 光信号传输与处理环节。
光芯片、电芯片、光器件等元器件位于光通信产业的上游,光模 块、光纤光缆处于光通信产业的中游,一起为下游网络、电信系统设 备商及运营商提供相关配套。下游应用中,电信市场主要应用于骨干 网、城域网、接入网以及无线基站;数据通信市场主要应用于云计算、 互联网厂商数据中心等领域。
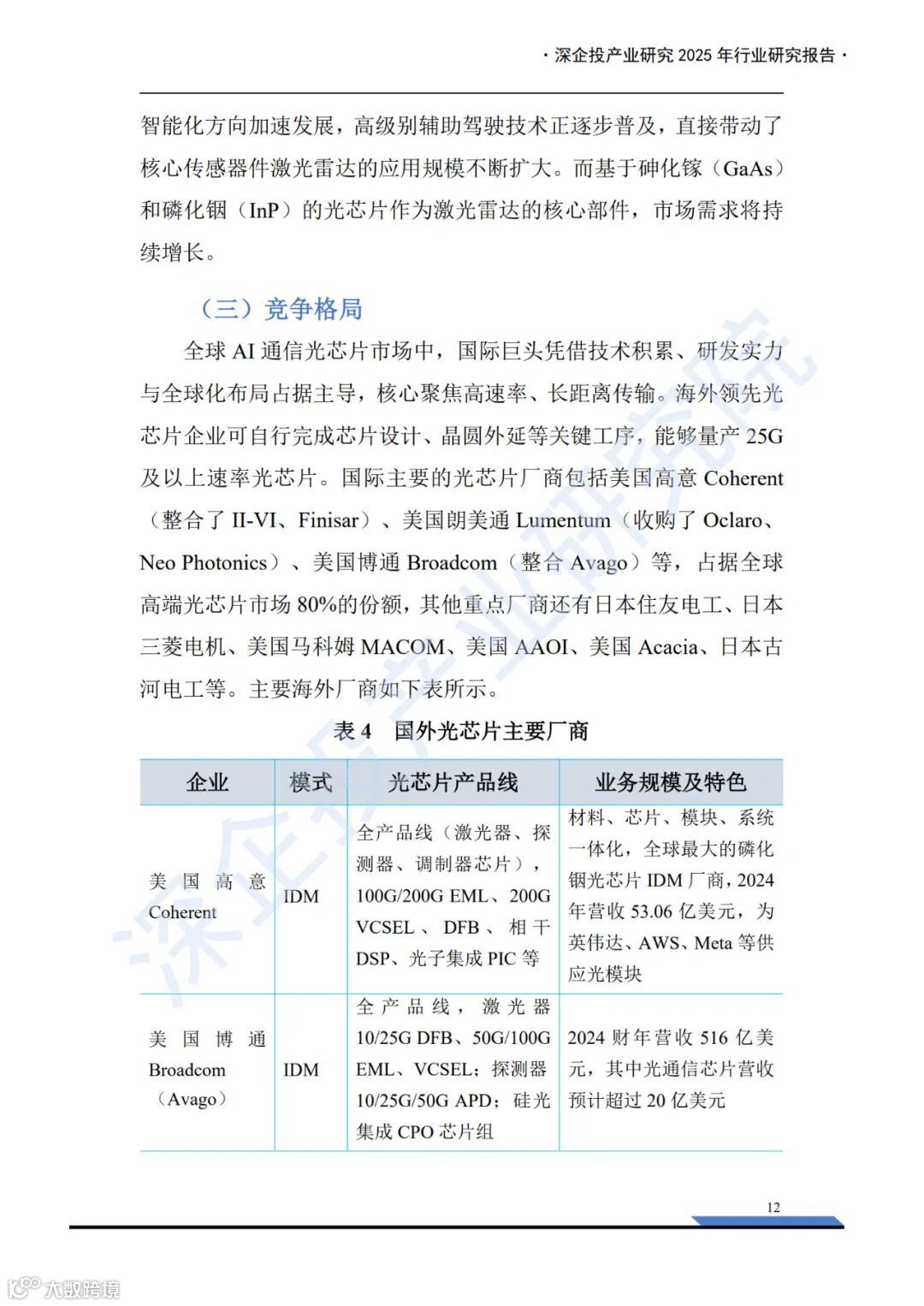
中国光芯片行业起步虽晚,但凭借庞大的市场需求和持续的政策 支持,近年来取得了显著的进步。目前在低速(
2.5G/10G
)光芯片领 域,我国已基本实现国产替代,但高速(
25G
及以上)光芯片市场仍 由海外龙头主导。电芯片方面,中国厂商在
10G
及以下速率细分市 场的整体市场份额领先,但高速率领域市场份额基本为国外厂商所占 据。高速光芯片、电芯片也是我国光通信行业下一步重点突破的方向。
免费下载PDF文件,请点击以下小程序,搜索:光通信
【声明】内容源于网络
0
0
求数科技
科技、人工智能、网络安全、科学、工业软件信息资讯
内容
662
粉丝
0
关注
在线咨询
求数科技
科技、人工智能、网络安全、科学、工业软件信息资讯
总阅读
434
粉丝
0
内容
662
在线咨询
关注