搜索
首页
大数快讯
大数活动
服务超市
文章专题
出海平台
流量密码
出海蓝图
产业赛道
物流仓储
跨境支付
选品策略
实操手册
报告
跨企查
百科
导航
知识体系
工具箱
更多
找货源
跨境招聘
DeepSeek
首页
>
中国信通院:算力电力协同发展研究报告
>
0
0
中国信通院:算力电力协同发展研究报告
求数科技
2025-08-27
1
导读:来源:中国信息通信研究院算力作为数字经济时代的新质生产力,已成为推动经济社会发展 的核心力量,对现代生产和生活
来源:中国信息通信研究院
算力作为数字经济时代的新质生产力,已成为推动经济社会发展 的核心力量,对现代生产和生活产生了深远影响。在碳达峰碳中和战 略背景下,我国积极推动算力的绿色低碳发展,并促进能源电力领域 的清洁转型。
在此契机下,算力电力协同成为新时代发展的必然趋势。
为推动算力电力协同的科学发展,助力算力产业绿色低碳转型和 新型电力系统构建,中国信息通信研究院云计算与大数据研究所编制 《算力电力协同发展研究报告(
2025
年)》。
报告剖析了算力电力协同 发展的背景与需求,预测了未来算力用能的发展趋势和特征,阐述了算力电力协同的内涵、要素与发展阶段,探讨了算电协同发展所面临 的挑战,提出了算电协同发展的六大关键举措,最后从政策支持、标 准制定、产业协同、市场机制等维度,提出了推动我国算力电力协同 高质量发展的策略建议。
算力电力协同相关技术和产业正处于快速发展阶段,本报告在编 写过程中,查阅和参考了行业相关材料,并对众多算力和电力产业链 核心企业展开调查研究,感谢业界对本报告的支持!如对本报告有建 议 或 意见 , 请联系云计算与大数据研究所数据中心团队 :
dceco@caict.ac.cn
。
算力作为数智时代的新质生产力,是推动数字经济发展的重要引 擎,正以前所未有的广度和深度向经济社会各领域渗透融合。电力作 为算力发展的重要基础资源,深刻影响着算力发展的规模和成本。我 国在发展经济的同时,正积极推动环境质量改善与温室气体减排工作, 大力发展非化石能源,加快构建新型电力系统,推动电力来源清洁化。 算力电力协同既是时代机遇之需,又是产业变革之要,将
为庞大的算 力需求提供
充裕的
低碳电力,
为新型电力系统建设提供
高效的算力支 撑,对于促进我国数字经济的发展和能源转型具有重要意义。
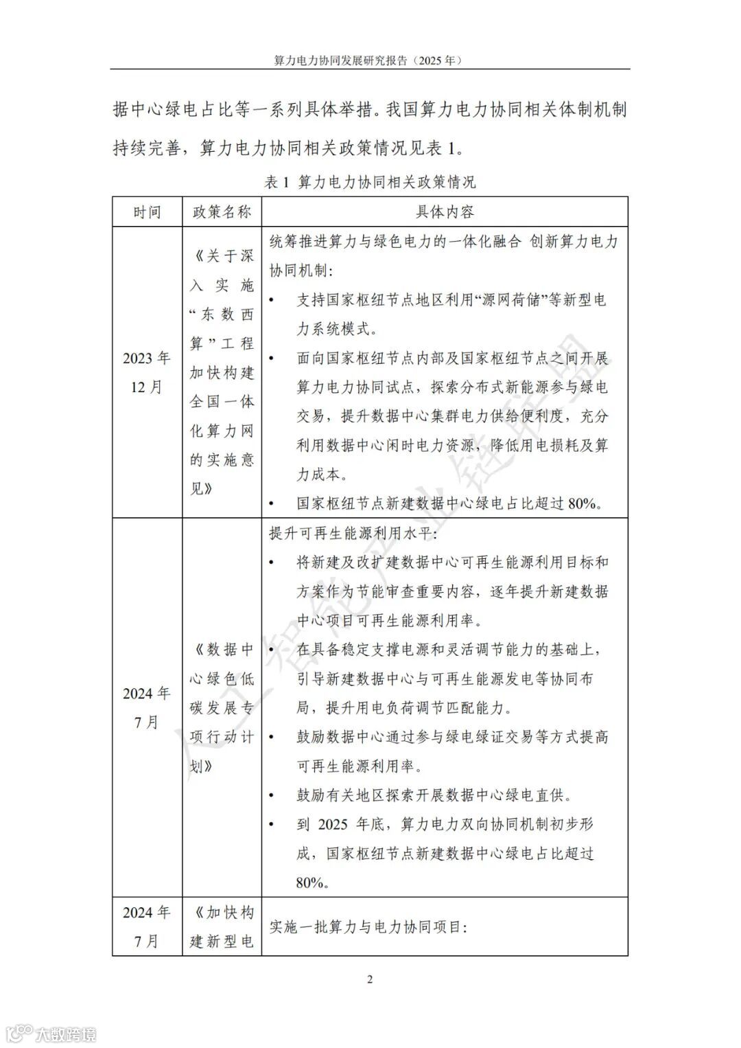
我国持续出台算力电力协同发展相关政策,算电协同逐步成为重 点发展任务。
我国高度重视数字经济的高质量发展,出台了一系列推 动算力和电力协同发展的政策文件,为两大产业创新升级提供了指引。
2023
年
12
月,国家发展改革委等四部门发布《关于深入实施
“
东数西 算
”
工程加快构建全国一体化算力网的实施意见》,文件首次提及“算 力电力协同”,将创新算力电力协同机制列为重点任务。
在国家“双 碳”战略目标的引领下,算力与电力的协同发展更加注重节能减排和 绿色可持续。
2024
年
7
月,国家发展改革委等四部门印发《数据中心 绿色低碳发展专项行动计划》,提出到
2025
年底将初步形成算力电力 双向协同机制。同月,国家发展改革委等三部门印发《加快构建新型 电力系统行动方案(
2024—2027
年)》,计划实施一批算力与电力协同 项目,提出整合源荷储资源,提升算力与电力协同运行水平,提高数
据中心绿电占比等一系列具体举措。我国算力电力协同相关体制机制持续完善。
免费下载PDF文件请点击小程序,搜索:电力算力
【声明】内容源于网络
0
0
求数科技
科技、人工智能、网络安全、科学、工业软件信息资讯
内容
662
粉丝
0
关注
在线咨询
求数科技
科技、人工智能、网络安全、科学、工业软件信息资讯
总阅读
578
粉丝
0
内容
662
在线咨询
关注