搜索
首页
大数快讯
大数活动
服务超市
文章专题
出海平台
流量密码
出海蓝图
产业赛道
物流仓储
跨境支付
选品策略
实操手册
报告
跨企查
百科
导航
知识体系
工具箱
更多
找货源
跨境招聘
DeepSeek
首页
>
全球人工智能标准发展报告
>
0
0
全球人工智能标准发展报告
求数科技
2025-11-19
1
导读:人工智能正成为引领第四次科技革命的核心驱动力,对全球经济、社会和治理体系产生 深刻变革。
人工智能正成为引领第四次科技革命的核心驱动力,对全球经济、社会和治理体系产生 深刻变革。
2024年,全球人工智能市场规模突破6382亿美元,预计到2030年将达到3.6万 亿美元1,广泛赋能各领域,加速推进数字化、网络化、智能化转型。面对这一趋势,国际标 准化组织(ISO)、国际电工委员会(IEC)、国际电信联盟(ITU)、电气电子工程师学会 (IEEE)等国际和国家标准化组织密集启动人工智能标准研制工作,推动建立跨区域、宽领 域、多主体的技术规范与治理体系。与此同时,全球主要经济体也普遍将人工智能标准化作 为战略重点,加速促进标准制定,支撑产业发展。
全球人工智能标准化的重要性日益凸显,但部分亟需关注的问题也逐渐显现。
一是
技术 迭代更新提速,新兴应用场景层出不穷,而现有标准体系难以及时覆盖,基础标准滞后易引 发更多信息孤岛,加大成本投入。
二是
人工智能产业链条横跨算法、数据、算力、应用等多 个环节,涉及政府、科研机构、企业等多元主体,利益诉求差异导致标准协调过程复杂。
三 是
不同国家和地区在标准制定中的参与能力与话语权存在明显差距,影响标准的普适性与包 容性,也间接扩大全球数字鸿沟。 在此背景下,本报告立足全球人工智能标准化全景,系统分析国际标准组织和主要经济 体标准化行动,研判标准加快提速、互操作性与负责任的发展态势,剖析技术迭代提速、产 业链条复杂、治理理念差异、南方国家缺位等带来的挑战,提出负责任的人工智能标准发展 建议。
报告强调,全球合作是构建包容、互联、可持续人工智能标准体系的关键路径。实现 这一目标,需要国际组织、政府、产业界和科研机构携手合作,共同应对挑战,持续推动负 责任人工智能标准的制定与落实。
人工智能标准化正成为全球治理与技术协同的重要抓手,国际组织在推动技术规则统一与治 理框架互认上发挥核心作用。
当前,国际标准组织呈现多元协同格局:ITU依托信息通信领域优 势,构建覆盖技术、应用与治理的多层次体系,强化安全可信与全球协同;ISO和IEC以其联合技 术委员会人工智能分委会(JTC 1 SC 42)为核心,打造贯穿基础、技术与管理的敏捷式标准体 系,兼顾制定思路与形式的创新;IEEE以伦理治理为导向,推动P7000系列标准用于规范人工智 能系统道德规范方面的问题,与培训认证衔接,构建跨领域、全栈式标准生态。
国际电信联盟(ITU)依托信息通信领域优势,构建多层次标准推进体系,朝着安全可信与全 球协作方向演进。
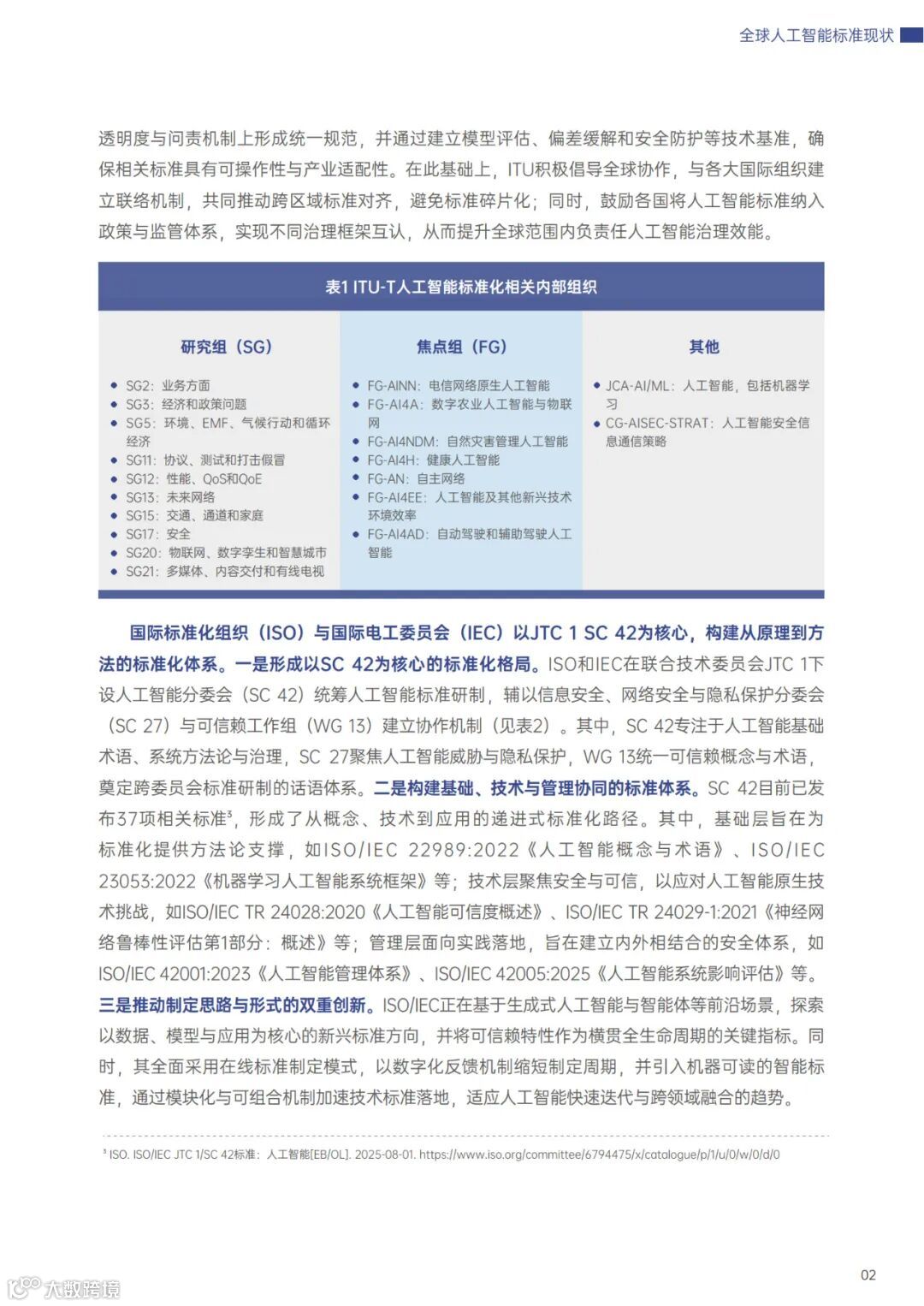
一是建立多层次标准化架构。
ITU人工智能标准化工作主要集中在电信标准化部 门(ITU-T)。ITU-T通过10个研究组(SG)开展标准制定,由焦点组(FG)推进特定应用场景 的标准预研,并辅以联合协调行动(JCA)与联络小组(CG)进行统筹(见表1)。此外,在审 批过程中采取两种模式:在线快速审批流程适用于前沿技术性标准;传统审批流程则适用于涉及 监管的政策性标准,由成员国审查批准,以确保规范一致性。
二是覆盖技术、应用与治理全链 条。
截至2025年4月,ITU-T已发布120多项相关标准²,主要分为三类:其一是原生人工智能技术 标准,涵盖机器学习、联邦学习、云平台与生成式人工智能,主要研究工作由SG21牵头开展;其 二是人工智能赋能信息通信产业的应用标准,涉及下一代通信网络、自动化网络、智慧城市、多 媒体应用,以及未来网络赋能人工智能等,由SG2、SG13、SG20、SG21开展;其三是人工智能 赋能社会的治理标准,主要面向公共安全、深度伪造防范与个人数据保护,由SG17牵头开展。
三 是推动安全可信与全球协同。
ITU将人工智能安全可信作为下一步标准化重点,强调在伦理原则、
透明度与问责机制上形成统一规范,并通过建立模型评估、偏差缓解和安全防护等技术基准,确 保相关标准具有可操作性与产业适配性。在此基础上,ITU积极倡导全球协作,与各大国际组织建 立联络机制,共同推动跨区域标准对齐,避免标准碎片化;同时,鼓励各国将人工智能标准纳入 政策与监管体系,实现不同治理框架互认,从而提升全球范围内负责任人工智能治理效能。
免费下载报告,请点击并搜索:
人工智能标准
【声明】内容源于网络
0
0
求数科技
科技、人工智能、网络安全、科学、工业软件信息资讯
内容
662
粉丝
0
关注
在线咨询
求数科技
科技、人工智能、网络安全、科学、工业软件信息资讯
总阅读
480
粉丝
0
内容
662
在线咨询
关注