搜索
首页
大数快讯
大数活动
服务超市
文章专题
出海平台
流量密码
出海蓝图
产业赛道
物流仓储
跨境支付
选品策略
实操手册
报告
跨企查
百科
导航
知识体系
工具箱
更多
找货源
跨境招聘
DeepSeek
首页
>
复旦大学:2025生成式营销产业研究报告从营销供给到营销决策AIGC→AIGD
>
0
0
复旦大学:2025生成式营销产业研究报告从营销供给到营销决策AIGC→AIGD
求数科技
2025-11-27
6
导读:我们正站在一场永不停歇的技术风暴中心。 进入2025年,生成式人工智能的发展浪潮不但没有“趋于平稳”,反而以更 汹涌的姿态重塑营销产业的每一个环节。
我们正站在一场永不停歇的技术风暴中心。 进入2025年,生成式人工智能的发展浪潮不但没有“趋于平稳”,反而以更 汹涌的姿态重塑营销产业的每一个环节。大模型性能指数级跃迁、多模态交互应 用成熟、行业专用Agent爆发式涌现、全球监管框架加速构建——这些力量交织 碰撞,推动生成式营销从“可行性探索”迈入“规模化落地”新阶段 。 机遇的背面是挑战的暗涌: - 技术迭代的眩晕感:新模型、新工具、新平台不断涌现,营销人疲于追赶; - 应用落地进入深水区:从工具选择到全链决策,缺乏清晰的方法和路径; - 价值衡量方法模糊:AI对品牌营销(创意潜能、消费者关系、数据洞察等) 的深层影响,亟待科学方法的指引。 这正是秒针营销科学院持续深耕AI+营销研究的核心动因。
自2023-2024年连续发布首份AI营销研究报告以来,我们以科学、前瞻、务 实为准则,致力于为营销人驾驭AI技术、穿越新周期提供“指南针”。《 2025 生成式营销产业研究报告 :从AIGC到AIGD》延续过往研究主题的基础上,实 现了进一步深入:
ü
AIGC从营销供给视角,解读了2025年最新的产业趋势和AI技术能力的发展。
ü
AIGD从营销决策视角,分析了消费者端,AI对决策的影响,以及企业端如何 使用AI进行营销决策。
ü
AI实践篇从行业视角出发,深度分析领先企业的实践及最新案例,总结共性 规律。
本报告不仅是一份面向2025年AI营销的企业战略指南,更是一本AI实践战术 层的行动手册。我们相信,生成式营销新范式中,AI绝非是取代人类的对手,而 是释放人类高阶创造力的助手——前提是我们能理性认知其边界,善用其禀赋。 谨以此报告,献给所有在AI浪潮中勇于探索、理性前行的营销实践者。期待 您的真知灼见,共同推动产业的有序进化。
人工智能作为新的革命性技术,正在重构生产力和生产关系,也将带来需求洞察、供给匹配、价 值交付以及营销的操作系统等关键环节的根本性变化。 它不仅会改变用户交互体验、媒介习惯,提升企业营销流程的效率,还在某种程度上改变了营销 员工的综合能力,种种叠加,有望大幅提升营销的效率和效能。人工智能正逐步从一种
“
技术存 在
”
拓展为一种
“
社会存在
”
。 营销供给的极大丰富已成定局,它会像水电一样容易获得。
但问题也随之而来,
如何才能从中筛 选出更适合企业、质量更高的供给物?筛选和决策如何能满足快速、准确的双重标准?让品牌 在提升营销效率的同时提升效能,获得差异化竞争优势。
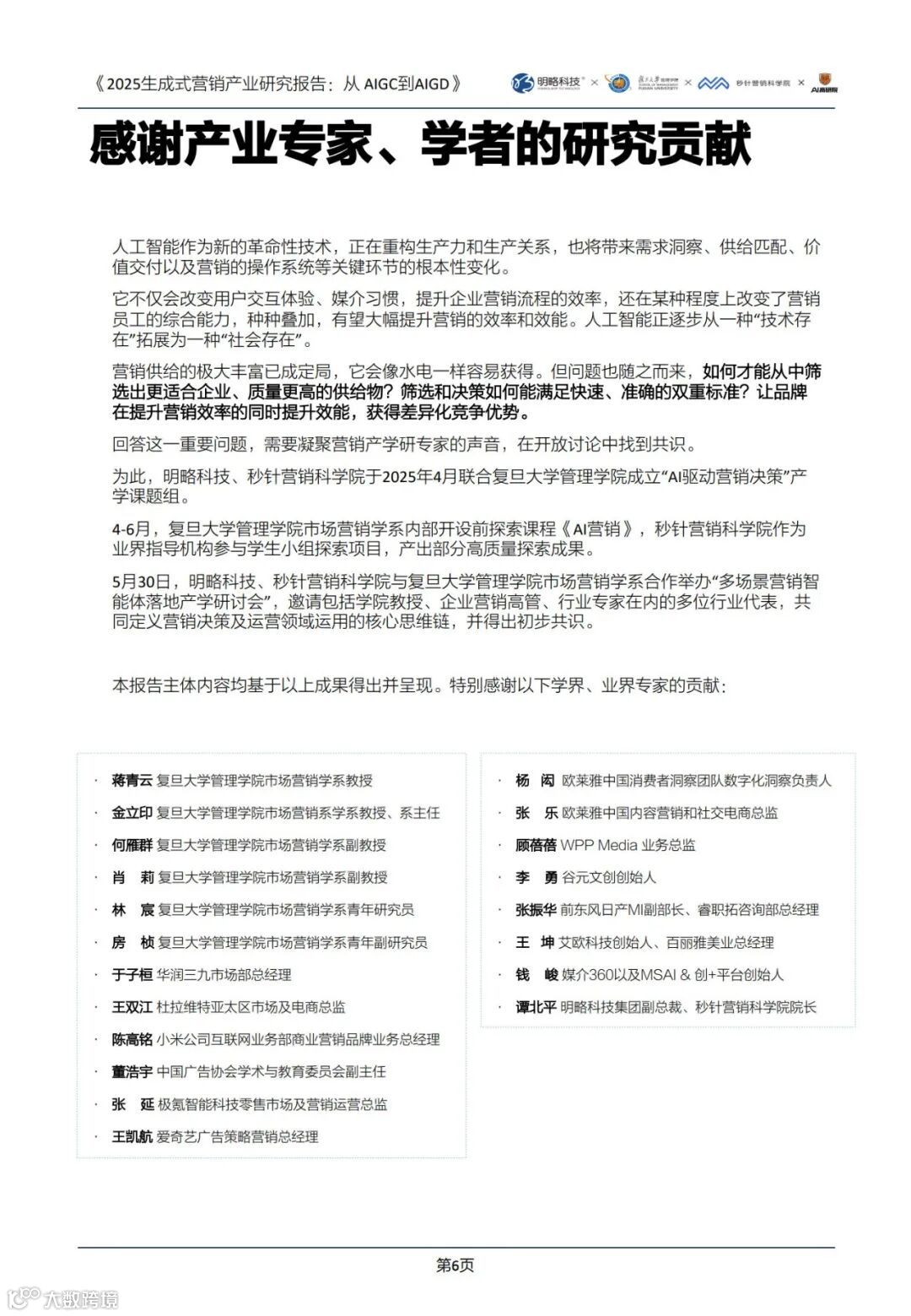
回答这一重要问题,需要凝聚营销产学研专家的声音,在开放讨论中找到共识。 为此,明略科技、秒针营销科学院于
2025
年
4
月联合复旦大学管理学院成立
“AI
驱动营销决策
”
产 学课题组。
4-6
月,复旦大学管理学院市场营销学系内部开设前探索课程《
AI
营销》,秒针营销科学院作为 业界指导机构参与学生小组探索项目,产出部分高质量探索成果。
5
月
30
日,明略科技、秒针营销科学院与复旦大学管理学院市场营销学系合作举办
“
多场景营销智 能体落地产学研讨会
”
,邀请包括学院教授、企业营销高管、行业专家在内的多位行业代表,共 同定义营销决策及运营领域运用的核心思维链,并得出初步共识。
阅读全文,免费下载文件,请点击并搜索→:
营销产业
【声明】内容源于网络
0
0
求数科技
科技、人工智能、网络安全、科学、工业软件信息资讯
内容
662
粉丝
0
关注
在线咨询
求数科技
科技、人工智能、网络安全、科学、工业软件信息资讯
总阅读
363
粉丝
0
内容
662
在线咨询
关注