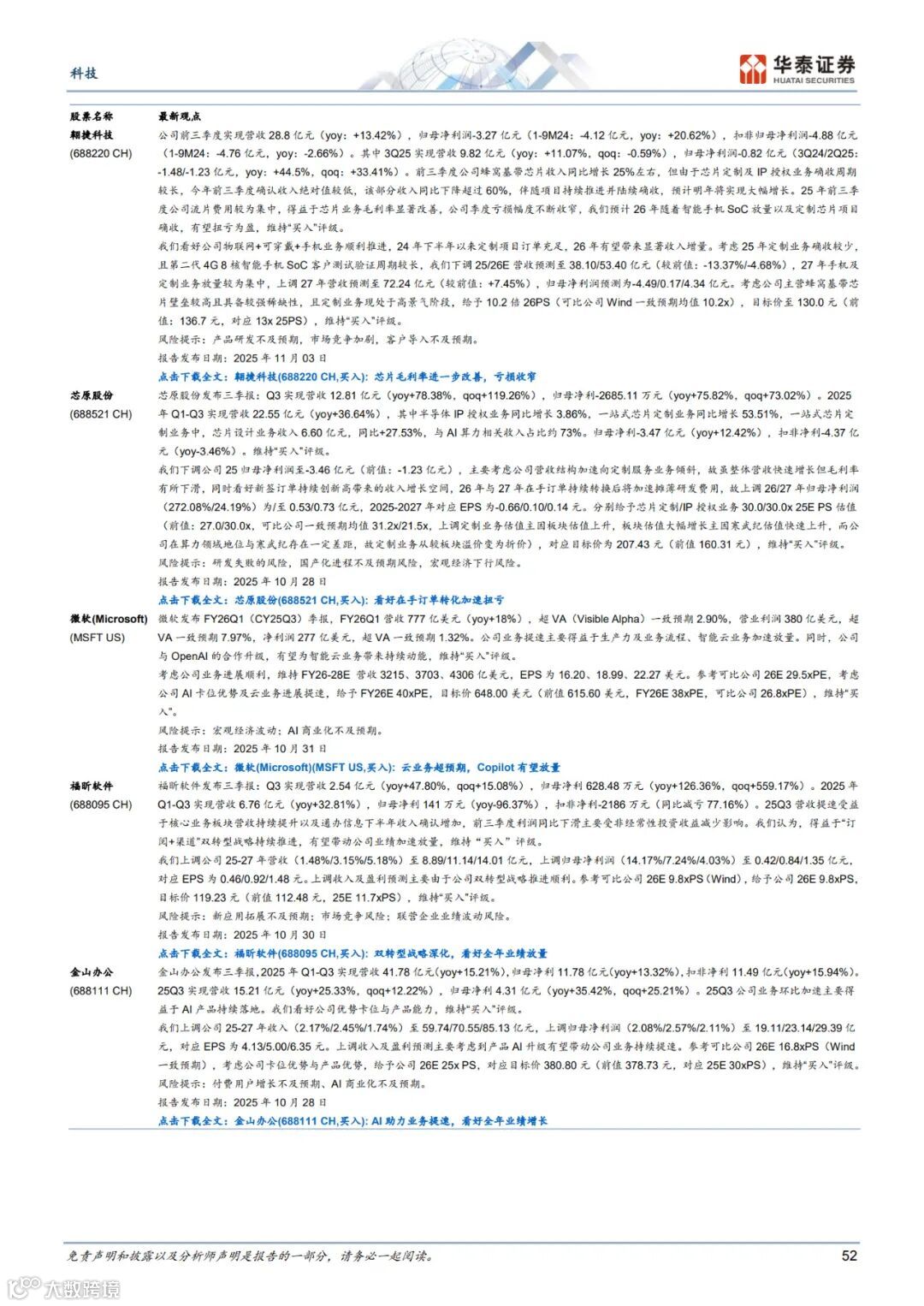
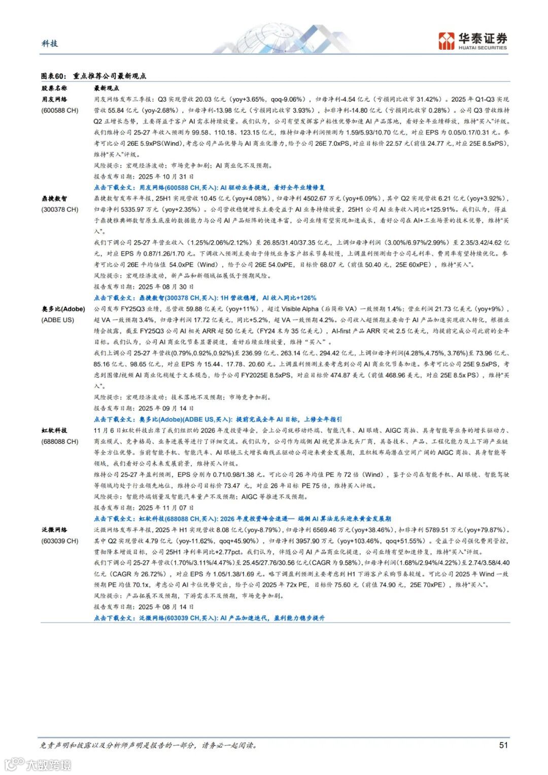
大数跨境
0
0

大模型后训练:中美路径与商业闭环

大模型后训练:中美路径与商业闭环 求数科技
2025-12-09
1
导读:全球主流大模型集中于中美。
全球主流大模型集中于中美。据 Artificial Analysis 数据,美国头部模型厂商 包括 OpenAIxAIAnthropic 与 Google;国内 DeepSeek、阿里、智谱、Kimi 与 MiniMax 较为领先。由于国内高性能算力受限,在同样强化学习+后训练范式下,海外模型偏向规模扩展,而国内擅长架构优化。投资建议上, 把握算力、存储、电力、应用四个方向,我们认为:1)大模型产业的基座 是算力。2)随着多模态模型的普及,存储需求同步提升。3)电力是算力的 配套,是大规模集群上线的前提之一。4AI 应用是商业化落地的关键。
与市场不同的观点1)中美大模型差异并非技术强弱,而是算力结构决定路线:海外依托高密 度集群深化后训练与推理扩展,国内在算力约束下以 Attention 优化、MoE稀疏化和长上下文重构追求单位算力效率,因此跑分不构成统一比较锚。2AI 应用落地并非遥远,OpenAI 提出统一模型、Pulse 主动 Agent 与 ACP对话内结账已使应用从“能用”进入“可经营”,电商等高频闭环场景率先 具备规模化条件。3)市场普遍低估数据标注的价值,ScaleAISurgeAI 等 高收入与高客单价显示标注是模型能力上限的关键投入;需求扩张叠加客户 对独立供应链偏好提升,行业定价权仍在抬升。
强化学习+后训练范式下,中美模型迭代路径分化明显  大模型能力演进呈预训练、后训练与推理全链路扩展范式。早期 Scaling Law聚焦预训练(参数/数据/算力同步放大);2024 年 月 OpenAI 发布 系列 后,强化学习系统性并入后训练,推理端以思维链延长思考时间、生成更多token 释放能力。海外以 xAI 为代表,依托约 20 万卡级集群,持续在推理 端扩算力;国内在算力受限下更侧重架构与算法精修,QwenDeepSeekKimi 等以注意力优化、稀疏化与 MoE 等提升训练推理效率与性价比。我们 认为,两条路径将沿各自要素禀赋持续演进。
商业化已成头部厂商当前重心,应用与生态建设优先推进OpenAI 提出 GPT-5 统一模型后,后续的模型迭代更多属工程整合、价值再 提效,研发重心上移至应用与变现。OpenAI 以 ACP(与 Stripe)实现对话 内购买,首批接入 ShopifyEtsy,并与 SalesforceWalmart 协作,打通 “发现-支付”闭环。国内侧阿里 Qwen 以多模态与场景推动 token 上量; 据云栖大会 2025 主题演讲,近 2-3 个月 Token 消耗倍增、百炼平台过去一 年日均调用量增约 15 倍、FY26Q1 云业务收入同比增速 25.8%。我们认为, 支付闭环叠加生态扩展将主导下一阶段商业化。
投资建议1)算力:预/后训练迭代推高算力需求,OpenAI 规划算力中心合计超 36GW; 据 SCMP,出口限制后 NVIDIA 在华先进芯片份额 95%0,国产供给接棒。 利好海外/国产算力链,如翱捷科技、沪电股份、芯原股份。2)存储:多模 态/长视频抬升容量与带宽(图片 1MB、音频 5MB、视频≈50MB/分)。3) 电力:美国新建大型数据中心并网申请到商运的中位时长继续增加,而矿场 改造成本约 500-800 万美元/兆瓦、落地更快。4)应用:OpenAI ACP 实现 对话内结账贯通“触达-体验-支付”;国内入口卡位者更易受益:2C 领域, 福昕软件、金山办公、奥多比有丰富的 端用户积累;2B 领域,用友网络、 泛微网络、鼎捷数智、虹软科技、微软有多样化的企业客户。风险提示:宏观经济波动,技术进步不及预期,中美竞争加剧。研报中涉及 到未上市公司或未覆盖个股内容,均系对其客观公开信息的整理,并不代表 本研究团队对该公司、该股票的推荐或覆盖。

免费下载报告,点击↓小程序,搜索:商业闭环


【声明】内容源于网络
0
0
求数科技
科技、人工智能、网络安全、科学、工业软件信息资讯
内容 662
粉丝 0
求数科技 科技、人工智能、网络安全、科学、工业软件信息资讯
总阅读363
粉丝0
内容662