点击上方“蘑菇云创造”可以关注我们哦
12月20日(今天)上午,“第二十一届全国中小学电脑制作活动培训交流”会议继续在北京国谊宾馆北楼二层谊和厅召开,现场依然是座无虚席。今天上午的会议主要内容是:创客项目、人工智能项目指南解读和实践指导,并由北京市海淀区教育网络与数据中心主任马涛为大家做解读和培训指导。
创客项目指南解读与实践指导
创客项目与往年相比,差别不是很大,面向对象依然是小学(四年级以上)、初中、高中(含中职),由各省级推荐报名,每个省限额12名学生;小、初、高(含中职)各4人;每名学生配一名指导老师,活动形式为现场交流活动,学生组队,现场制作。器材方面,会根据各省级活动使用的器材进行汇总。
第二十届电脑制作活动现场图
关于创客现场交流活动的实践指导,马主任从以下六个方面来进行演说:
一.评委眼中的选手
◈优秀选手的特质:符合创客精神
● 创意—选手的创新应用
● 技术—软硬件技术熟练
● 协作—团队成员之间配合和融洽
● 规范—操作、工具、环境的工匠精神
◈选拔选手的思路:
● 经常有新想法
● 喜爱琢磨工具和器材
● 会有计划的分工、协作、交流
◈发挥教师的伯乐作用、引导教师有目标的培养学生
二.如何筛选和排序
◈创意的呈现:
● 选题要有新意
● 实现方式要有新意
要引导学生不要都只关注到大家表面普遍关注的东西,关注稍微小众一些的东西或者领域。或者其他人都没关注的角度和方面,减少同质化,尽量避免让学生的作品在同类别或者同类型的作品里面去进行比拼。避免像之前大面积重复出现的项目:垃圾分类、智能晾衣架、婴儿车设备等。
◈需要学生:
● 理解题目
● 观察生活
● 与众不同的创意
● 分析细节
要让学生平时学会观察生活,发现生活中的问题,然后用创新的方式去解决它。在平时课堂训练的时候,要引导让学生发挥自己的想法,从选题到制作,都能够尽量与其他人区别开来,做一些不一样的东西来,还有尽量不要让学生去模仿。
◈设计的规划:
● 有设计的制作,才是有效率的实现
● 设计能够体现作品前期构思的完整性
● 设计能够体现物料使用
● 设计能够体现成员分工
引导学生有自己的思路和想法,按照想法去设计,去规划作品的制作流程和步骤,包括确认好有什么物料,考虑该怎么去用;另外在平时课堂上训练的时候,应该引导学生去分工,有效的利用时间和分工,就会有一个完整的制作思路和流程,这样就会在规定时间内有一个好的作品。
◈技术应用能力:
● 主控板的使用(自主挑选)
● 电子器件的使用(电子电路)
● 机械部件的使用(可运动的功能实现)
● 编程技术能力(软件实现的功能)
● 结构部件的使用(板材和支撑材料)
● 工具的使用(通用的基本材料加工工具)
在选择主控板的时候,要提前告知学生,选择自己能够掌控的主控板,不要做到一半了,再去轻易更换,可能会影响作品的制作时间;另外作品要有一定的技术含量,不能只是一个简单的手工作品,智能化的产品,基本靠编程实现,如果能实现智能化的动作,则作品智能化就更高;最后,工具使用的规范性一定要知晓,合理摆放,评委会一边巡视一边看的,答辩时,作品是一方面,现场也是参考因素。
◈创客作品评价:
● 创意—新奇的视角,常规应用的独特解决方法
● 技术—通过高技术含量实现较复杂的功能
● 完整—实现完整的功能,实现完整的封装
● 艺术—作品的外观和功能具有艺术性
● 规范—操作规范
总体来看,选拔作品不单包含最后作品本身,而是包含作品制作的整体。创意部分一定要有选手基本的创新应用,假如作品出现在同类别或者同类型当中去PK的时候,这个时候主要就看创新技术应用了。从选题到内容要有不同于其他的选手的地方;另外就是选手要有熟练的技术使用,来完成作品的功能;在制作过程中,一系列的工具使用都要符合规范,要有安全意识,这点是非常重要的。
三.制作方式和场地
◈文件原文:
● 采用现场制作的方式
● 学生在规定时间内使用组委会提供的器材
◈文件说明:
● 现场制作,类似创客马拉松
● 制作场地及相关器材组委会统一提供
● 现场提供的材料、工具有固定数量
● 不得自行带入器材和工具(电脑和软件自备)
◈制作流程:
● 抽签分组:学生通过现场抽签组队
● 公布命题:现场公布任务主题和制作要求
● 现场创作:学生根据公布命题,通过团队分工协作,共同完成一件作品
因为分组是随机的,可能组内成员互相都不认识,所以学生要有团队意识,学会沟通、配合、分工、协调。根据现场命题进行分析和设计,这点老师平时就要引导学生结合生活实际,学会发现问题、解决问题。
◈需要注意的是:
1. 现场会控制使用手机和网络,制作场地只有学生小组独立创作,家长和教师不能进入场地,有问题由现场工作人员进行沟通。
2. 制作时间内,手机集中放在场地指定位置,需要使用手机时向组委会申请,并在组委会监督下使用。
3. 制作期间,笔记本电脑和组委会提供的优盘,一律不能带离场地,制作结束才可以带走,除了组委会提供的优盘,不得使用任何一种移动存储设备,不能用任何方式连接互联网。
4. 在规定时间内完成作品制作及相应文档,超时将酌情扣分;作品文档提交后,整理好本组物品,作品保留在场地。
四.制作器材和工具
◈尽可能提供公用化的材料和工具
◈可以给学生一定的选择器材的空间
◈会包含常规创客制作中常用的内容
◈不固定化器材和工具
五.现场展示和交流
◈学生展示—学生要学会展现思路、功能
◈评委提问—问题都是针对作品和本组学生的
◈观众观摩—观看展示,看作品特点、看学生表达、看学生回答问题的应答
六.现场问题和规划
◈初评选拔—
◈文件原文:
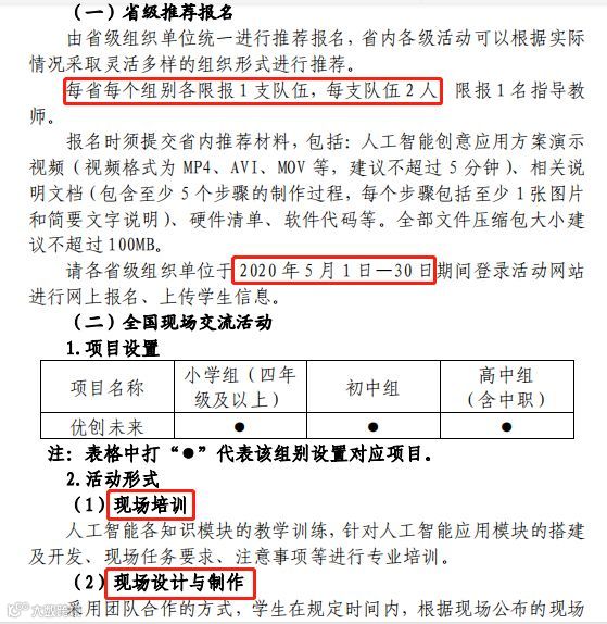
● 每省小学、初中、高中(含中职)组各限报4人
◈各省组织方式
● 省内各级活动可以根据实际情况采取灵活多样的组织形式进行推荐
—创客作品评比
—本省创客马拉松竞赛
◈审查各省上报选手提交文件
● 演示视频(视频格式为MP4、AVI、MOV等,建议不超过5分钟)
● 制作说明文档
● 硬件器材清单
● 软件源代码
● 源文件
全部文件大小建议不超过100MB.
◈安全问题:《创客项目学生安全责任承诺书》
◈注意分工:设计的商量,制作的分工,提交文件的分工和准备,展示的协作。
◈注意3D打印的消耗时间、产品强度
◈注意作品在结构、电子、机械、程序等方面的均衡。
人工智能项目指南解读与实践指导
在讲解人工智能项目的指南解读和实践指导时,马主任表示,人工智能项目是本届电脑制作活动新增的项目活动。项目指南主要是根据国家发展的形式,以及结合中小学相关课程和新课标,经过组委会和各级专家的论证后确立的。
关于人工智能现场交流活动,马主任主要从以下六个方面进行了全面的解读和指导培训。
一.与其他项目的区别
◈从文件规则看,更像创客的组织形式
● 现场组队(每队2人)
● 现场题目(优创未来)
● 现场制作
● 现场展示交流
◈与其他项目的区别?
突出人工智能的特征!
马主任表示,人工智能项目应与创客、机器人、和编程项目有一定的区别。
二.人工智能项目界定
◈人工智能的行业方向
● 部分替代人的认知
● 人的认知:视觉、听觉、触觉、味觉
● 人工智能的体现:认知、理解、决策
◈主要实现方向
● 会看:图像识别、文字识别、车牌识别等
● 会听:语音识别、说话人识别、机器翻译等
● 会说:语音合成、人机对话等
● 会行动:机器人、自动驾驶汽车、无人机等
● 会思考:人机对弈、定理证明、医疗诊断等
● 会学习:机器学习、知识表示等
◈例:无人驾驶汽车
● 看到车外的物体分辨(认知)
● 理解外面物体的性质和含义(理解)
● 决定汽车的前进、刹车、转向、倒车等动作(决策)
◈2017版《普通高中信息技术课程标准》必修课程中—
● “通过人工智能典型案例的剖析,了解智能信息处理的巨大进步和应用潜力,认识人工智能在信息社会中的重要作用。”
◈2017版信息技术课程标准—人工智能
●【学业要求】学生能描述人工智能基本特征,会利用开源硬件平台设计搭建简单智能系统(计算思维)。了解人工智能的新进展、新应用(机器学习、自动翻译、人脸识别、自动驾驶等),并能适当运用在学习和生活中(数字化学习与创新)。了解人工智能的发展历程,能从客观认识智能技术对社会生活的影响(信息意识、信息社会责任)
◈不同学段的人工智能课程能力目标层次
● 了解层面—可以从人工智能的感知、体验、讨论、描述等层面实现学生的初步认识
● 理解层面—以人工智能了解的能力为基础,借助程序设计中对计算思维的培养,从识别、解释、运用、主动选择等层面实现学生对人工智能的原理、途径的理解
● 掌握层面—以学生对人工智能的理解为基础,通过对人工智能的核心算法、开发工具和开发平台实现人工智能的实际应用模块,实现学生对简单人工智能掌握和应用。
在对学生的教学和指导中,除了对人工智能的基础认知外,更应让学生理解什么是真正的智能对话、智能识别等,而不是一个三言两语的简单对话;一个完整的实现人工智能实行的方案,应包含:基础知识、初步算法、应用案例、创意应用案例。如果做一个人工智能作品,要先发现问题,针对生活中的一个问题场景,用人工智能来解决,这就变成了一个人工智能应用的场景。制作思路为:发现生活中的问题—用人工智能去解决
三.学生实践内容范围
◈设计生活中应用人工智能的场景(创新)
◈借助编程实现人工智能的功能(编程)
◈借助硬件实现人工智能的效果(硬件)
◈首先构思人工智能应用场景
● 人工智能解决问题的方法(视觉、听觉)
● 生活中应用人工智能的场景
● 应用人工智能的意义(降低人力投入,实现新的功能效果)
● 现有硬件的功能基础(硬件实现)
● 给予硬件的编程实现(软件)
◈类似创客的制作思路
● 创意、设计、实现、软硬件应用
● 协作、工具使用、操作规范
四.学生实践内容范围
◈能够实现人工智能硬件的特点
● 能看—摄像头
● 能听—麦克风
● 能说—扬声器
● 能理解、决策—计算机
● 能行动—运动部件
◈编程对硬件的控制
● 程序设计—外部计算机、数据线连接
五.人工智能软件编程
◈简单编程实现人工智能
可调用外部库函数的编程环境编程环境可调用外部库函数
● 开放平台提供人工智能库函数
● 专有人工智能平台提供库函数
◈可调用外部库函数的编程环境
● Scratch 3.0
● python
● App Inventor
六.现场制作展示评价
◈现场制作过程
● 可参考项目学习、研究性学习的过程
● 设计基于问题解决的项目执行方案(设计)
● 分组同伴协作
● 关注制作过程、软硬件技术能力、操作规范、作品完成度
◈现场展示注意
● 突出人工智能特点
● 突出人工智能解决场景
● 突出学生自主创作
◈评价依据
● 人工智能功能
● 人工智能场景
● 技术实现的操作
● 协作、规范
● 学习
——————— 正文完 ———————
教育的目的是为了培养学生协作能力、沟通能力、批判思维以及创造力,其中最核心的是创造力,蘑菇云创客教育作为国内为数不多的一站式创客教育服务供应商旨在培养孩子的创造力。
为让学生们在课堂上学习到的知识更好地连接现实世界,蘑菇云将指导学校规划、建立、运营自己的创客空间。并根据学生年龄段的不同,在设计与布局上进行了区分
小学创客空间注重趣味性,
强调互动场景;
初中创客空间注重实用性,
强调学习场景;
高中创客空间注重技术性,
强调应用场景;
在内容上, 蘑菇云和国内一线创客名师联手,编纂了一系列适合国内创客教育的教材。并拥有一套完整的创客教育课程体系,包括课程内容及教具,课程培训,技术答疑。同样根据学生年龄段的不同,在课程分类与设计上也会有所区别。
小学通过游戏化和体验化的方式来开展,要以“玩中学”为主。
初中引导学生在实际动手过程中进行探究式学习,促进“做中学”。
高中基于问题和设计的学习,需要教师为学生创设相关的真实情境,使高中生在“思中学”。
推荐阅读:
第二十一届全国中小学电脑制作活动培训交流 I 指南解读(一)
聚焦2019SmartShow国际智慧教育展览会II技术如何改变未来教育
micro:bit、 Arduino、 掌控板,三大主控板究竟有什么区别?
我知道你在看呦
点击“原文链接”,了解更多!

