点击上方“蘑菇云创造”可以关注我们哦
当我们每天置身于错综复杂的难题中,颇感无力而又缺乏新的思路解决身边的问题时,设计思维为此提供了一种新的思考问题、寻找解决方案的思维模式。
设计思维起初是IDEO公司应用于商业领域的一套方法论,核心是“以人为本”,挖掘用户的需求,从设计的角度解决现实生活中的问题。
▽设计思维模型
随着创客教育和STEAM教育的普及,设计思维在创客教育和STEAM教育中的应用越来越广泛。创客老师们在教学中使用开源硬件、软件等工具设计项目时也常会遇到一些问题。
设计思维的方法论或许会给到老师们一些帮助:
1、遇到一个主题时,该从什么角度展开讨论?
2、如何在短时间内唤醒学生的创造力?
3、如何让你设计的作品实用性更强,更容易打动用户?
3月12日(本周四)的直播课,DF培训讲师Storm老师通过实际的教学案例,借“盲友”(盲人朋友)这一主题,用设计思维的方法从头到尾的解析整个从想法到展示的过程。
▽项目教学中设计思维方法的应用
观察发现
从多个角度,不同的方法,去发现与探索,拓展学生的认知。例如引导学生对特定群体的同理心出发,“很多人面临的问题是什么?”。本堂直播课,Storm老师通过一款App<见>作为切入点,引导大家尝试闭上眼睛,感受盲人的生活,然后进一步填写同理心地图的内容。
▽公益游戏 App<见>
▽同理心地图
关键提问
将同理心地图内填充的标签进行归类提炼,提出有价值的问题。在设计项目中,鼓励学生多去提问。提出优质的问题是一个需要经过实践、训练、指导才能得以掌握的技能。一个优质的提问,胜过十个答案。如果觉得学生创意不够?不要着急,去“观察发现”,去“关键提问”。
▽对同理心地图中填充的模块进行提问
方案设计
(九宫格法、SCAMPER法、KANO模型、草图设计)
一、针对问题,写下解决问题的想法?(做加法)
二、根据脑暴的想法,筛选出合适的解决方案。(做减法)
三、制定方案规划。首先,确定此作品解决了什么具体问题、为什么解决了这一问题及用户为什么要购买你设计的作品?其次为作品添加想法,绘制草图,并撰写一份作品功能描述。然后,对小组成员进行角色分工,明确的职责更激发学生的主体地位。最后,明确项目阶段、截止时间,制作一个时间规划表(可使用甘特图)。
▽KANO模型分析--> 做加法--> 综合考虑做减法
▽ “盲友”项目部分草图
原型创作
一个好作品的诞生,必定离不开原型设计。原型设计能确定整个项目的方向,重要性就和建筑师的设计图一样。在原型设计时,需要充分沟通,把控时间节点,以此作为推进工作的坐标,才能积小胜为大成。
▽创客马拉松现场照片
原型测试
20分钟同伴反馈法并不只是为了实现最终目的的一个途径,它本身也是一种锻炼学生批判性思维、提出和接受反馈和提高学习主动性的教育方式。England’s Education Endowment Foundation最近的一个研究表明,当涉及反馈、同伴辅导、合作学习、元认知和自我管理这些因素时,学习才更有效果,同伴反馈法恰恰包含了全部这些。
▽同伴反馈法
作品发布
故事性越来越成为商品和服务,在拥挤的市场中脱颖而出的一件法宝。故事能提高用户记忆的留存率,能打动听众、评委的故事,一定是站在用户的角度讲的故事。不是“你需要买”,而是“它具备什么样的特点,所以应该适合你”。
一开始就考虑效果,总是在动笔前自我提问:“于此时此刻,在无数易打动受众心扉、心智或心灵的效果中,该选哪一种?”
Results
项目成果展示
按照思维应用于项目制作的方法流程,参加创客马拉松的老师们逐步完成最终作品--头戴设备、手环、盲杖三件套。
Storm老师敲黑板
▽项目教学中设计思维方法论鱼骨图
好的创意往往源自于生活。从四面八方针对主题做审视,快速跳离直线思考的九宫格法、代表七种改进或改变的方向的SCAMPER法,体现产品性能和用户满意之间的非线性关系便于筛选出对用户需求分类和优先排序的KANO模型……更多详细设计思维应用于项目制作的方法流程,激发学生推敲出新构想,为头脑风暴提供更加结构化的指导方法,回看本堂课程即可知晓。
即刻扫码,回看直播课
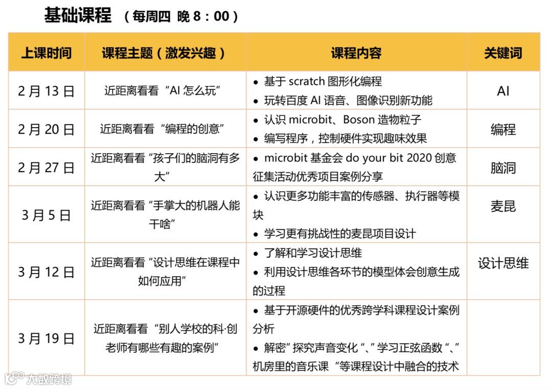
直播系列课程简介
本着为老师们提供丰富的课程素材和教学设计灵感的初心,在直播课程内容设计方面,讲师们下足了功夫;“宅家不掉队,发掘科创教学新灵感”系列课程的每一堂课都是由DF讲师团队和课程研发团队精心设计和打磨而成,课程共分为“基础篇”和“进阶篇”,两个系列分别在每周四和每周一进行,面向零基础入门和有技术需要技能提升的老师,不同基础水平全覆盖,并且课程全部免费公开给全国各地的老师,课件资源和资料也是限时免费提供,大家可以在“蘑菇云创造”后台,回复关键词获取编程素材和课程资料。
下期预告
课程主题:“创客赛事优秀作品”了解一下?(进阶篇5)
直播时间:3月16日(周一)晚上 20:00
课程简介:
作为创客教育最主要的评价方式,创客赛事越来越火爆,2020年新一轮的创客赛事活动又要打响啦,老师们!同学们!你们都准备好了吗?
3月16日(周一)晚上 20:00,让我们一起“走近赛事”,揭开创客比赛的神秘面纱,看一看真实的参赛作品究竟长啥样?优秀作品上的蓝牙技术到底怎么做?提前玩一玩内容丰富的比赛器材,看看它们能玩出什么新花样!走过路过不要错过~一定要来喔!
温馨提示:为了提升观看本次直播过程中的体验,建议大家可以提前下载好CCtalk客户端并登录,搜索直播间号:87693136,提前免费预约本期课程哟!
讲师简介:突突老师
教育学硕士,毕业于英国布里斯托大学(University of Bristol),研究方向为学习、教育技术与社会(Learning,Technology & Society)。DFRobot资深讲师,《麦克造物记》视频系列课程主讲老师。负责上海、广东、河北、浙江、江苏、湖北多地数十场省市级创客教育、STEAM教育师资培训、赛事培训等工作。负责上海张江科技协会公益培训、教博会物联网主题工作坊等多场教学活动,深受广大学生好评。
快速预约本期课程
——————— 正文完 ———————
教育的目的是为了培养学生协作能力、沟通能力、批判思维以及创造力,其中最核心的是创造力,蘑菇云创客教育作为国内为数不多的一站式创客教育服务供应商旨在培养孩子的创造力。
为让学生们在课堂上学习到的知识更好地连接现实世界,蘑菇云将指导学校规划、建立、运营自己的创客空间。并根据学生年龄段的不同,在设计与布局上进行了区分
小学创客空间注重趣味性,
强调互动场景;
初中创客空间注重实用性,
强调学习场景;
高中创客空间注重技术性,
强调应用场景;
在内容上, 蘑菇云和国内一线创客名师联手,编纂了一系列适合国内创客教育的教材。并拥有一套完整的创客教育课程体系,包括课程内容及教具,课程培训,技术答疑。同样根据学生年龄段的不同,在课程分类与设计上也会有所区别。
小学通过游戏化和体验化的方式来开展,要以“玩中学”为主。
初中引导学生在实际动手过程中进行探究式学习,促进“做中学”。
高中基于问题和设计的学习,需要教师为学生创设相关的真实情境,使高中生在“思中学”。
推荐阅读:
新品上线 I DF官方首发!二哈识图(Huskylens)助力AI教育发展!
【更新】Mind+V1.6.2推出,用户自定义扩展库开放测试!
点个“在看”一起学习!

