点击上方“蘑菇云创造”可以关注我们哦
开源硬件和信息技术实验
本刊特约撰稿人 谢作如
本刊编辑部 樊绮 策划/执行
《普通高中课程方案和课程标准(2017年版)》(以下简称《新课标》)于2018年初由教育部正式印发,并要求各地从2018年秋季开始执行。与2003年教育部印发的普通高中课程方案和课程标准实验稿相比,《新课标》修订的主要内容和变化之一是:增设“条件保障”部分,从师资队伍建设、教学设施和经费保障等方面提出具体要求。
《新课标》对信息技术学科仪器、设备、软件、硬件、实验室建设、配套环境做出了整体规划:“普通高中学校首先要根据本校平行班的数量,设立信息技术教室”。“同时,设立信息技术实验室。实验室应针对每个模块单独设立,着重满足学生实践操作的需求;除了考虑配备实验用品之外,还应当考虑配备适当的工具和测试仪器,以保证实验的水平和质量。在条件不足的学校,也应设立多个模块共同使用的信息技术实验室,便于教学的正常开展。”
2019年下半年,各版本普通高中信息技术教材陆续通过国家教材委员会审查,各出版社的新教材都将数据科学、物联网、开源硬件、人工智能等作为重点学习内容。可如果缺少实验室和实验器材,新课标的落地势必大打折扣,那应该如何开展信息技术实验教学?如何建设信息技术实验室呢?针对这些问题,本期专题我们邀请来梁森山、吴俊杰、管雪沨和谢作如等老师,请他们从开源硬件的角度分享各自在这些方面的研究与实践心得。
从信息技术的“学格”看信息
技术实验的意义
吴俊杰 北京景山学校
人有人格,国有国格,学科有学格。这里所说的学格是指一个学科所具有的学术精神、品格、信仰、使命、尊严、理想、追求、利益、声望等,它标明学科的学术地位和作用。[1]这是李芒教授七八年前在一篇文章中的表述,每当我遇到困难的时候总会想起这句话,在遇事顺遂的时候也总把信息技术的“学格”当作自己追求的一种主动的意义。今天,信息技术学科正面临史无前例的快速发展期,面对信息技术实验的提出、实验室的建设以及配合的教材编写、教学评价的变化,我想郑重地谈一谈信息技术或者信息科技的“学格”的问题。
●作为科学、技术和工程的信息领域
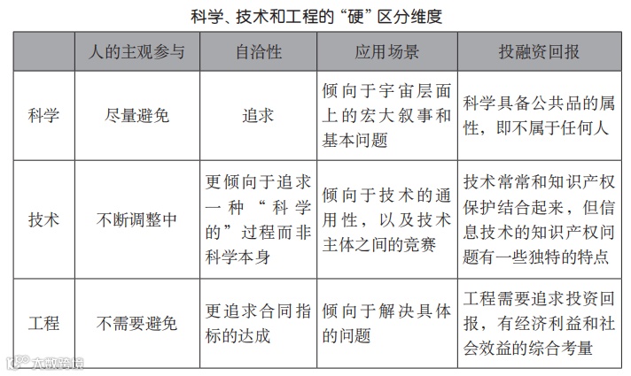
信息领域是包含科学、技术和工程,相对复杂,对社会影响巨大, 但又很难融入现行的中小学教育体系内部的一个复杂而又非常有教学意义的学科领域。从大学的专业中我们可以感受到这种复杂性,相关的专业名称有智能科学、计算机科学与技术、电子信息工程、通信工程,还有最近大热被单独拎出来的人工智能、物联网、大数据、机器人等“热门”专业。但科学、技术和工程的意义是不同的,这就像双缝衍射,远看有相互交融的场景,甚至可以看成是同一个东西,但是越靠近狭缝,它们的区别就越明显。科学是从学科基本问题出发构建的一套自洽的逻辑体系,它会尽量避免人的主观参与。技术源自于人类进入到“科学时代”前的经验主义的思维模式,以通用的解决问题的办法为核心,有实际应用场景,但也具备一定的抽象性。工程是一个有具体的甲方、乙方,有具体的资金和时间限制的项目场景,在完成项目的过程中,既有技术的参与也有人为因素的影响。我们可以通过下表有更直观的理解。
这是一个比较“硬”的区分过程,类似于“靠近狭缝”,在日常生活和教学中,信息科学、信息技术、信息科技都是比较恰当的说法,但是名词的变化客观上还是体现了学科发展和教育实际对学科的接受度的变化,以及国家意志的综合体现,而且中文中的“科学”“技术”“工程”,伴随人们对概念的使用的过程,其意义也并不完全与原有的外文单词意义相同。
●信息领域中的矛盾性
如果从科学特别是基础科学的角度看信息技术或者信息科技, 那么一个基础科学没有“学科基本问题”或者“学科终极问题”是不可想象的。有人可能会把“图灵测试”或者“强人工智能”当作信息科学的终极问题,但这种问题跟物理学领域的“黑洞”“宇宙大爆炸”“无限光滑平面”这类终极问题或者场景还是有一些区别的。在作为科学的信息领域中,比较类似于终极问题的是信息存储的量或者密度是否可以无限大?信息量的变化速率是否存在极限?但针对这种问题的研究还比较少,主要原因是研究工具需要依赖于技术的进步,或者它太类似物理问题了, 学科界限不明。
比较容易辨识的是作为技术的信息领域中的终极问题,技术由于“人”的参与,往往存在一种对立性的矛盾,而矛盾的主体或者说关键因素又往往与人有关,但每一对矛盾就像是元素周期表中的基本元素一样,要提炼或者证明它的基本性都非常困难。可以将“自动决策与人工决策之间的矛盾”“人类创新成果共享与个体和私营部门知识产权之间的矛盾”“虚拟感官和娱乐与现实造物和生活之间的矛盾” 看成是信息技术的基本矛盾。似乎矛盾的一极代表着一个充满矛盾、有着巨大不平等和可持续发展压力的“人类社会”,另一极代表着一个炫目和纠结、如同神话和科幻一般的“信息的社会”,人们一方面羡慕,另一方面又恐惧,这种对立性早在主观和客观二分的时代就已长期存在,只不过东西方的处理方式有所不同。
早在《封神榜》的时代,东方就以一种比较乐观的心态面对,所以会出现类似《流浪地球》中的选择,而西方更相信一种外部性的存在,类似传说或者宗教,所以会出现《2001太空漫游》中的“星童”的角色来解决当时令人担忧的冷战问题。但还可能存在一个“不可能三角”,即全自动决策、人类创新成果实时共享、超境状态下的虚拟感官和娱乐之间可能并不会三个理想情况都成立,甚至实现其中的两个之后人类会自发和自主地将另一个矛盾情况推向反面,因为制约这个方面人类社会性的因素间矛盾已经倾向于消解,使得没有必要在这个领域向前发展。这种“人”充分参与、民主选择的技术观念,跟“技术中立”或者“技术会无限的发展” 这种主流的观念并不完全一致,但结论却相对乐观。
在作为工程的信息领域中很少有“终极问题”的身影,因为工程本身就是首先考虑“目前这件事情可行吗”这类很实际的问题。但工程能力受技术发展的影响很大,与此同时工程领域的定价权却跟生产水平有很大的关系,由此我们可以理解像“部署5G技术”这类信息工程中的种种信息技术与社会互相影响的例子。矛盾的对立性促进了技术的发展,如自动决策与人工决策之间的矛盾促进了人工智能和机器人技术的发展,人类创新成果共享与个体和私营部门知识产权之间的矛盾促进了互联网、开源协议和区块链技术的发展,虚拟感官和娱乐与现实造物和生活之间的矛盾促进了设计和编辑软件、数字化制造工具和媒体播放设备以及物联网技术的进步等。
技术的发展依赖于科学基本问题的突破,如存储容量和算力、算法领域的新发现极大促进了技术水平的提升。对于矛盾的认识、探索以及选择,作为技术的信息领域起到了一个承上启下的作用,但仍充满着各种不确定性。信息技术领域的教学内容在选择的时候,之前往往倾向于“有用”的技术,对它“为什么有用”、为什么会是“它”有用的分析和认识还不够,而这些问题有希望在信息技术新课标的推广和教学实践中得到改善。
●信息技术实验及其意义
信息技术实验是用科学的方法、实验的形式,对信息科学、技术工程领域的典型模型、操作和实践过程进行探究和学习的过程,还包括仿真实验和思想实验,是信息技术教学的重要手段。当下,信息技术学科正在规范化、学科化、体系化、“主科化”的道路上前进,小学和初中学段的教学环境和理念也在不断更新,信息科技服务创新型国家发展的意义正在成为一种国家意志。虽然推进还有困难,但是此时在教材和教学中引入比较容易操作、体现学科特征、代表未来趋势的信息技术实验,对提升教师素质、具体化教学内容、落实学科核心素养、提升学科评价质量都有比较深远的意义。
信息技术实验室建设、信息技术实验员队伍的培训, 也在逐步提上议事日程。需要指出的是,项目化教学、学科化教学有时候在具体操作上是有矛盾的,如人民教育出版社和地图出版社合作编写的高中信息技术新课标选择性必修教材《开源硬件项目设计》中就设计了“项目-学科”双主线的课程结构,以满足学科现在和未来的发展需求。
2010年以来,信息技术学科发生着一种自救式的“边缘革命”,此间的STEM&STEAM教育、创客教育、人工智能教育、综合实践和劳动教育都促使一批主动学习、适应和创造变化的学科教师主动做了大量的学科创新的成果,其中不乏有大量的具备演示实验、学生分组实验、选做实验、家庭实验等传统实验类型的教学素材。在研究和推广信息技术实验的过程中应挖掘这些资源和案例的价值,充分考虑学科基础和个性化之间的关系,促进信息技术实验成为信息技术、信息科技未来发展的重要基础。传统学科容易教条主义,新兴学科容易经验主义,希望半新不旧、常变常新的信息技术学科能够走出一条新路。
回到“学格”这个问题上来, “科学没有国界,但科学家有他/ 她的祖国”,这是法国微生物学家、化学家巴斯德的一句名言。可能他没有主动规划,但他是一位跨界“科学、技术和工程”的综合学者。时代在进步,虽然仍然有人会时不时地将种种社会矛盾脏水“泼”向信息技术,但是现如今,信息技术的“学格”还是得到了社会的认可。信息技术的学格在信息技术的总体发展上符合先进生产力、先进文化和大众需求的方向,促进了社会的进步,但纷繁复杂的信息技术应用案例又模糊了信息技术究竟“是什么”“为了什么”这些基础问题的讨论。
人类是一个命运共同体,信息技术的学格问题在未来的发展很大程度上取决于我们对终极问题的选择过程,而当下,通过实验的手段提升所有民众的信息素养和信息科技水平,则是创造一个怎样的未来的基础。学生有时候去细究一个实验的数据,会说:“这好像并不完全支持牛顿第二定律啊,牛顿是不是蒙的啊?他是不是在撞大运啊?”这时,高明的物理教师会告诉学生:“你再做几遍,质疑是新发现的重要过程,恭喜你已经很接近科学家的思考方式了。”估计,信息技术实验的推广本身也是一个实验的过程。
参考文献:
[1]李芒.教育技术的学科自觉“:学格”论[J].电化教育研究,2012(11):17-23.
[2]吴俊杰.创客教育:杰客与未来消费者[J].中国信息技术教育,2014(09):1-10.
[3]梁森山主编.开源硬件项目设计[M].北京:人民教育出版社-地图出版社,2020即出。
下期预告
下期将会为大家分享教育部教育装备研究与发展中心梁森山撰稿的“基于开源硬件的信息技术实验教学与信息技术实验室建设”,敬请期待~
———————正文完———————
教育的目的是为了培养学生协作能力、沟通能力、批判思维以及创造力,其中最核心的是创造力,蘑菇云创客教育作为国内为数不多的一站式创客教育服务供应商旨在培养孩子的创造力。
为让学生们在课堂上学习到的知识更好地连接现实世界,蘑菇云将指导学校规划、建立、运营自己的创客空间。并根据学生年龄段的不同,在设计与布局上进行了区分
小学创客空间注重趣味性,
强调互动场景;
初中创客空间注重实用性,
强调学习场景;
高中创客空间注重技术性,
强调应用场景;
在内容上, 蘑菇云和国内一线创客名师联手,编纂了一系列适合国内创客教育的教材。并拥有一套完整的创客教育课程体系,包括课程内容及教具,课程培训,技术答疑。同样根据学生年龄段的不同,在课程分类与设计上也会有所区别。
小学通过游戏化和体验化的方式来开展,要以“玩中学”为主。
初中引导学生在实际动手过程中进行探究式学习,促进“做中学”。
高中基于问题和设计的学习,需要教师为学生创设相关的真实情境,使高中生在“思中学”。
推荐阅读:
《EduX 对话》疫情之下,听中美专家对话“STEAM教育如何应对突如其来的挑战与改变”
【政策解读】中共中央 国务院关于全面加强新时代大中小学劳动教育的意见
【项目教程】疯狂的麦昆游戏关卡——互动闯关模式、多人闯关模式

