点击 蘑菇云创造 关注我们
全国青少年人工智能创新挑战赛是一项着眼于切实发挥赛事素质教育导向作用,培养具有创新创造意识的时代新人的综合性中小学科技创新赛事。致力于引导与培养青少年对科学兴趣、了解科学知识与掌握科学办法,形成一大批具备科学家潜质的青少年群体。
自《2019年面向中小学生的全国性竞赛活动名单》首次公布以来,“全国青少年人工智能创新挑战赛”连续两年位列其中,以其专业的科技创新教学理念与高规格的赛事运营水平,获得社会各界的高度认可与支持。
为向广大青少年普及人工智能等科学知识与技能,培养学生对科学的兴趣。上海市青少年活动中心、上海少年科学院联合发布文件,将组织上海地区青少年及学校、单位参加“第四届全国青少年人工智能创新挑战赛”上海选拔赛。此选拔赛计划于2021年5月下旬在上海举办,关于大赛的有关事项和参赛指南具体如下:
单片机创意智造挑战赛
上海选拔赛
赛项介绍
单片机创意智造挑战赛。要求参赛学生在2天时间内按照提前公布的设计主题,以创客马拉松形式使用现场提供的器材,编程平台为mind+或makecode,基于单片机和其他相关电子元配件,通过电脑编程、硬件搭建、造型设计等创作实物模型作品,并通过向评委进行作品展示和问辩的形式进行竞赛。
参加条件
1.凡在2021年7月前,上海市在校小学、初中、高中、中专、职高学生均可参赛。
2. 每个单位(学校、青少年宫、青少年活动中心、少年科学院或其他校外教育机构)允许推荐多支队伍参赛。
3.每队最多可有2名指导老师,同一个单位的多支队伍指导老师可以重复。指导老师作为团队责任人,有责任监督竞赛期间财产、人身安全保护,积极参与参赛团队的建设和管理,指导参赛队的学生负责人制定学习计划、解决团队配合问题等,督促参赛队伍顺利完成比赛。
奖项设置
1.选拔活动将按照参与青少年的年级、赛项分别进行评价。
2.取得优异成绩的青少年将分别被授予一等奖、二等奖和三等奖,比例分别为5%、10%、15%。
3.对积极组织辅导青少年参加活动的指导教师,将授予其“‘全国青少年人工智能创新挑战赛’上海选拔赛优秀指导教师”荣誉称号。
4.对于精心组织,积极动员青少年参加活动的机构或单位,将授予其“‘全国青少年人工智能创新挑战赛’上海选拔赛优秀组织单位”荣誉称号。
时间与地点
比赛时间:2021年5月22~23日
比赛地点:上海市向明中学
入围选拔
1.组委会将根据选拔赛成绩,甄选出部分优秀选手入围全国挑战赛。
2.入围名单将于2021年6月上旬进行公示,入围名单内的选手可以参加全国挑战赛。
在线报名通道
报名时间:2021年4月30日前
PC端报名通道:
http://enroll-user.shqzx-activity.com/production/notoken.html#/event/submit/95b95def-40a3-4238-84d3-095fd241997c/ce70bc59-2c89-4211-a202-a00a3a9ebdbc
手机端报名通道:
分组办法
上海赛区单片机创意智造挑战赛采用线下团队赛的形式,参赛选手2人一组,自由组队。
比赛方式
采用现场制作的方式。参赛学生在规定时间内使用组委会提供的器材,通过电脑编程、硬件搭建、造型设计等创作智能实物作品,如趣味电子装置、互动多媒体、智能机器等。鼓励学生在智能制造机器人、智能家居、智能穿戴、智能医疗等方向实现创意创新。
比赛分为小学组、初中组和高中组三个组别。
比赛主题
赛事组委会赛前通知时公布主题,小学组、初中组和高中组共用一个主题,但对于作品要求不同:
大赛主题:未来校园
主题描述:科技发展日新月异,让我们不禁畅想在未来的校园里是否会出现可以与学生互动交流的书籍、能够自动调节学习环境的教室、能够为校园带来更多安全保障的电子保安等。请制作一款可应用于未来校园场景的智能项目,达到提高学习效率、提升教学体验或改善学校环境的目的。
比赛环节
比赛时间为2 天,流程如下:
比赛环境
1、场地说明
比赛场地为室内采光良好、配有投影(或大屏)及音响设备的独立空间
比赛期间,参赛选手的指导老师与家长不得进入比赛场地
入场前参赛学生需携带本人有效身份证件以便赛事组委会核对信息
比赛现场会搭建局域网以便学生设计制作具备物联网功能的项目
2、比赛区域
比赛现场分为制作区和工具区两部分。
制作区分为小学组、初中组和高中组三个组别,每个组别拥有独立的制作空间,互相不会影响。每个队伍的配置如下:
工具区与制作区隔离开,三个年龄组共用。工具区配置如下:
3、人员安排
制作区与工具区均会有技术人员在现场指导参赛选手进行操作。
器材简介
可选主控板:
可选传感器:
可选执行器:
编程软件下载链接:
http://mindplus.cc/
操作软件下载链接:
https://www.lasermaker.com.cn/
操作软件下载链接:
https://snapmaker.cn/product/snapmaker-2/downloads
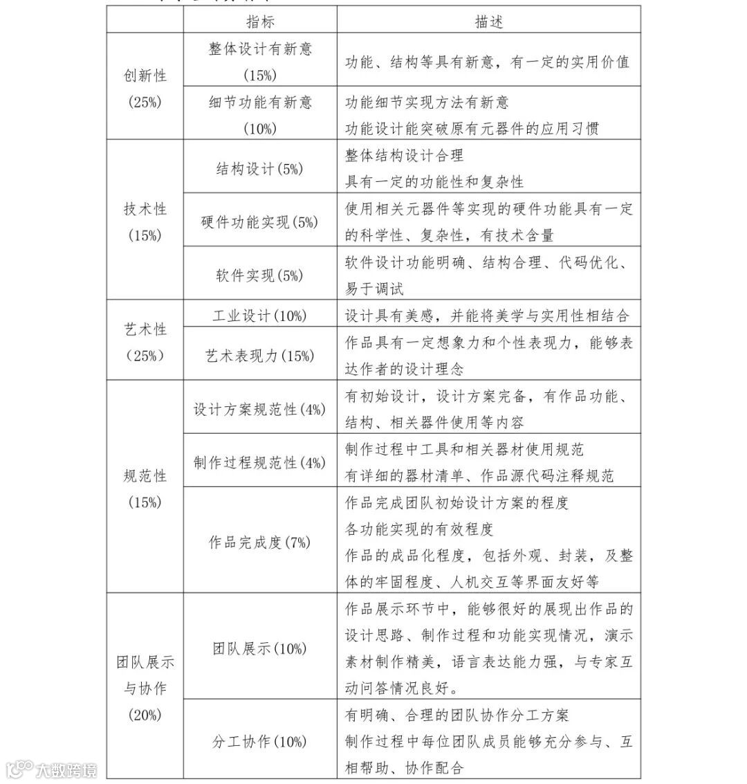
评分标准
比赛须知
1.参赛作品必须为作者原创,无版权争议。若发现涉嫌抄袭或侵犯他人著作权的行为,一律取消申报和评奖资格,如涉嫌版权纠纷,由申报者承担责任。
2.参赛作品的著作权归作者所有,使用权由作者与主办、承办单位共享,主办与承办单位有权出版、展示、宣传获奖作品。
3.挑战赛坚持公益性和自愿性,不向学生收取任何费用,不强迫、诱导任何学校、学生或家长参加竞赛活动。
4.未尽事宜请与组委会办公室联系,联系人信息如下:
刘老师,联系电话:021-61620183-614
韩老师,联系电话:021-61620183-612
资源获取
后台回复关键词“单片机上海”,获取单片机创意智造挑战赛之上海挑战赛相关文件与规则!
赛项解读视频课程
赛项解读视频课程详细介绍了比赛规则与线下比赛将使用的软硬件;并通过解读优秀作品,解析了作品中体现的评分标准关键要点。最后通过对“智能爱心玩具”主题的解析,向大家展示了完整的作品制作流程。本项课程对于学生与老师们了解赛事规则与提高参赛作品制作质量都有较好的作用。扫描下方二维码,即可观看。
扫码查看赛项解读
文末点击“阅读原文”,即可观看赛事解读视频课程!
蘑菇云创造
微信号 : mgystem
扫码关注,了解更多
推荐阅读:

