点击 蘑菇云创造关注我们
向世界介绍我的学校
项目来源
为满足新课标中七年级“互联网应用与创新”内容要求,结合跨学科主题“向世界介绍我的学校”,体现在网页上编写词条、创作相册、拍摄视频来介绍学校,设计了项目“向世界介绍我的学校”。
项目介绍
在“向世界介绍我的学校”项目中,学生将建立一个网页,呈现学校的介绍、图片、地址定位和实时视频,使用舵机控制摄像头转动,查看校园的不同角度。
学生通过对网页上文字、图片、视频流等信息的编排,了解互联网应用中数据的基础构成;通过点击网页上的地址导航来定位学校,学习在互联网上进行搜索、遴选等操作;通过将页面内容发布在局域网内,初步了解互联网协议,学习网络中数据的编码、传输和呈现。
“向世界介绍我的学校”网页展示
项目中的主控器为行空板,连接摄像头和舵机,实现远程图传和摄像头方位控制,通过行空板屏幕,实现信息提示。
“向世界介绍我的学校”功能展示
行空板界面展示
视频
项目知识点
贴合新课标中七年级的内容要求,“向世界介绍我的学校”核心教学以下知识点:
1
能够创建一个介绍学校的网页,通过调用地图软件对学校进行定位,体现使用互联网进行搜索、遴选、管理有价值的数据。
2
了解常用互联网应用中的数据一般可由文字、图片、视频、网页跳转链接等组成,能够编写代码编辑和发布网页。例如,通过代码自建学校网页时,可以使用文字、图片、实时视频和地址定位链接等数据来呈现学校信息。
3
了解互联网中拥有海量的信息资源,设备之间是通过网络协议来实现信息传递,知道网络协议是数据在互联网上的传输规则。例如,当在行空板上创建一个网页服务,其他设备可以输入以“http”开头的网址来访问这个网页,此时,行空板与这些设备之间就是基于HTTP协议进行信息传递。
4
认识常见的网络协议,如HTTP协议、TCP/IP协议。HTTP协议,是指超文本传输协议,能够传送超文本到本地浏览器。TCP/IP协议,是由网络层的IP协议和传输层的TCP协议组成,是互联网最基本的协议,能够在多个不同网络间实现信息传输。
5
知道网络中的数据的编码、传输和呈现。例如,客户端设备通过HTTP协议访问服务器端行空板的网页时,数据流转过程如下分析。首先,客户端输入网址,发送HTTP请求。接着,服务器收到请求后,将需要传输的数据使用HTTP协议进行编码,形成数据包。然后,数据包通过传输介质,如wifi或网线,传输到客户端。最后,客户端收到数据包后,使用HTTP协议进行解析成超文本数据,最终浏览器把超文本数据以网页形式呈现出来。
网页展示
在“向世界介绍我的学校”项目中,会创建一个学校网页,用来介绍和展示学校,如下图。在网页的最上方,可以看到学校的文字介绍和图片介绍。
文字与图片展示
将网页下拉,可以看到学校的实时视频。
视频展示
点击下方的“左转”、“居中”、“右转”按钮,可调节摄像头到不同角度。例如,右图中为摄像头“居中”画面,下图分别为摄像头“左转”和“右转”画面。
将网页拉到底部,可以看到学校地址和电话信息等。
点击最下方导航图标,会打开学校的百度地图地址。
项目原理
七年级主题为“互联网应用与创新”,在“向世界介绍我的学校”项目中,客户端与服务器的数据传输过程如下图。
硬件介绍
在“向世界介绍我的学校”中,使用主控器结合传感器和执行器,实现项目功能。
主控器为行空板(点击购买)。
传感器为摄像头(点击购买)。
执行器为舵机(点击购买)。
各硬件功能介绍如下表。
硬件接线
“向世界介绍我的学校”的硬件接线原理图如下左图,接线实物图如下右图。
“向世界介绍我的学校”
接线原理图
“向世界介绍我的学校”
接线实物图
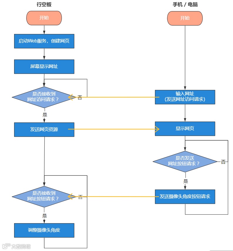
流程图
在“向世界介绍我的学校”中,行空板会创建网页,手机或电脑可以通过指定网址来访问网页。
行空板界面图
手机网页图
功能流程图如下。
“向世界介绍我的学校”流程图
外观结构设计
在“向世界介绍我的学校”中,为了便于课堂教学和项目展示,可利用激光激光切割技术设计外观结构。
示例结构设计如下下左图,安装完成图如下右图。
“向世界介绍我的学校”
结构设计图
“向世界介绍我的学校”
安装完成图
附件下载
公众号后台发送关键字“科教案例”,可下载程序文件(如另需“切割文件”,请添加微信咨询:DFRobot2019)
更多案例查看
▲【新课标】信息科技跨学科案例-六年级 智能微波炉系统
▲【新课标】信息科技跨学科案例-四年级 智慧图书借阅系统
点击阅读👆
▲【新课标】信息科技跨学科案例-八年级 智慧农业温室系统
点击阅读👆
点击 “阅读原文” 了解更多!


