搜索
首页
大数快讯
大数活动
服务超市
文章专题
出海平台
流量密码
出海蓝图
产业赛道
物流仓储
跨境支付
选品策略
实操手册
报告
跨企查
百科
导航
知识体系
工具箱
更多
找货源
跨境招聘
DeepSeek
首页
>
AI 时代数据治理白皮书
>
0
0
AI 时代数据治理白皮书
求数科技
2025-12-12
5
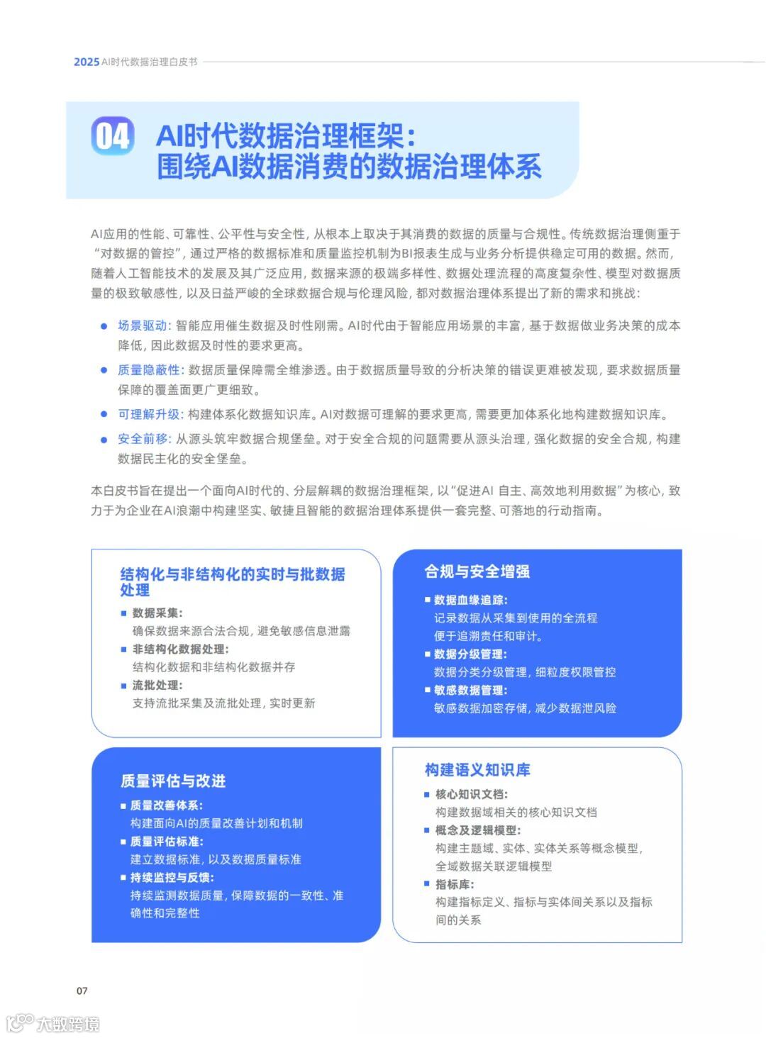
导读:在人工智能(AI)重构产业价值链、重塑社会运行逻辑的变革浪潮中,数据已从基础资源跃升为驱动智能决 策、赋能业务
在人工智能(AI)重构产业价值链、重塑社会运行逻辑的变革浪潮中,数据已从基础资源跃升为驱动智能决 策、赋能业务创新、加速组织进化的核心生产要素。AI系统在深度学习与决策过程中展现的惊人能力,本质上 是对高质量数据价值的深度挖掘与释放。然而我们观察到,当前AI应用的效能瓶颈往往不在于算法迭代或算力 堆砌,而在于数据治理体系的滞后性——缺乏语义理解的数据资产、割裂的知识体系以及静态的治理框架,正成 为制约AI价值释放的关键障碍。
数据是AI的“燃料”,治理是“炼油厂”。AI模型的本质是通过对数据的学习来提取规律、做出预测。如果输入 的是“脏数据”“碎片化数据”或“语义模糊的数据”,输出的结果将不可避免地出现偏差甚至错误。正如“垃圾 进,垃圾出”(Garbage In, Garbage Out),数据质量直接决定了AI决策的质量。
2025
AI时代数据治理白皮书
大模型在推理时,需要给出合适(不多也不少)的上下文/场景信息,才可让大模型更好萃取出数据的价值。
本白皮书基于阿里巴巴Dataphin团队在AI全生命周期数据治理领域的实践和洞察,系统阐释AI时代数据治理的 战略价值升维:从“成本管控”到“价值创造”,从“被动响应”到“主动赋能”。提出以“高价值数据+核心数 据知识/动态语义知识图谱”为双支柱的新型治理体系,强调建立面向 AI 的语义知识库,并探索“AI反向驱动数 据治理”的智能新范式,形成数据治理与智能应用的协同演进机制。 本书将结合产品能力介绍与实战方法论,为企业在AI时代构建可持续的数据治理能力提供战略蓝图与实践指 南。期待通过这场数据治理范式的革新,助力组织在智能升级浪潮中释放数据要素的无限潜能,构筑面向未来 的核心竞争力。
构建企业专有的知识体系是实现数据可理解性的基础,这一体系通过统一的术语库、业务规则库、指标体系等 关键信息,为数据赋予标准化“语言”。
将企业在长期运营中积累的业务规则、行业know-how、操作规范等隐性知识,通过结构化梳理、流程化拆解进 行显性化建模。这一过程不仅能避免知识因人员流动而流失,更能让这些“只可意会”的经验转化为可复用、可传 播的数据解读依据。 建立多维知识分类体系,从产品、流程、客户等多维度建立知识分类框架。例如在产品维度细分到产品类型、功 能模块等层级,在流程维度涵盖采购、生产、销售、售后等全链条环节,在客户维度区分客户群体、消费偏好等 特征。 采用本体建模构建概念模型关系,明确不同概念间的层级逻辑。
解析数据间的语义关联是挖掘数据深层价值的关键钥匙。在企业海量的数据资产中,看似孤立的信息背后往往 隐藏着紧密的业务逻辑与潜在规律,而语义关联可以将这些信息组成完整的关系网络,从而揭示孤立信息背后 的隐性逻辑。
搭建数据资产实体关系网络,揭示其内在逻辑关系。例如,将企业中的客户、产品、订单等核心实体作为节点,以 交易记录、浏览记录等行为作为业务活动,建立实体间的联系。 制定标准化语义数据描述框架,规范关联定义。明确数据的属性、关系和约束,确保不同系统、不同部门对数据关 联的理解保持一致,避免因定义模糊、口径不一导致分析偏差。 部署智能关联语义发现引擎,主动挖掘隐性关联。基于规则+AI模型,让引擎既能依据预设的业务规则发现显性关 联,又能通过机器学习算法从海量数据中自主学习,挖掘出人工难以察觉的隐性关联。
免费下载白皮书
点击↓小程序,搜索:数据治理白皮书
【声明】内容源于网络
0
0
求数科技
科技、人工智能、网络安全、科学、工业软件信息资讯
内容
662
粉丝
0
关注
在线咨询
求数科技
科技、人工智能、网络安全、科学、工业软件信息资讯
总阅读
363
粉丝
0
内容
662
在线咨询
关注