点击 蘑菇云创造 关注我们
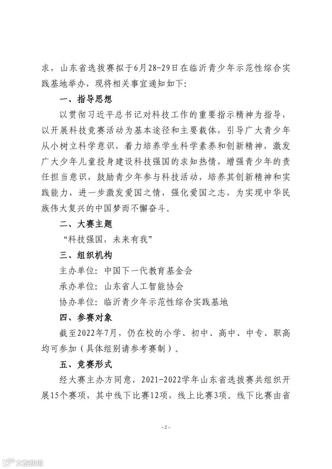
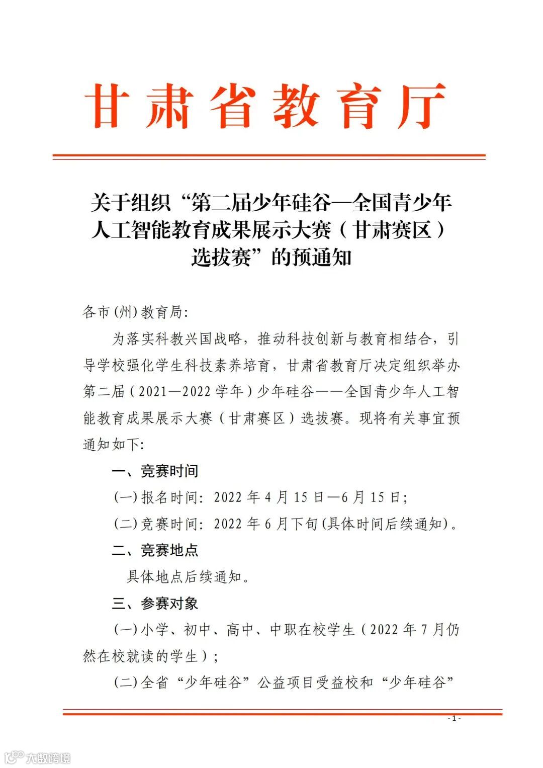
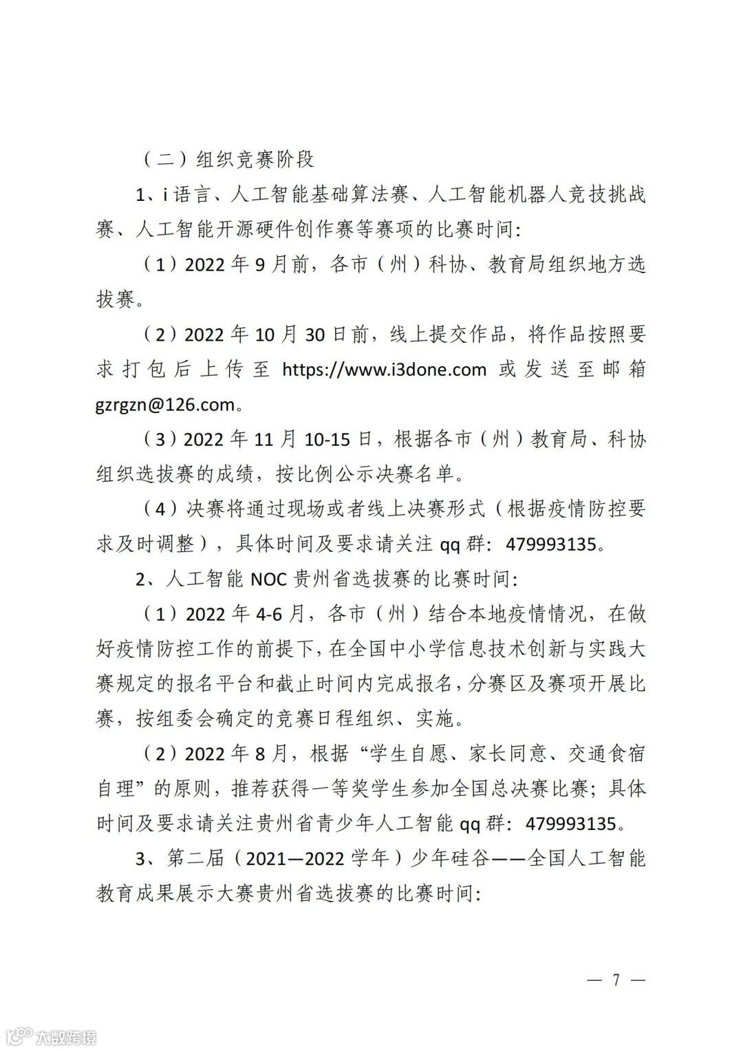
为推动普及科技创新与教育相结合,引导学校培养学生科学素养和创新精神,激发广大少年儿童投身建设科技强国的热情,2021年教育部批准中国下一代教育基金会举办2021-2022学年第二届“少年硅谷——全国青少年人工智能教育成果展示大赛”。
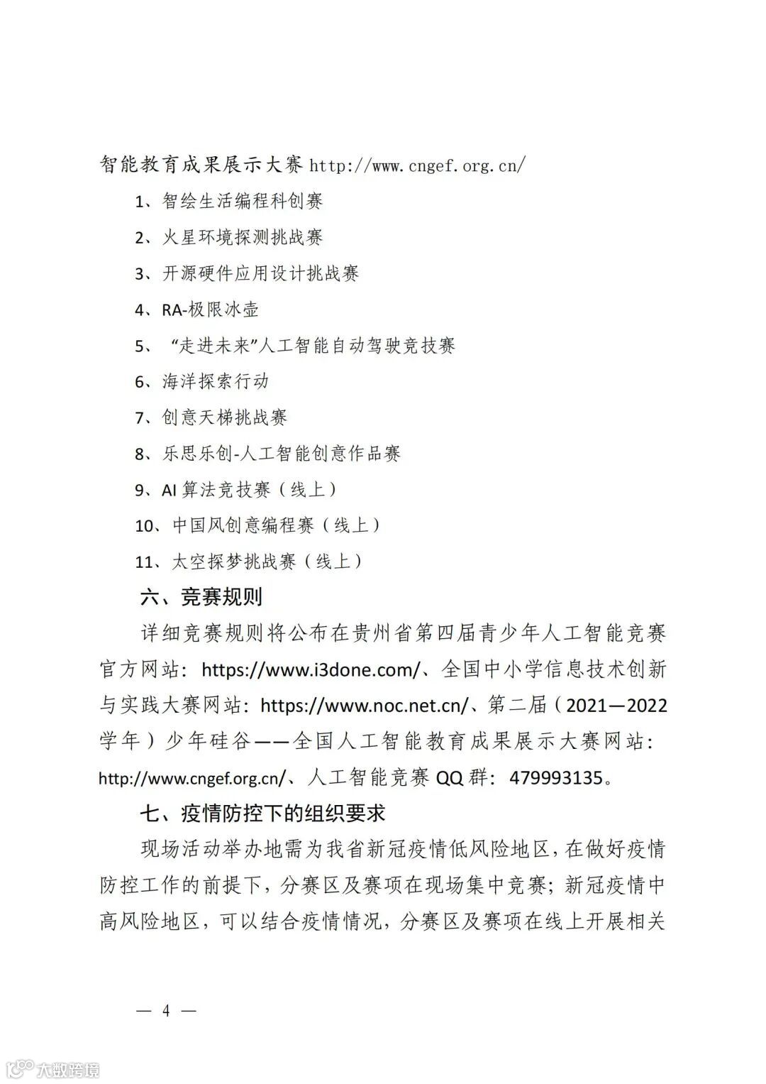
大赛面向全国中小学生,以“科技强国 未来有我”为主题,设置了多个赛项,分为人工智能机器人竞技类、人工智能基础算法类、人工智能开源硬件创作类;其中人工智能开源硬件创作类中的“开源硬件应用设计挑战赛”由上海智位机器人股份有限公司作为赛项技术支持单位。
开源硬件应用设计挑战赛
开源硬件应用设计挑战赛要求学生基于开源硬件(单片机、卡片式计算机、传感器等相关电子元配件),围绕实际生活场景主题,运用人工智能、编程、电子技术等有关知识,以个人为单位进行应用设计开发竞赛。
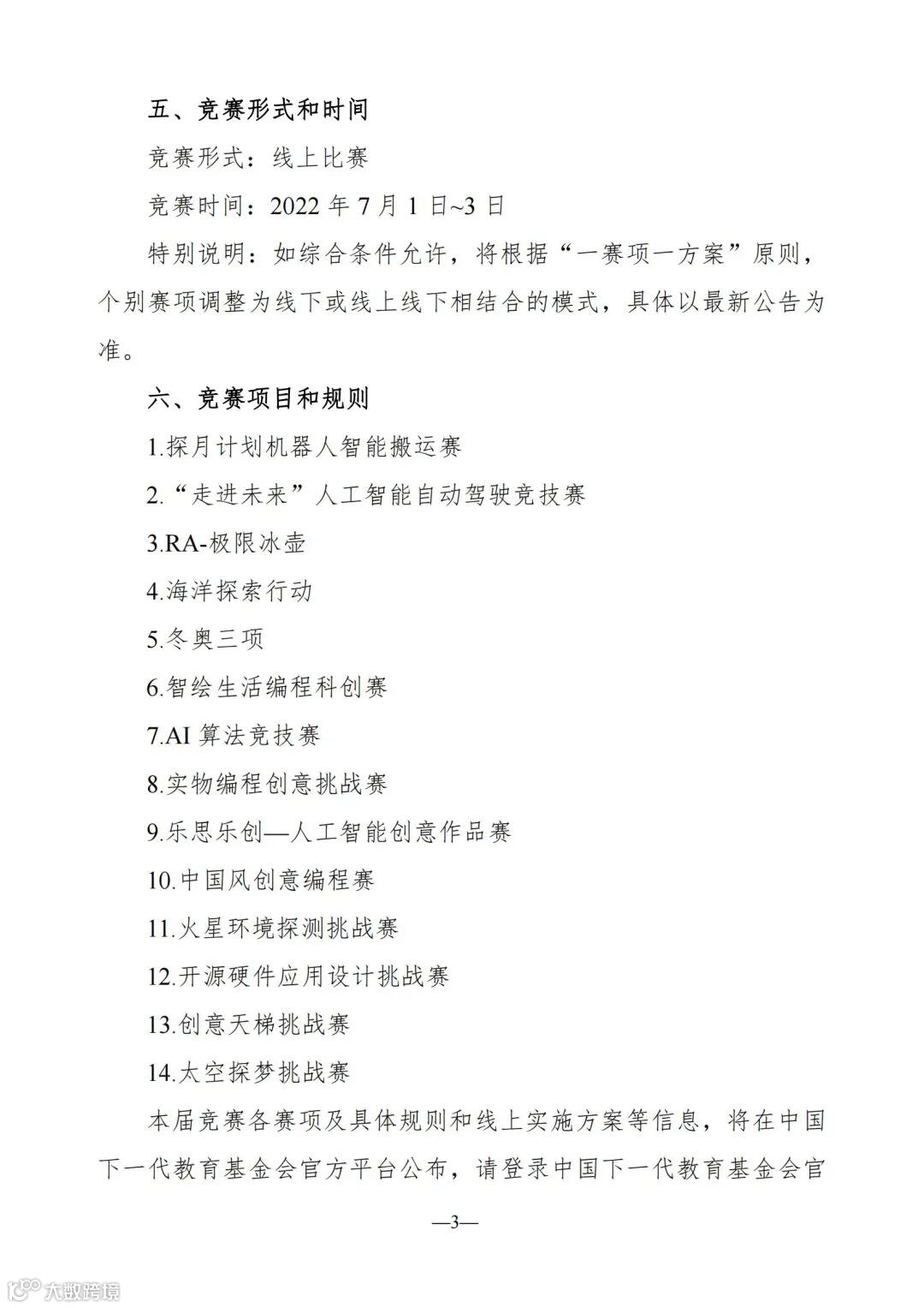
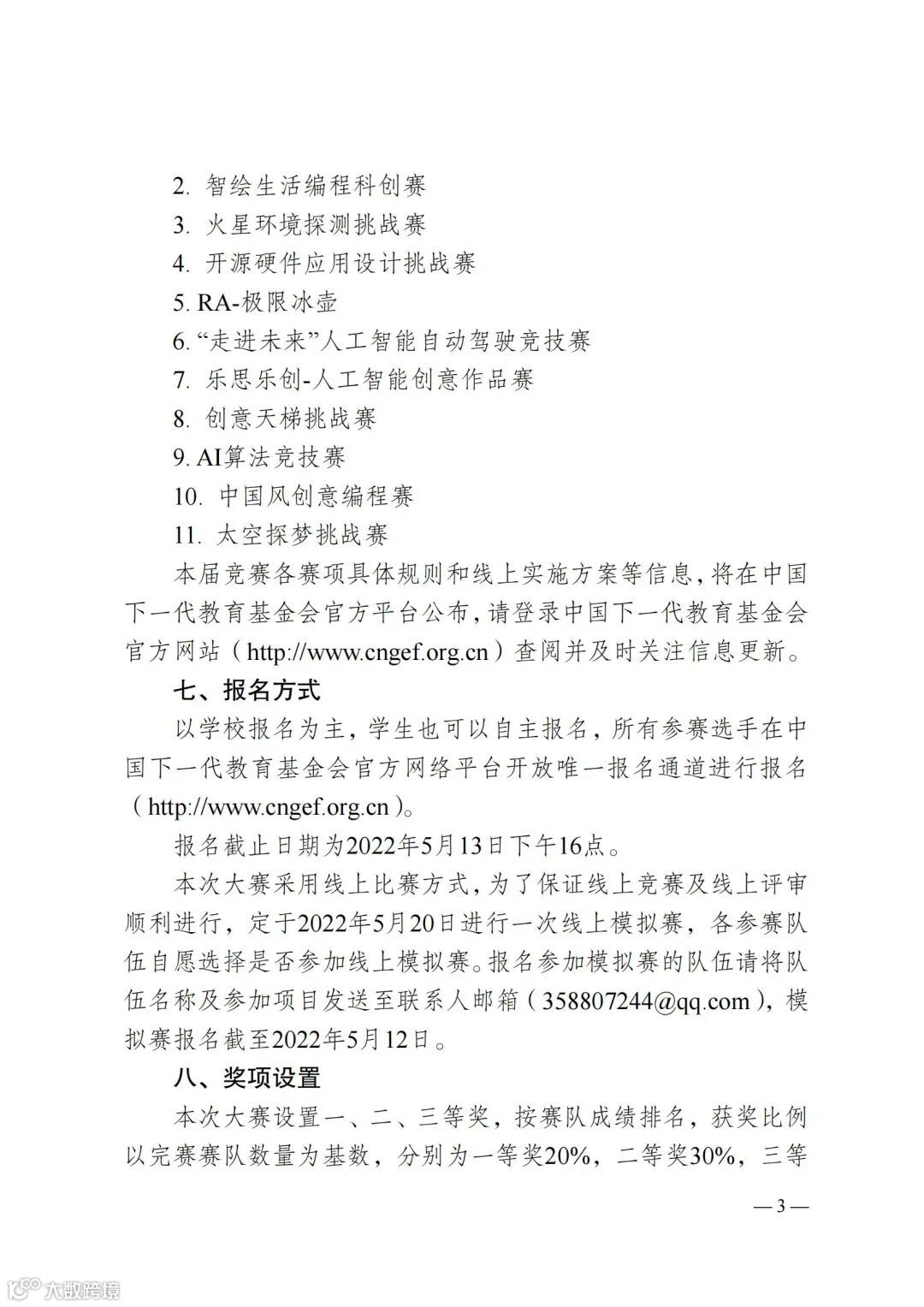
2022年度赛事场景主题为“智慧交通”,参赛学生需充分考虑实际应用场景,设计符合规则要求的作品,完成相关任务,例如:路口转向、紧急停车、停车入库等。充分考察参赛学生开源硬件使用及运用开源硬件解决实际生活场景问题的能力。
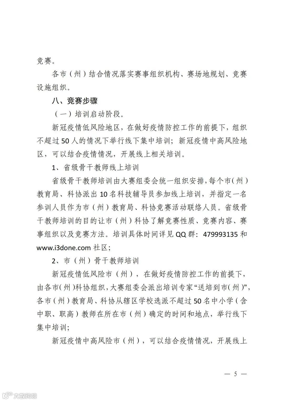
自2021年9月中国下一代教育基金会发布大赛方案通知后,各省市积极响应,开始组织相关单位进行参赛人员选拔。目前云南、山东、江苏、贵州、甘肃等地已发布选拔赛举办通知,赛事准备工作正在如火如荼进行中!
大赛报名
报名网址:http://snggds.cngef.org.cn/
还在等什么?赶快参赛吧!
以下为部分省发布的选拔赛举办通知官方文件:
云南省:
向左滑动查看更多
山东省:
向左滑动查看更多
江苏省:
向左滑动查看更多
甘肃省:
向左滑动查看更多
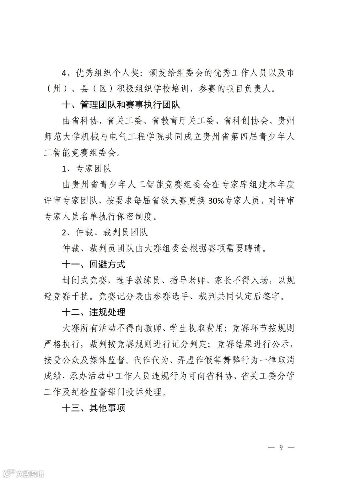
贵州省:
向左滑动查看更多
推荐阅读:

