新课标的颁布只是起点,如何实施新课程才是关键。
2023年,我们将就“义务教育信息科技新课程实施”中的重要议题展开系列讨论。


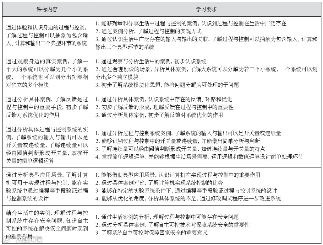
课标内容梳理与学生学习要求
本模块包括“系统与模块”“反馈与优化”“逻辑与运算”三部分内容。过程与控制的课标内容与对应教学实施中的学生学习要求如下表所示。

学科知识内容的教学实施建议
“过程与控制”模块教学主要围绕系统实现过程与控制的原理展开,教师要根据六年级学生的年龄特征和数字原住民特点,从科技场景中的典型案例入手,整体把握学科知识结构,处理好前后模块内容的自然承接和融合渗透,根据知识的难易程度,由易到难,逐步推进,为初中阶段学习打下基础。
1
学生是伴随数字化工具成长起来的,天然具备更快利用网络获取信息的能力,更适应数字化学习。但是,大部分学生虽然会使用数字化产品,却没有利用数字化产品探究知识的意识和习惯。因此,分析智能家居中设备的过程与控制,要从设备的操作步骤浅层认识切入,调动学生学习的主动性,将学生引向认识过程与控制的学习。在教学实施中,要与学生学习和生活中的真实问题情境相结合,引导学生在解决真实问题的过程中,感受过程与控制对学习与生活产生的深远影响。
要创设适合的生活场景,让学生从熟悉的生活体验入手,激发学生的学习主动性,尽量避免用空洞的概念理解进行教学。教学活动的开展,也要与学生学习生活密切相关,通过操作、讨论、展示、交流、分享成果等教学方式,引发学生对核心知识的思考和学习,促进认知从感性上升到理性,逐步构建核心概念和知识。
2
过程与控制是信息科技课程的新内容,围绕“体验和认识过程与控制”,要准确领会新课标的精神,把握信息科技课程的科学本质和育人使命,引导学生通过案例分析,积极开展思维活动。在生活中,在骑自行车、使用身边的数字设备、学习中使用计算机查资料、企业生产中操作流水线等实例中,过程与控制广泛存在。在教学实施过程中,要根据不同场景,多采用师生交流、归纳总结等方法,引导学生在体验中发现问题、分析问题,认识身边存在的过程与控制,夯实过程与控制的核心知识;在体验过程中,要关注培养学生积极主动的探究精神;在教学内容中,要选用机器人控制等新知识,结合信息科技学科的最新发展,渗透研究意识,帮助学生开阔学习视野,深化学科知识的理解,培养思维能力,提升学科核心素养。
3
理解过程与控制的“输入-计算-输出”三个典型环节,重在引导学生思考,要多选用学生能够理解的主题项目,建立良好的思维支架,呈现学生思维过程,引导学生建构知识。例如,通过家庭生活中常用的电器,设计空调控制房间温度的主题活动。在教学过程中,在学生观察和认识空调工作中的“输入”“计算”“输出”环节后,进一步引导学生发现,在计算机、网上购票系统、导航等系统中,这三个环节是广泛存在的;在思考分析基础上,通过总结、归纳,理解“过程与控制可以抽象为包含输入、计算、输出三个典型环节的系统”。
在学生理解三个典型环节基础上,可以进行知识迁移应用,理解数字设备的使用、智能家居、机器人行走、机器学习等科技主题内容,也可以引入富有中国传统文化内涵的人文类主题内容,更好地体现科技智慧,弘扬中华优秀传统文化的科学精神,渗透爱国主义教育。
4
系统与模块教学,把握整体与部分的辩证关系,提高问题解决能力
“系统”是过程与控制中基础性的概念和核心知识,理解什么是系统,是后续学习“反馈与优化”的前提。理解系统是强调整体,是整体功能的抽象,关注的是工程项目整体,在解决问题时,会采用分治思想,把繁杂问题分解,形成独立的小系统或独立功能模块,因此,要具体分析大系统分解为若干个小系统,一个系统划分为多个独立模块的情境。可以引导学生通过观察生活中的案例去理解“大系统可以分解为几个小系统”“一个系统可以划分成多个独立的模块”的原因。系统与要素是一组相对的概念,但难度较大,不在课标要求范围内。但“要素”这一概念对学生掌握系统思维有一定帮助,如果学生能较好地掌握系统、小系统、模块等概念,建议可以尝试在教学中借助案例带出要素这一概念。树立繁杂问题用系统思想分析、全面整体地认识事物、解决问题要自顶向下、精益求精等意识,对理解“将问题分解为可处理的子问题”的课标内容,培养学生的计算思维,都具有重要意义。
“过程与控制”模块教学时的难点,一是知识内容的理解,二是教学实践。在教学中,要引导学生通过分析具体的案例,理解闭环、反馈、环路,初步了解反馈的形成,进而了解反馈对系统优化的作用。例如,家用空调、微波炉、计算机、机器人行走、智能音箱等,都有反馈与优化的学习内容。教学中,从这些问题开始讨论,学生有一定的生活经验和认知基础,会积极主动地参与活动,讨论并表达观点,从而自然地展开对本内容的学习。
5
在逻辑与运算的教学中,要注重数据意识的培养。开关量与连续量是“数据”主线的内容,教学中要注意与四年级“数据与编码”的衔接:先从认识数据来源开始,帮助学生初步建立开关量与连续量的概念。要结合知识内容的关系,在场景中引导学生分析知识,培养学生发现问题、分析问题、解决问题的能力。模拟量是连续量,要引导学生分析思考为什么模拟量不适合让数字化设备处理,理解为什么要将连续量转换为开关量。有了将连续量转化为开关量的实际需要,连续量经由阈值判断形成开关量的知识,就可以自然顺畅地展开了。教学中要通过对生活需求案例的分析,知道系统的输入与输出可以是开关量,也可以是连续量;教学中要根据学生学情,以四年级“数据”的编码知识为基础,结合五年级“算法”知识内容,展开开关量的逻辑与运算内容的教学。
例如,生活中的开关控制。晚上回到家,按一下开关,房间的灯亮了,能够控制开和关两种状态切换的量,就是开关量;晚上学习时,扭动书桌上台灯的按钮,能够改变台灯的亮度,则是连续量的调整;进卧室时按开关,灯亮了,躺在床上,按床头边的另一个开关,灯灭了,这是照明的双开关设计。通过此类例子,让学生理解这些设计可以通过逻辑量的运算控制实现。教学中,引导学生自己设计电路,完成逻辑运算,动手实验。条件好的学校,可以适当配置一些物联网器材,也可以通过平台进行计算机编程,实现开关量与连续量控制的实验。
6
理解自主可控的系统在解决安全问题时起到的重要作用。在教学中,可以结合案例,渗透自主可控的系统对保障安全起到重要作用的意识,让学生理解自主可控的系统是依靠自身研发设计,全面掌握产品核心技术,实现信息系统从硬件到软件的研发、生产、升级、维护的全程可控,认识到只有自主生产和制造,才能不受制于人。通过生产和科技场景分析,加深理解计算机控制是保障系统安全运行的重要手段,及保障系统自主可控对国家安全的重要意义。教学中,可以结合人工智能的发展,了解如果智能系统不可控会很危险的原因,也可以从身边和生活中的典型事件出发,引导学生思考、分析、归纳、总结,认识实现自主可控的系统对用户的权益、开发者的权益以及国家的信息安全都有重要意义。教学中要强化民族的复兴离不开科技发展的意识,理解核心技术的发展、核心产品生产对国家未来发展的重要性。
开展跨学科主题活动的实践
跨学科主题活动是信息科技学科中的一类实践活动,强调在本学科基础上,综合运用其他学科的知识和方法。第三学段跨学科主题的选择,主要围绕算法和系统展开,要强调面向真实问题的解决。
本学段跨学科主题活动,可采用大单元的设计,合理安排好学习内容和学习顺序。教学实施建议采用项目式教学法,精心设计学习支架,使学生能体验解决问题的完整过程。在学习活动中,学生采用分组协作的学习形式,搭建实物系统。条件好的学校,可以在特定的实验系统环境下,通过编程手段验证过程与控制系统的设计,通过修改调试编程等过程解决算法实际问题。
“过程与控制”模块的“输入-计算-输出”等典型系统知识,广泛应用于各领域,为主题活动选择提供了很多内容。学科开展实践活动,要注重与社会和生活的联系,从生活中来,到生活中去,突出用信息科技手段解决相关问题的跨学科工程技术思想。例如,设计“小型开关系统”的跨学科主题活动,使用开关控制照明设备,结合二进制、逻辑运算等与信息科技、数学、科学等学科融合度比较高的知识开展活动,达成实现小型开关系统的编程控制,通过控制设备实现状态变化,加深对过程与控制的理解的目的。跨学科主题活动要强调情境的真实性,主题活动的问题或任务要富有挑战性,如照明开关设计的必要性,是开放性的问题,既给了学生创新创意的空间,又有利于学生自主设计解决方案、实施方案和优化设计,能形成物化的产品、作品。在智能农植园等主题活动中,引导学生利用创新实验室和云平台等教学设施,结合科学、数学、劳动等开展跨学科主题活动,学生能在做中学、学中悟,在动手实践中体验成功的快乐。跨学科主题活动的学习小结,是学生学习的重要环节和路径,成果的展示、交流、评价、反思要有一定的标准。教师要提供学习小结的支架,可从主题内容与形式、思想方法、学习体验、人际交流、情感观念等维度,采用书面小结或口头小结、个人小结、小组小结等形式,提升学生跨学科主题学习的能力和水平。
文章刊登于《中国信息技术教育》2023年第9期
义教信息科技“过程与控制教学”

