点击 蘑菇云创造 关注我们
于 颖1, 候继仓2, 于兴华3
(1.天津大学 教育学院, 天津 300350;
2.日照市教育科学研究院, 山东 日照 276826;
3.威海市环翠区教育教学研究中心, 山东 威海 264200)
[摘 要]在我国新一轮基础教育课程改革中,跨学科主题学习因其有利于突破学科边界解决复杂问题备受瞩目,成为未来数字人才培养的重要途径。如何“跨”?“跨”到什么程度?这成为当前一线课程与教学直面的新挑战。为了厘清跨学科主题学习设计的逻辑理路,适当借鉴发达国家跨学科课程与教学的有益经验,研究分析了加拿大教育强省安大略省于2022年发布的科学与技术课程标准文本。通过文本分析发现,安大略省高度重视STEM跨学科主线在课程架构中的统领作用,把跨学科大概念理解作为课程与教学的内在机理,并采用跨学科和融合学习两种形式开展教学。汲取其启示,跨学科主题学习首先要理解跨学科意蕴,聚焦核心素养育人目标,其次,探索出适合我国国情的跨学科主题学习设计理路,包括:立足本体学科提取学科大概念,形成“学科大概念群”;聚合学科学习与真实生活,形成“跨学科主题群”;设计“问题链—任务簇—证据集”,在问题解决中实现跨学科融合。
[关键词] 跨学科主题学习;融合;科学与技术课程;大概念;问题解决
跨学科主题学习因其有利于学生突破学科边界解决真实问题,发展有意义的、直面未来生活的能力,受到世界各国的青睐。随着全球数字化进程的加速,科技课程在培养未来数字人才中的地位彰显。2022年3月,加拿大教育强省安大略省(简称“安省”)对科学与技术课程进行了修订,并发布《1-8年级科学与技术课程标准(2022年版)》[1],于同年9月份开始施行。在该课程标准中,“跨学科课程与融合学习”作为专门的内容主题出现,且出现的频次高达53次,可见其对跨学科课程与融合学习的重视。
我国也高度重视跨学科主题学习对学生素养培养的作用。2022年4月,教育部发布了《义务教育课程方案和课程标准(2022年版)》,其中一个重大变化是在各门课程中增设了跨学科主题,规定各门课程跨学科主题学习活动学时不少于10%,这使得跨学科主题学习从国家文本层面再次进入学界视野。相对于语文、数学与物理等传统优势学科,科技课程起步较晚,对于学科本质的认识一直处于动态探寻与发展状态。因此,如何“跨”、“跨”到什么程度,成为新课程开展跨学科主题学习直面的新挑战。分析安省科学与技术课程中跨学科主题学习设计方案,可为探索适合我国国情的跨学科主题学习设计理路提供借鉴。
二、管窥:安省科学与技术课程中的跨学科设计
(一)关注融合:跨学科主线统领课程
安省基础教育(1-8年级)共设立了艺术、体育与健康、语言、数学、科学与技术等九门课程。2022年,为了让学生能够适应复杂的快速变化的科学与技术世界,安省专门针对2007年版本的科学与技术课程标准进行了修订。相对于2007年版课程标准,新课程标准引入科学与技术大概念,高度关注跨学科与融合学习在解决科技问题中的重要作用。
1. 课程目标鼓励建立跨学科联系
科学和技术课程的愿景是让学生获得并发展他们在当今快速变化的世界中茁壮成长所需的知识和技能,具备科学技术素养,使学生成为有眼光、有知识、有鉴别力、在社区中积极解决问题的人。为此,课程设计了三个目标,分别为:发展科学技术调查所需的技能;将科学技术与不断变化的世界联系起来;探究和理解科学技术概念。尽管三个课程目标并未明确使用“跨学科”字眼,但在对三者的阐释中多次提及发展学生的STEM技能,鼓励学生看到STEM领域之间的联系以及与其他学科领域的联系,强调通过跨课程与融合学习技能调查和解决与科学技术有关的问题。
2. 课程内容基于跨学科主线架构
(1)STEM作为跨学科主线,统领四条课程主线。为了达成科学与技术课程目标,安省科学与技术课程内容被组织成五个模块,也被称为五条主线,分别是:主线A“STEM技能及其联系”(以下简称“STEM主线”)、主线B“生命系统”、主线C“物质与能量”、主线D“结构与机制”、主线E“地球与空间系统”(如图1所示)。与2007年版课程标准相比,STEM主线不同于其他四条主线,是一条新的跨学科主线。它统领其他四条主线,引导学生在关注STEM技能及其联系的基础上,整合来自其他四条主线的概念与知识,在科学与技术和其他学科领域之间建立跨学科联系。之所以将STEM作为跨学科主线贯穿科学与技术课程,目的是确保安省的教育工作者和学生成为社会可持续变化的创新者和领导者,能够整合和应用与学科相关的概念、过程和思维方式,设计经济的、符合伦理的、创新的、批判的和可持续的解决方案,解决复杂的现实世界问题,更好地欣赏、理解并驾驭他们所生活的世界。

(2)STEM主线通过自身内容结构建立起与其他四条主线的实质联系,发挥其作为跨学科主线的作用。STEM主线包括STEM调查与沟通技能、编码与新兴技术,以及应用、联系和贡献三个主题。STEM调查与沟通技能倡导学生通过科学研究、科学实验和工程设计过程开展调查,设计问题的解决方案,并交流自己的发现。编码与新兴技术强调学生需理解每天使用的技术,并在调查中使用编码,为科学与技术概念建模,评估编码与新兴技术对日常生活和STEM领域的影响。应用、联系和贡献鼓励学生了解当地的科学与技术,并与原住民取得联系,帮助他们评估创新的影响,分析有不同文化经历的人对科学技术实践做出的贡献。值得关注的是,在安省科学与技术课程中,除了强调对STEM主线自身涉及的数学、技术、工程等领域的融合以外,围绕STEM主线的学习均是在与生命系统、物质与能量、结构与机制、地球与空间系统等其他四条主线相关的学习背景下进行的,这就使得STEM主线与其他四条主线建立起实质的联系,实现了“跨学科”。
(二)揭示机理:跨学科大概念贯通课程
除了设立STEM跨学科主线,安省科学与技术课程标准在“跨课程与融合学习”内容模块与“科学与技术课程”模块中也不吝笔墨刻画了跨学科主题学习要求,并把学生对跨学科大概念的理解视为课程的内在机理。这也是新版课程标准的一个重大变化。具体而言,安省科学与技术课程的跨学科主题学习有跨课程和融合学习两种形式,重点关注健康与安全、编码及其与新技术的影响两个跨学科大概念统领的内容主题,旨在促进学生对跨学科大概念的持续理解。
1. 跨学科主题学习有跨课程与融合学习两种形式
安省认为,跨学科主题学习对学生的发展至关重要,包括科学与技术课程在内的所有课程均需关注跨学科,并将跨学科主题学习划分为跨课程学习与融合学习两种形式(如图2所示)。

跨课程学习要求教育工作者在规划课程时有意识将各种重要的跨学科大概念、主题和技能融入所有学科和课程的教与学中。安省认为,从环境教育、土著教育、社会情感学习到STEM教育,从金融素养、健康素养到批判性素养,这些跨课程内容对学生适应未来社会至关重要。值得一提的是STEM主线,它不仅是安省各学科跨课程学习的重要内容,而且是科学与技术课程的五条主线之一,贯通其他四条主线。因此,它兼具跨课程主线与课程内容主线双重角色。
融合学习不同于跨课程学习,是在一节课中整合多个学科的课程期望,并评估学生在各自学科的达成度。融合学习为学生提供了在一个单元、一节课或一个活动中学习两个或两个以上科目的机会,为学生提供了跨学科边界的有意义学习的机会。相对于跨课程学习,融合学习强调充分理解各学科大概念。教师根据各学科的期望来评估学生的成就。为了说明这一观点,安省提供了融合学习选题示例:教师可建构一个以科学与技术课程为基础、联结社会研究课程若干领域的学习单元,如“研究技术的历史变迁”“探索科学技术对人类和环境的影响”等。融合后的单元可以教授这两个学科共同的调查技能,也可以独立介绍各学科独特的方法。
2. 课程重视对跨学科大概念的持续理解
(1)“健康与安全”是跨学科基础概念。关注健康与安全是安省科学与技术课程跨学科主题学习的一大特色。安省高度重视师生的健康与安全,把健康与安全作为科学与技术跨学科主题学习的基础,强调师生均要明确安全责任与风险,为自己和他人的安全负责。因此,在1-8年级的所有课程中,健康与安全是学生必须建构的跨学科大概念,目的是在开展跨学科活动时把健康与安全作为首要考虑要素,确保学生理解并形成“按照健康与安全的程序进行调查或开展活动”的观念。
(2)“编码及其与新兴技术的影响”是跨学科核心概念,分为“编码概念与技能”“编码与新兴技术的影响”两个子概念。作为STEM主线的核心要素,“编码概念与技能”能够帮促学习者理解科学与技术概念,体验数字世界,求解科学问题,开发数字化项目,创造与改变未来。譬如:学生可以从传感器获取数据并运用编码概念和技能分析数据,求解科学问题;学生可以设计、建造编程机器人,了解社交媒体、自动驾驶汽车、人工智能和其他数字技术是如何编程的,发展算法与自动化思维等。基于编码概念与技能的跨学科主题学习为学生提供了一个建立科学与技术领域跨学科联系的机会,通过编码学习科学技术,创造与改变未来。
“编码与新兴技术的影响”激励学生考虑贯穿课程各个方面的令人兴奋的科学与技术创新,批判性地评估编码和新兴技术对自己和他人生活及相关职业的影响。一方面,该概念关注编码与新兴技术对课程主线的影响。在设计课程活动时,引导学生从STEM主线统领的其他四条主线中选择研究主题。例如,学生可能想要研究人工智能等计算机科学领域的新兴技术。此时,教师可鼓励他们探索科学与技术课程其他四条主线关涉的新兴技术,如生命系统中的农业、园艺与卫生保健,物质与能量中的电气和通信系统,结构与机制中的建筑、制造、设计,地球与空间中的可持续能源利用、绿色产业及地球与空间科学等。通过探索这些领域,学生将STEM与其他四条主线建立联系,发展批判性与创造性思维,提升问题解决能力,发现自己在未来使用和进一步开发这些新兴技术的可能性,对未来保持乐观和兴奋。另一方面,该概念还关注编码与新兴技术对日常生活的影响。学生被引导有意识地识别和描述编码与新兴技术对日常生活的影响,并体会科学与技术概念在家庭和社区的实际应用。例如,关注在建造和维护住宅、学校、医院、道路、水处理厂、发电站、农场和公园等基础设施时,如何应用科学与技术概念学习与高技术行业相关的技术与创新,关注编码与新兴技术对发型设计、食品储备和社会服务等服务业的影响,体验与社区生活密切联系的真实的、有意义的实践活动。
三、审思:跨学科主题学习的意涵、设计理路及案例
尽管安省科学与技术课程定位并非跨学科课程,但是它蕴含着强烈的跨学科色彩。STEM作为跨学科主线,既关注STEM各要素的联结,又兼顾STEM与学科世界和真实生活世界的融合,使学生能够理解并驾驭他们生活的世界。为了促进学生理解学科本质,课程把跨学科大概念理解作为内在机理,采用跨学科和融合学习两种形式开展教学。汲取加拿大安省科学与技术课程跨学科主题学习设计的有益经验,将为探寻适合我国国情的跨学科主题学习设计理路启发思路。
(一)理解指向核心素养的跨学科主题学习
1. 理解跨学科主题学习意涵:综合多学科解决现实问题
关于对跨学科主题学习概念的理解,国内外学者有不同立场,达成共识的是,跨学科主题学习既是“跨学科”的,又是“主题学习”。它通常是学习者为了解决一个复杂的真实性问题或主题,运用一种整合多学科的综合方法,促进学生产生整体性理解,获得对真实世界整全的认识。跨学科主题学习有着学科立场,它是以学科学习为基础的,不能脱离学科学习独立存在[2]。跨学科主题学习有三个层级:一是用到了其他学科的知识或情境;二是用多学科的知识与技能解决问题,产生整体性理解;三是在真实问题解决中,学习并创造性地整合各学科知识解决问题并生成学习产出[3]。安省将跨学科主题学习理解为跨课程与融合学习,强调与其他学科建立跨学科本质联系,更接近后两个层级,这也是我国学者公认的未来我国跨学科主题学习的主流方式。
2. 明确跨学科主题学习目的:理解真实的意义世界
在安省科学与技术课程中,反复强调跨学科主题学习的目的是使学生综合应用与学科相关的概念、过程和思维方式,解决家庭、社区、行业等复杂的现实世界问题,更好地理解并驾驭他们所生活的世界。我国《义务教育课程方案和课程标准(2022年版)》提倡各门课程开展跨学科主题学习设计,通过跨学科主题学习促进育人价值的实现。综合国内外对跨学科主题学习的认识,跨学科从来不是为了“跨”而“跨”,并非多学科知识的简单拼凑,其本质是增进学生对现实世界的认识,发展其综合运用多学科知识与技能解决现实世界问题的跨学科能力[4],超越“知识世界”,理解更为丰盈的“意义世界”[5]。
(二)探索跨学科主题学习的设计理路
由于安省科学与技术课程内容构成较为特殊,不仅包括“STEM技能及其联系”,还包含生命系统、物质与能量、结构与机制、地球与空间系统。课程本身具有“跨学科”属性,表现出“跨课程”与“融合学习”两种方式。结合我国国情,前者可视为我国跨学科主题学习的远景目标,后者较为接近当前我国跨学科主题学习现实诉求,可以此为基础构造“融合学习”设计理路。
1. “跨课程”设计理路:跨学科主题学习的远景目标
安省的“跨课程”强调“打破学科边界,在规划课程时将各种重要的观点、主题和技能融入所有学科和课程的教与学中”。这就需要整合多学科,进行课程顶层设计。即,以上位的学生发展核心素养为统领,提炼出跨学科大概念,重构学习主题。在跨学科大概念与复杂学习主题的双重驱动下,各学科边界将趋于模糊甚至完全融合,即我们通常所说的“大跨”(如图3所示)。

我国具有典型的分科课程体系,目前,这种“大跨”式逻辑在国家课程层面实施难度较大,更适合综合课程或校本课程。以计算思维为旨向的跨学科主题学习为例,计算思维是三大科学思维之一,具有天然的跨课程属性,因此,可仿照安省把STEM作为跨学科主线的做法,将计算思维设定为跨学科主线,在课程规划时将计算思维及其包络的跨学科大概念预先置入各学科课程与教学中。譬如,将脍炙人口的“萝卜蹲游戏”升级为跨学科主题游戏“探寻萝卜蹲的奥秘”,要求学生用儿歌演唱形式把游戏指令唱出来,接到指令的小组执行蹲起动作的同时唱出指令,如此循环,直至游戏完成。游戏结束后,请各小组分析胜利或被淘汰的原因,并绘制流程图,用口头语言流利地表达出来,最终根据场上表现和场下分析展示情况确定奖励等级。该游戏把IF选择算法和循环算法大概念融入其中,引导学生综合运用小学语文、体育与健康、艺术、信息科技学科知识与技能,在锻炼运动能力、自然演唱儿歌的基础上,学会用口头语言和流程图分析和表达,体验、理解并形成算法思维。
2. “融合学习”设计理路:跨学科主题学习的现实诉求
安省的“融合学习”实质是立足学科课程内,既关注跨学科联系又重视所涉各学科的独立价值。为了让人更好地理解该方式,安省解释STEM主线中的科学、技术、工程与数学学科可以单独教授,只要努力使跨课程联系与影响成为学生学习的一部分即可。我们可将其理解为“小跨”。显然,这一理路更为符合当前我国义务教育跨学科主题学习的实际[6],可演绎为“三步走”,即,立足本体学科提炼学科大概念,形成“学科大概念群”;聚合学科学习与真实生活,形成“跨学科主题群”;设计“问题链—任务簇—证据集”,在问题解决中实现跨学科融合(如图4所示)。

(1)立足本体学科提炼学科大概念,形成“学科大概念群”。大概念是联通学科逻辑与生活逻辑的桥梁,是连接知识与素养的中介,能够“锚定”学科知识,统合学生关键能力、必备品格和价值观念的发展[7]。当大概念被提取出之后,素养的落地就找到了抓手。以信息科技课程为例,《义务教育信息科技课程标准(2022年版)》(以下简称“新课标”)规定,信息科技课程学习内容由内容模块和跨学科主题两部分组成,并给出了各学段的跨学科主题,如第二学段为“数据编码探秘”,第三学段为“小型系统模拟”。根据“融合学习”设计理路,跨学科主题学习设计首先需要立足信息科技本体学科提炼学科大概念。新课标给出了各学段跨学科主题及其内容,并未给出大概念,这就需要结合内容要求和跨学科主题内容提炼出大概念,为学科逻辑与生活逻辑统合奠基。以第二学段“用数据讲故事”跨学科主题单元为例,根据新课标对该主题的描述,该主题服务于数据与编码模块,意在引导学生通过解决社会生活中的真实问题,整合信息科技学科内知识,发展数据的表示、组织、分析与可视化等计算思维,因此,可将该主题学科大概念提炼为“数据无处不在”“通过组织、分析与呈现数据解决问题”。提炼出的大概念既对“数据与编码”模块的学习内容起到统摄与综合作用,又可作为跨学科大概念,引导学生在整合其他学科知识、用数据解决真实问题的过程中发展数据表示、组织与分析等计算思维。其他主题的大概念设计可以此类推(见表1)。

(2)聚合学科学习与真实生活,形成“跨学科主题群”。义务教育课程中的跨学科主题学习设计遵循从学科到生活再回到学科的逻辑[8],故可以参照安省跨学科主题学习的做法,将其置于多学科联结的真实问题解决中。这就意味着,在提炼出跨学科主题所蕴含的学科大概念的基础上,还需要从学生身边的真实生活来源,如家庭生活、校园生活、社区生活、社会生活等维度入手,挖掘学生经历或未来即将经历的情境素材,确立跨学科主题,实现学科学习与真实生活的聚合[9]。以表1所列“用编码描述秩序”主题单元为例,根据提炼出的大概念可知,该主题单元希望学生在学习完本单元后建立“编码广泛存在”“编码具有唯一性”“编码有利于保持社会秩序”等大概念。大概念的形成需要依赖情境[10],这就需要从学生身边的生活出发,从校园、社会等情境来源中挖掘素材,并兼顾其他学科的融入,确立“线上扫码安全吗?”“健康码的小秘密”“有序的校园”“红色中国行”等跨学科子主题,完成从学科问题向生活主题的转化,形成由多学科大概念构成的“跨学科主题群”(见表2)。

(3)设计“问题链—任务簇—证据集”,在问题解决中实现跨学科融合。因循“融合学习”设计理路,一方面,跨学科主题学习需要跨越学科边界,联结两个及以上学科解决真实问题,另一方面,各学科既彼此独立,遵循本学科特有的学科逻辑,又相互关联,共同支持真实世界跨学科问题的解决。以上述确立的“有序的校园:编码小达人”跨学科子主题为例,该主题聚焦校园生活中的编码,主要关涉信息科技、道德与法治两个学科,与之相对应的学科大概念分别为“编码有利于保持秩序”“树立规则意识”。通过精心设计以“如何按照规则编码?”这一基本问题统领的“问题链”和相应的“任务簇”(学号编码、身份证号编码、运动会编码、教学楼编码、图书编码、社团编码等),并嵌入表现性评价“证据集”,引导学生在解决校园编码问题的过程中建立学科大概念。该主题蕴含的两门课程得以建立跨学科本质联系,实现了跨学科融合。同时,二者也坚守各自学科的内在逻辑,学生在产出编码方案等数字化制品的同时,各自学科的“知识—大概念—素养”体系在问题解决中得以建构与发展。换言之,学生通过解决跨学科真实问题活动系统,调用、激活并融合教师“输入”的各学科大概念,将其“加工”转化为自身的“知识—大概念—素养”体系,并“输出”有形产出,促进跨学科深度融合(如图5所示)。

(三)跨学科主题学习单元教学案例设计
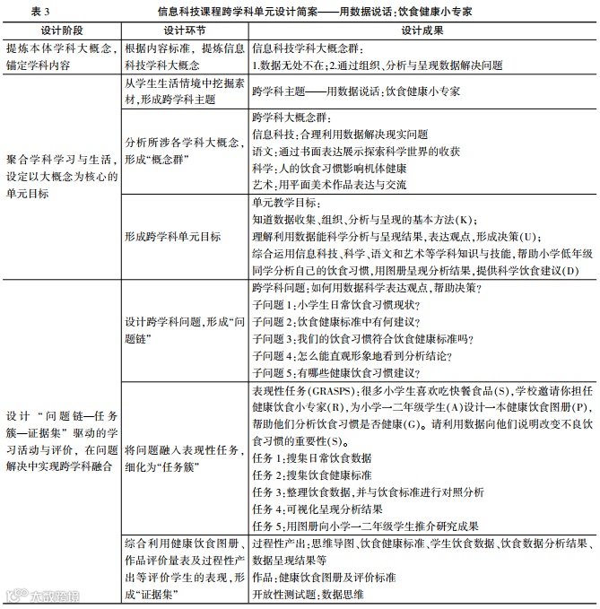
本质上,跨学科主题学习的目标依然是提升学生的核心素养,因而宜采用大概念教学设计模式。以下以信息科技课程跨学科主题学习为例,依据适合当前我国国情的“融合学习”理路,充分融入大概念教学设计的KUD目标设计、问题链设计、GRASPS表现性任务设计等关键元素,形成跨学科主题单元设计简案(见表3)。

该案例面向义务教育第二学段(3-4年级)学生,遵照新课标给出的“用数据讲故事”跨学科主题建议,在立足信息科技学科大概念的基础上,从学生身边的生活场景取材,形成跨学科主题——用数据说话:饮食健康小专家。案例充分融入信息科技、科学、语文、艺术等学科知识,嵌入所涉各学科大概念(“概念群”)。学生需要综合运用上述学科知识与技能解决问题(“问题链”),完成对应“任务簇”,包括:尝试搜索发现饮食健康数据,整理与分析饮食数据,用可视化方式 “说”出饮食健康的奥秘,帮助低年级学生科学认识形成良好饮食习惯的重要性。在此过程中,学生得以建立所涉各学科大概念,提升计算思维、科学观念、语言运用与艺术表现等各学科核心素养。
四、结 语
安省为了使学生更好地适应未来社会,成为科技的创变者,对科学与技术课程进行了大刀阔斧的改革。在科学与技术新课程中,STEM成为一条新的跨学科主线,贯通课程。STEM主线自身也有其内在结构,其中,健康与安全、编码及其与新兴技术的影响作为跨学科大概念出现,旨在促进学生对跨学科大概念的理解,建构跨学科大概念体系。安省此次科学与技术课程变革可为我们探索跨学科主题学习设计理路提供经验借鉴。要设计跨学科主题学习,首先,要真正理解跨学科主题学习的涵义及其育人目标,其次,明确跨学科主题学习的两种主流方式,探索出适合我国国情的跨学科主题学习设计理路。通过依托“融合学习”理路对信息科技跨学科主题学习单元进行设计发现,“立足本体学科提炼学科大概念,形成‘学科大概念群’;聚合学科学习与真实生活,形成‘跨学科主题群’;设计‘问题链—任务簇—证据集’,在问题解决中实现跨学科融合”是一条可能的适合我国国情的跨学科主题学习设计理路。
本文发表于《电化教育研究》2024年第3期,转载请与电化教育研究杂志社编辑部联系(官方邮箱:dhjyyj@163.com)。
引用请注明参考文献:于颖,候继仓,于兴华.跨学科主题学习的设计理路——加拿大安大略省科学与技术课程变革审思[J].电化教育研究,2024,45(3):121-128.
责任编辑:袁梦霞
校 对:郑 新
审 核:郭 炯
【参考文献】
[1] Government of Ontario. Grades 1-8 science and technology 2022[EB/OL].[2022-03-08].https://assets-us-01.kc-usercontent.com/fbd574c4-da36-0066-a0c5-849ffb2de96e/a6136d61-3120-43f0-94a3-5859e0319382/The%20Ontario%20Curriculum%20Grades%201%E2%80%938%20%E2%80%93%20Science%20and%20Technology%202022.pdf.
[2] 袁磊,王阳.数字教育背景下中小学跨学科教学的困境与应对[J].电化教育研究,2023,44(12):87-94.
[3] 夏雪梅.跨学科项目化学习:内涵、设计逻辑与实践原型[J].课程·教材·教法,2022(10):78-84.
[4] 董艳,孙巍,徐唱.信息技术融合下的跨学科学习研究[J].电化教育研究,2019,40(11):70-77.
[5] 袁丹.指向核心素养的跨学科主题学习:意蕴辨读与行动路向[J].课程·教材·教法, 2022(10):70-77.
[6] 詹泽慧,季瑜,赖雨彤.新课标导向下跨学科主题学习如何开展:基本思路与操作模型[J].现代远程教育研究,2023(1):49-57.
[7] 刘徽.大概念教学:素养导向的单元整体设计[M].北京:教育科学出版社,2022:131-156.
[8] 郭华.为什么新课标要求每门课都开发跨学科主题?[EB/OL].[2022-04-29].https://learning.sohu.com/a/542396155_121124350.
[9] 钟柏昌,刘晓凡,陈岚鑫.“新师范”背景下师范生跨学科创新能力培养的基本框架与实践案例[J].电化教育研究,2023,44(7):114-120,128.
[10] 布兰思福特,布朗,科金,等.人是如何学习的:大脑、心理、经验及学校(扩展版)[M].程可拉,孙亚玲,王旭卿,译.上海:华东师范大学出版社,2013:38.
A Design Approach of Interdisciplinary Thematic Learning—Reflections on Curriculum Reform in Science and Technology in Ontario of Canada
YU Ying1, HOU Jicang2, YU Xinghua3
(1.School of Education, Tianjin University, Tianjin 300350;
2.Rizhao Institute of Educational Sciences, Rizhao Shandong 276826;
3.Weihai Huancui District Education and Teaching Research Center, Weihai Shandong 264200)
[Abstract] In the new round of basic education curriculum reform in China, interdisciplinary thematic learning has attracted much attention because it can help to break through the boundaries of disciplines to and solve complex problems, and it has become an important approach to cultivate digital talents in the future. How to "cross"? To what extent? It has become a new challenge for current curriculum and teaching. In order to clarify the logic of interdisciplinary thematic learning design, and appropriately draw on the useful experience of interdisciplinary curriculum and teaching in developed countries, this paper studies and analyzes the science and technology curriculum standards released in 2022 by Ontario, Canada. Through text analysis, it is found that Ontario attaches great importance to the leading role of the interdisciplinary main line of STEM in the curriculum structure, takes the understanding of interdisciplinary big ideas as the internal mechanism of curriculum and teaching, and adopts two forms of interdisciplinary and integrated learning to carry out teaching. Drawing on its inspiration, interdisciplinary thematic learning should, firstly, understand the interdisciplinary implications and focus on the core competencies. Secondly, it is necessary to explore the approach of designing interdisciplinary thematic learning suitable for China's national conditions, which includes extracting the big ideas from ontology disciplines to form "big idea clusters of disciplines", integrating discipline learning and real life to form "interdisciplinary thematic groups", and designing "problem chain- task cluster- evidence set" to achieve interdisciplinary integration in problem solving.
[Keywords] Interdisciplinary Thematic Learning; Integration; Science and Technology Curriculum; Big Ideas; Problem Solving
[作者简介]于颖(1980—),女,山东威海人。教授,博士,主要从事信息科技教育研究。E-mail:yuying80@163.com。
本文转载自:电化教育研究
往期推荐
【公告】第四届(2023-2024学年)全国青少年科技教育成果展示大赛省级区域赛公告!
【比赛规则解读】第四届“全国青少年科技教育成果展示大赛”区域赛通知发布!

