点击“蘑菇云创造”关注我们
信息科技教材八上(苏教版)物联网传感技术一节中“传感器的选择和应用”安排了“模拟倒车雷达的工作过程”的实验。该实验内容主要介绍了在物联系统中,如何根据需求和传感器特点来选择合适的传感器,重点学习超声波传感器,了解超声波传感器的测距原理,使用超声波传感器模拟倒车雷达工作过程。
实验设计:
教材中“实验室”栏目中只给出了“模拟倒车雷达工作过程”实验。我们根据教材内容增加了“智能停车场”实验。经分析两者关系如下:智能停车场是通过设定距离阈值来判断车位有无停车的简单逻辑;“模拟倒车雷达”则是通过分区段间阈值来提醒用户距离车位的距离的复杂逻辑。综上所述实验设计如下:
实验1:制作测距仪,解决实际问题(测桌高,测身高)。
实验2:模拟智能停车场实验。
实验3:模拟倒车雷达工作过程实验。
实验效果:
教学建议:
本课教学内容分三个层次任务,教师课根据自己实际情况选用。
任务一:使用行空实验盒配套传感器完成超声波传感器测距,并将测量结果显示在屏幕上。并使用该测量工具尝试测量课桌高度和同学身高的测量方案。
任务二:使用行空实验盒+外接超声波传感器完成课本(P31)模拟智能地下停车场实验。(选做)
任务三:使用行空实验盒配套传感器完成模拟简易倒车雷达工作过程(必做),添加摄像头调用Opcv库模拟汽车倒车影像(选做)。
知识储备:
(1)超声波:超声波是声波的一部分,是人耳听不见、频率高于20KHZ的声波,它和声波有共同之处:都是由物质振动而产生的,并且只能在介质中传播。在自然界中,蝙蝠是利用超声波的能手,它通过发射和接收超声波在黑暗中飞行并捕捉食物。
(2)超声波测距原理:由于超声波指向性强,能量消耗缓慢,在介质中传播的距离较远,因而超声波经常用于距离的测量。超声波发射器向某一方向发射超声波,在发射的同时开始计时,超声波在空气中传播,途中碰到障碍物就立即返回;超声波接收器收到反射波就立即停止计时。超声波在空气中的传播速度为340m/s,根据时间差测距法。
超声波测距主要应用于倒车提醒、建筑工地、工业现场等的距离测量,虽然目前的测距量程上能达到百米,但测量的精度往往只能达到厘米数量级。
(3)超声波传感器:我们使用的超声波传感器是HC-SR04,其性能比较稳定,盲区为2cm,是HC-SR04超声波传感器。
在使用HC-SR04超声波传感器时,应先将其插在电路板上后再通电,避免产生高电平的误操作。针脚定义,如表所示。
01
实验一:制作测距仪解决实际问题
实验目的:
(1)认识超声波、超声波传感器,学习超声波传感器测距原理。
(2)利用传感器制作简易测距仪。
(3)能够根据实际设计超声波测距方案。
需求分析:
(1)利用超声波传感器制作简单测距仪,并将测距结果屏幕显示
(2)能够根据实际情况,设计合理的测距方案。
技术分析:
利用超声波检测出与目标物体的距离,并实时在行空板屏幕显示。
实验器材:
(1)行空板M10实验盒
(2)超声波传感器HC-SR04
(3)Mind+编程软件
操作步骤:
Step01:认识超声波传感器HC-SR04,观察超声波传感器,识别四根引脚(vcc、gnd、trig、echo)。其中vcc电源正极,gnd电源负极,trig输入端(超声波发射端),echo(超声波接收端),工作时超声波发射器(trig)向某一方向发射超声波,在发射的同时开始计时,超声波在空气中传播,途中碰到障碍物就立即返回;超声波接收器(echo)收到反射波就立即停止计时,再根据公式s=340×t/2计算出距离。具体过程如下图所示。
Step02:连接电路:将超声波传感器插入实验箱上方前端的超声波接口连接如下图所示。
Step03:编写程序读取测距值。
(1)环境部署:打开mind+软件,在“官方库”选项卡中添加“行空板”,在“用户库”中添加“行空板信息科技实验盒”。具体操作:点击扩展,切换到用户库选项卡在“用户库”的搜索栏中,选择实验盒用户库。输入用户库链接,选择实验盒用户库(链接:https://gitee.com/zhaoruiz/ext-unihiker-box)。入下图所示。
(2)编写程序:在用户库中找到ZRZ:行空板信息科技实验盒其高配功能指令拖拽指令“读取超声波距离指令”入下图所示。
编写程序完成测距屏幕显示功能,完整程序如下图所示。
(3)记录数据:对于不同目标物体进行测距测试,并记录相关数据。
探究:用手指分别堵在超声波传感器的两个孔位记录测量结果,得出相关结论。
(4)小组探究设计测量桌高和身高的方案,并分析这样设计的原因。
测量桌高方案:直接测量(桌高小于100cm);测量身高方案:转换测量(身高大于100cm)
02
实验二:智能停车场
(超声波检测车位情况)
实验目的:
(1)超声波传感器检测设定距离阈值内有无车辆进入车位。
(2)车辆进入车位后,车位指示灯亮起,屏幕显示停车位场景。
需求分析:
(1)功能需求:超声波传感器能检测车辆是否进入车位,并对应亮起车位指示灯。
(2)界面需求:提供一个可显示停车场内,实时更新的车位空满示意图。
技术分析:
(1)超声波传感器检测固定距离内是否存在车辆并点亮对应车位指示灯。
(2)根据车位是否使用情况,屏幕实时更新停车场内示意图。
实验器材:
(1)行空板M10实验盒
(2)URM09-模拟量超声波传感器
(3)Mind+编程软件
操作步骤:
Step01:认识超声波传感器URM09,观察超声波传感器,识别三根引脚(A,+,-)其中A是信号口,+电源正极,-电源负极。
Step02:连接电路:将超声波传感器插入实验箱P21、P22(如下图①②)接口,具体连线如下图所示。
Step03:编写程序读取测距值。
(1)环境部署:打开mind+软件,在“官方库”选项卡中添加“行空板”,在“pinpong”库中添加“模拟超声波测距传感器”。具体操作:点击扩展,切换到“pinpong”库选项卡,选择“模拟超声波测距传感器”库。如下图所示。
(2)车位逻辑表:依据三个车位是否停放车辆,填写车位逻辑表如下(红—A;黄—B;绿—C)
(3)编写程序:超声波传感器指令如下
分别初始化两个超声波传感器如下所示
依据上述逻辑表编写程序逻辑如下
Step04:设计车位示意图,并完成屏幕显示。
(1)根据功能需求设计四种情况下的车位示意图。
(2)添加图片到文件系统中,拖过拖拽方式将四个车位文件拖拽到文件系统中,如下图所示。
(3)程序中添加显示图片及更新图片指令,完整程序如下图所示。
03
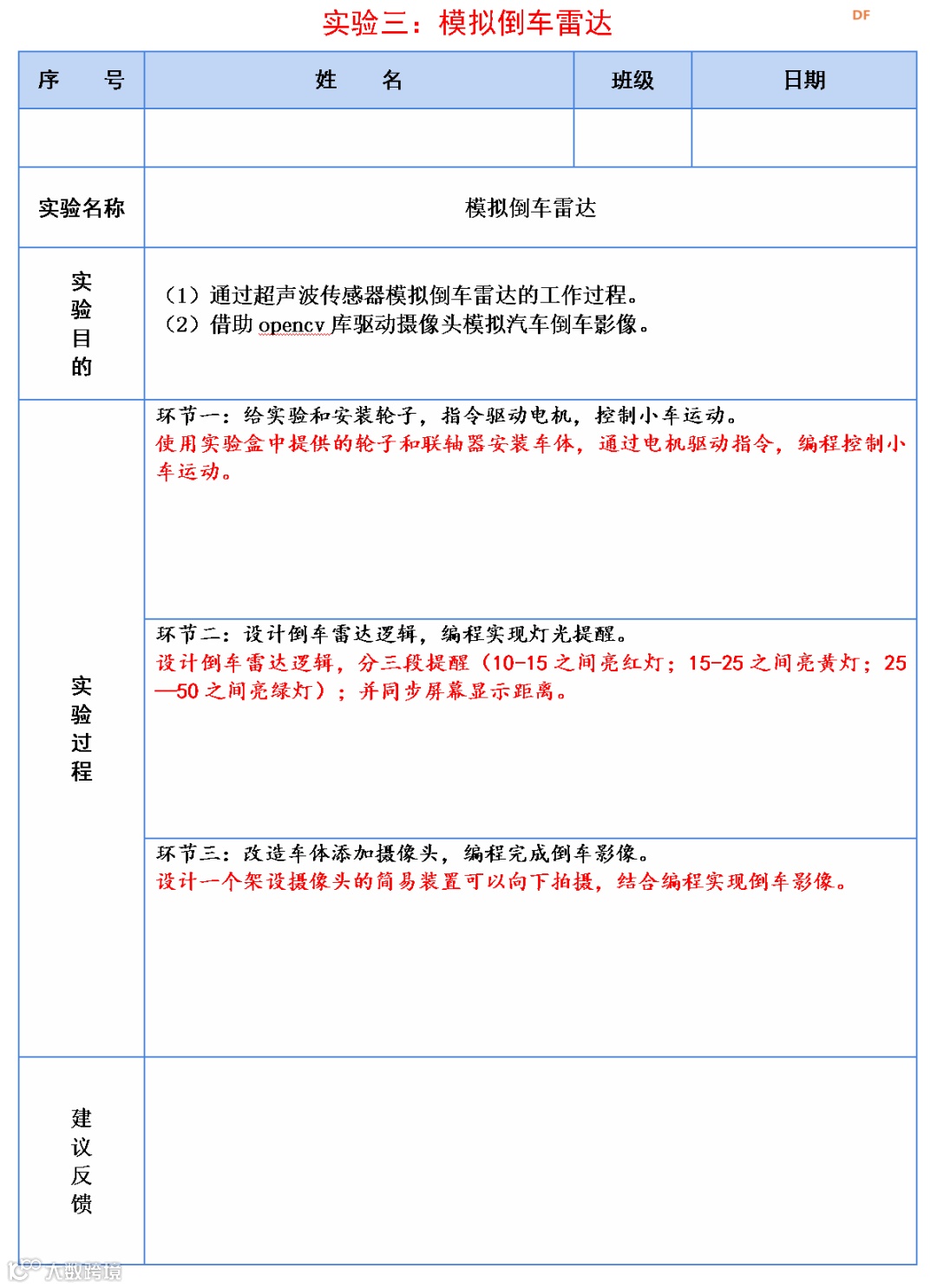
实验三:模拟倒车雷达
实验目的:
(1)通过超声波传感器模拟倒车雷达的工作过程。
(2)借助opencv库驱动摄像头模拟汽车倒车影像。
需求分析:
(1)功能需求:能够实时提供车体与车库端的距离数据;能够实时观测车体与车库的影像数据。
(2)界面需求:制作一个可显示测距数据及倒车影像的屏幕,便于读取相关数据辅助倒车。
技术分析:
(1)检测车体与障碍物之间的距离数据,行空板屏幕显示。
(2)摄像头采集的图像实时传输到行空板屏幕显示。
实验器材:
(1)行空板M10实验箱
(2)超声波传感器HC-SR04
(3)逻辑摄像头
(4)Mind+编程软件及铜柱及辅助结构件
Step01:编写程序驱动车体,在用户库中添加“信息科技实验盒”库,这里不再赘述,从“高配”指令中添加电机驱动指令,如图所示。
逻辑关系表:设L为车位与倒车雷达之间的距离,示例逻辑如下表,实验室也可根据自己情况重新设定。
编写不同距离的程序,25-50区间的程序如下。
Step02:点击拓展,在官方库中添加OpenCV库如下图所示。
由于本程序中既涉及到视频又涉及到主程序中小车的运动,为避免视频卡死,将视频采集定义线程。多线程指令在行空板指令集中,如下图所示。
Step03:编程实现功能,主程序循环部分运行前线程thread1,循环中执行测距检测判断逻辑。完整程序如下所示(选做)
往期推荐
* 【行空板K10基础入门教程】第06课 : K10语音识别-智能家居小助手

