拿到板子的第一感受就是这板子好小,好mini,在LPC824Lite开发板包装盒背面可以清楚的看到板卡的资源以及相关介绍。板子上保持了目前较为流行的兼容Arduino R3扩展接口,可以方便的连接各类功能模块,尤其是市面上大量的Arduino模块,构成合适的开发与评估系统,集成了模拟串口功能、CMSIS-DAP、复位及ISP按键、USB下载接口,真可谓是麻雀虽小五脏俱全。

根据优龙科技提供的资料,可以发现例程资料非常丰富。

LPC824Lite开发板主要的外设资源基本都布局在板卡正面,如下图所示:

LPC824的硬件系统框图如下图所示:

LPC824Lite的硬件资源介绍如下图所示:

LPC824Lite的软件资源介绍如下图所示:

看一看上电后的初始效果,板上的LED指示灯是在LED1、LED2、LED3循环点亮。



总得来说,LPC824Lite板载的核心微控制器是非常不错的,可配置状态的定时器,具有模拟功能12位ADC,适合多个领域内使用!
通常所说的系统时钟就是指时钟系统,它是由振荡器(信号源)、定时唤醒器、分频器等组成的电路。对于入门一款芯片来说,首先我们要了解的
是时钟系统,外设部件在时钟的驱动下完成各种工作,比如串口数据的发送、A/D转换、定时器计数等等。
首先配置主时钟和系统时钟
1.选择主时钟。
(1)IRC:12 MHz内部振荡器(默认)
(2)PLL输出:您必须将PLL配置为使用PLL输出
2.更新主时钟源。
3.选择系统时钟的分频值。 分频器值为0将禁用系统时钟。
4.选择在应用程序中运行的存储器和外围设备。
在系统启动过回调用上面的SystemInit()函数,根据我们需要来配置系统时钟。

Chip_Clock_EnablePeriphClock(SYSCTL_CLOCK_IOCON);//打开IOCON时钟
USE_IRC_AS_ROOT_CLOCK,这个定义是用来判断我们需要使用的内部12MHz还是外部晶振,默认我们没有定义这个,所以我们采用外部的晶振作为我们的时钟源。
Chip_SetupIrcClocking(); //使用内部12MHz作为系统时钟源
配置外部晶振为时钟源需要通过以下的步骤来:
Chip_Clock_EnablePeriphClock(SYSCTL_CLOCK_SWM);//打开开关矩阵时钟
Chip_SWM_EnableFixedPin(SWM_FIXED_XTALIN);//使能XTALIN脚
Chip_SWM_EnableFixedPin(SWM_FIXED_XTALOUT);//使能XTALOUT脚
Chip_IOCON_PinSetMode(LPC_IOCON, IOCON_PIO8, PIN_MODE_INACTIVE);//设置引脚PIO8为Inactive mode
Chip_IOCON_PinSetMode(LPC_IOCON, IOCON_PIO9, PIN_MODE_INACTIVE);// 设置引脚PIO9为Inactive mode
Chip_SetupXtalClocking();//配置系统时钟
配置系统PLL。
1.打开PDRUNCFG寄存器中的系统PLL。
2.在SYSPLLCLKSEL寄存器中选择PLL输入
3.更新SYSPLLCLKUEN寄存器中的PLL时钟源。
4.配置PLL M和N分频器。
5.通过监视PLL锁定状态等待PLL锁定。


学习MCU都是从GPIO点灯开始,它是MCU最基础的组成。类似于编写程序的HelloWorld。GPIO寄存器位于ARM Cortex-M0 + IO总线上,以实现最快的单周期I / O时序,允许GPIO以高达15 MHz的速率切换。
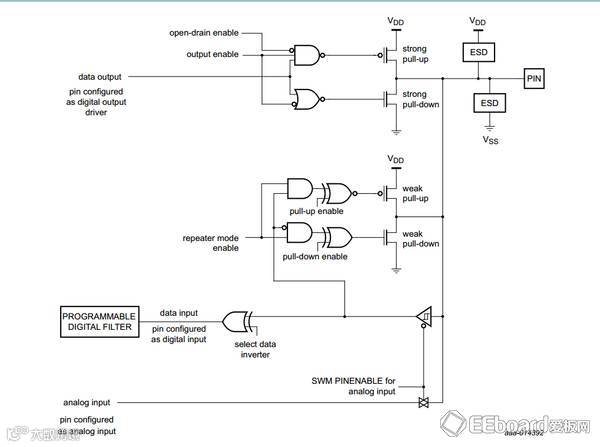
每个引脚都可配置下列电气性能:
上拉 / 下拉模式
开漏模式
迟滞模式
模拟模式
所有I / O默认为GPIO输入,复位后使能内部上拉电阻,真正的开漏引脚 PIO0_10 和 PIO0_11 可配置成不同的 I2C 总线速度。位电平端口寄存器允许单个指令设置和清除任何写操作。在 SYSAHBCLKCTRL 寄存器 中使能 IOCON 的时钟。一旦完成引脚配置,便可禁用 IOCON 时钟,降低功耗。将GPIO DIR0 寄存器中的位 10 和位 11 设置为 1 可使能输出驱动器,将 1 写入 GPIO CLR0寄存器的位 10 和位 11 可内部驱动输出至低电平。




更多项目干货戳这里
萌妹纸的体感猫耳朵


