一起成为技术颜控
作者:刘泽宇
来源:www.dfrobot.com.cn
最近在公园里经常看到小朋友玩耍一种无动力的泡沫飞机,抛出去之后可以滑翔好远,出于好奇,也从网络上购买了一架小的手抛机来玩耍,很适合公园飞行。但是每次都感觉飞行时间太短,不够尽兴,并且要是可以无线控制就好了,索性干脆改装成遥控的飞机。
这是从网上买的手抛机,翼展34cm:
初步决定用STC8单片机来做改装,其实是用Arduino可以改装,不过Arduino的主控Atmega328P的外围电路比STC8复杂一些,为了机载端的体积和重量着想,选择使用STC8.后期会有使用Arduino来改装遥控飞机的帖子,请大家期待。
然后准备使用两个空心杯来驱动飞机,同时两个电机的转速差可以改变飞机方向,提供驱动力的同时又可以用来转向,一举两得。空心杯电机手上正好有两个,型号是716,搭配55mm螺旋桨,提供的动力应该足够飞机起飞。
电池方面手头上没有小型的电池了,因此在网上购买了一块100mah的小型锂电池,重量轻的同时足够这两个电机飞行5,6分钟了,而且小容量电池充电块一些,在外场飞行的时候也好快速补电。
为了给飞机充电,购买了一个tp4056的锂电池充电板,接口是micro USB的,所以在飞行之余可以使用充电宝给电池充电,比较方便。
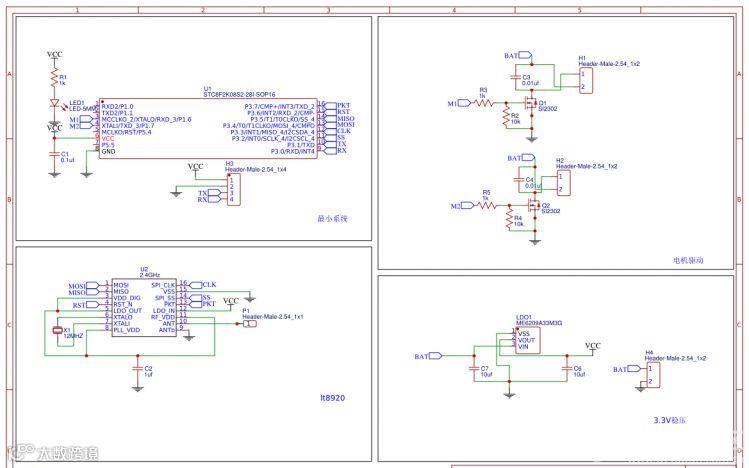
配齐了电机和电池,下面就开始开发它的控制板了,既然是遥控的飞机,那就需要一个发射器,人用发射器来控制飞机;一个接受器,用来接收信号并且控制电机转动。那么就需要一个模组来传输控制信号,我挑选了一个比较便宜的无线芯片LT8920,频率范围2.4G,厂家标称距离在200m左右,所以这个芯片将会承担起通讯的任务
综合了一下,接受器上将会集成如下器件:STC8单片机,无线芯片LT8920,供电系统,电机驱动系统。发射器上将会集成:单片机,无线芯片LT8920,供电系统。这么多的系统要想做的很小很轻,使用普通的洞洞板几乎是不可能的,所以我绘制PCB来集成这么多电路在一张小的电路板上。
我想尽量吧整个电路板做的小体积,这样以后还可以给其他的飞机使用,一个板子尽量兼容到各个型号的手抛飞机最好。下面就开始讲解整个PCB,分为发射器的PCB和接收器的PCB,由于接受器对体积的要求更高,因此比较复杂,所以我先挑战难度高的接受器部分。
下面是绘制好的接收器电路图,其核心的系统我画在一个方框里,一个有四个核心的构成部分,左边是单片机我来为电路以及无线模块与单片机通信的电路,右边则是电机的驱动部分以及电源部分。
将绘制好的电路图转换成PCB的文件,然后经过排列位置以及布线后,大概的形状定了下来。
电路板有两面,我把单片机,电机驱动以及电源部分放在一面,将无线模块放在另外一面,至此接受部分的电路板绘制完毕。体积为1.4CM宽1.78MM长。

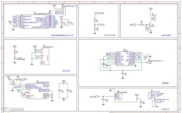
接下来完成发射器部分的电路设计,为了后期可以有更好的操控体验,我给发射器增加了一个ADXL345重力感应模块,可以使用摇杆控制与重力感应两种模式来控制飞机。
由于增加了重力感应功能,所以发射器上搭载的东西会更多,不过好在发射器对体积的限制也并不大,对PCB的设计并不会带来很大困难。设计好的电路图如下,左边由上到下依次是单片机部分,摇杆电路部分以及重力感应芯片的电路部分,右侧则比较简单,无线模块LT8920的周边电路以及电源部分。
为了方便焊接,所有的元器件都摆放在同一侧。由于只需要控制两个电机,只用了一个摇杆,不是传统遥控器上的双摇杆设计,这样使得整体体积更小,可以单手握持。设计好的PCB如图:
在背部设计了电池的摆放位,至此整体的发射器PCB板设计完成,尺寸约为6.8CM长3CM宽
使用热风枪焊接一些器件:
焊接好后样子如下:
在两侧机翼上挖孔,安装电机
装配接受器到手抛机上,由于手抛机上没有多余位置,于是取下机头罩,将接受器安装上去。连接好两侧的电机,安装上电池
调整手抛机的CG(重心),一般这种手抛机的重心在机翼前缘向后三分之一处,调整电池位置,使得机头微微向上时为宜。
至此整体改装工作完成,下面开始调试
烧录程序到发射器和接受器中,给他们接上电池,推动油门杆,观察两个电机转动方向,正常的方向应该是两个电机转动方向相反(可以抵消电机的反扭矩)如果发现两个电机转向相同,请对调任意一个电机的两条线。
向左移动摇杆,观察是否右侧电机增加转速,左侧电机减小转速,如果相反,在程序里面修改或者直接将两个电机端子对调
调试工作全部完成,飞机起飞重量 27g,可以起飞了!
飞机轻巧所以不用惧怕摔机,布置在机翼上的电机保证撞击地面时候电机不受损伤。
根据我的实际飞行试验,由于飞机过于轻巧,所以适合微风以下或者室内环境飞行,716电机搭配55mm螺旋桨,使用100ma电池组的飞行时间大概在5分半左右,使用网上购买的充电模块搭配充电宝一般15分钟左右充满,所以外出备上4块电池即可享受惬意的不间断飞行。充电中的飞机如图:
对于拥有较大手抛机的朋友(我的这款翼展34cm,较小),自然需要更大的电机作为动力,这款板子同样适用,内置的驱动模块可以驱动最高2.8A电流的电机,适合130,180,8520以下尺寸的所有电机,即使大飞机也可以轻松带动。
至此整个飞机的改装思路都介绍完毕,下面奉上几张外场飞行的美照做为结尾!
*欢迎转发朋友圈。如需转载,请注明出处和原作者。
DFRobot官方商城小程序正式上线
700+开源硬件 一站式挑选
↓↓↓
——推荐活动——
报名链接:
http://mc.dfrobot.com.cn/thread-280766-1-1.html

项目干货戳这里
柔性电子皮肤来了 | 美队护盾我收下了 | Arduino混合饮料机
MIDI控制自动弹钢琴 | mini热带温室 | 无线蓝牙机械键盘
吃币机器人 | 骨骼追踪抛物预判垃圾桶 | 弹球机

美的作品,值得拥有一个 “在看”

