
本章,我将遇到物理学里的两个重要的新概念,质量和密度。物理学中的质量指的是生活中的斤斤两两,即口语中常说的重量,并非我们生活中常提到的物质的好坏。
A: 1.2×10-9 t=1.2×10-6kg=1.2×10-3g;
B: 12mg=0.012g=1.2×10-2g;
C: 1.2g;
D: 0.00012 kg=1.2×10-1g
单位换算统一后,可得出A<B<D<C,故最小的为A。
三四个苹果的质量约为1斤,即500g,所以一个苹果的质量在120g~170g左右,故选C。
A,水结成冰后,状态发生变化,但质量不变,故A错误;
B,铁块加热后,再打成铁片,变化的是形状,质量不变,故B错误;
C,物理课本由地球拿到月球,变化的是位置,质量不变,故C正确;
D,1 kg的棉花和1 kg的铁块的质量都是1kg,所以质量相等,故D错误。
解:A、使用天平时,应将天平放在水平桌面上,故A正确,不合题意。
B、在调节横梁平衡时,首先要将游码移到标尺左端的零刻线处.故B正确,不合题意。
C、称量物体时,要将物体放在左盘里,用镊子在右盘里加减砝码,移动游码.故C错误,符合题意。
D、横梁平衡的标志有两个:指针指在分度盘的中线处;或者指针偏离分度盘中线的幅度相等.故D正确,不合题意。
故选C。
质量是物体的一种属性,它不随物体的形状、位置、温度和状态的改变而改变。
ABD三个选项,将它熔化成铁水是状态变了;把它轧成薄铁片是形状变了;从地球运到月球是位置变了;但铁块所含铁的多少没有改变,所以其质量不会改变。
C、切掉一个角,铁块所含铁物质减少了,所以质量变了。
故选C.
6.其正确的次序是:
a.调节天平的衡梁平衡
c.把空玻璃杯放在天平的左盘上,往右盘加砝码以及移动游码,使天平横梁平衡
b.往右盘加入100g的砝码
d.在空玻璃杯中慢慢注入水使横梁平衡,这时玻璃杯中的水这是所需称量的100g的水
故正确的顺序是:a→c→b→d
故选C.
7.正常情况下砝码上标的质量是砝码的实际质量,例如某砝码上标有50g的字样,这个砝码的质量就是50g.如果这个砝码磨损了,其实际质量就会小于50g,用此磨损的砝码去称物体的质量,当天平平衡时,物体的质量等于砝码的质量小于50g,而你仍按标准值读数,读出来是50g,所以测量结果就比实际值偏大.
故选A.
8.分析:从天平的正确使用和注意事项进行考虑.
①天平测量物体质量时,天平放在水平台上,游码移动标尺左端的零刻度,调节天平螺母使天平的横梁平衡;物体放在天平的左盘,砝码放在天平的右盘.
②要注意一些注意事项,不要用手直接拿砝码;不要把潮湿的物体或化学药品直接放在天平上称量等.
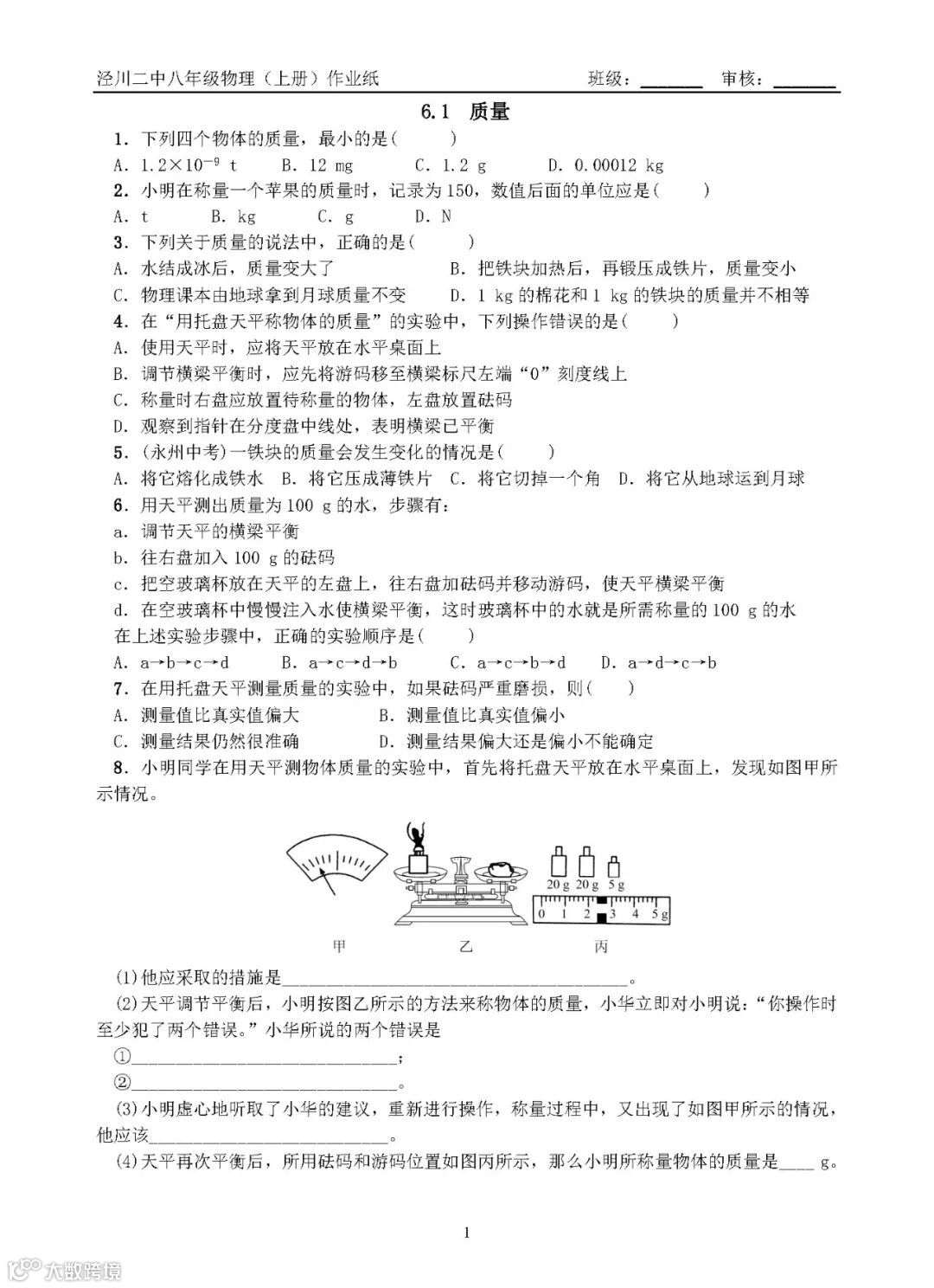
解析:(1)图中指针偏向分度盘的左侧,天平的左端下沉,右端上翘,他应先将游码拔到零刻度线处,再将平衡螺母向右端调节。
(2)①砝码和物体的位置放反了;
②用手直接拿砝码会腐蚀砝码,影响砝码的质量,影响测量结果.
(3)在称量过程中指针偏向侧,说明物体质量大于所放砝码质量,此时应该向右盘加小砝码或拔动游码。一定注意,在称量过程中不能调节平衡螺母,因为在称量前,天平已调节平衡。
(4)物体的质量等于砝码与游码的读数之和,故m=20g+20g+5g+2.4g=47.4g。
点评:(1)天平的横梁不能平衡,有两种情况:
在调节天平横梁平衡过程中,通过移动平衡螺母使天平的横梁平衡.
在称量物体质量的过程中,通过增减砝码或移动游码使天平的横梁重新平衡.
(2)对于天平测量物体的质量,要掌握天平的放置、游码的位置、天平的调节、物体和砝码的放置、读数等注意事项。
无奋斗不青春
在青春活力的中学期间
为梦想日以继夜奋斗
生命不止 奋斗不息
↓↓↓


