哈喽~哈喽~DF社区的伙伴们大家好!今天我来教大家制作一个由麻省理工学院媒体实验室设计的一个超有趣项目,它的名字叫做Drawdio!!!光听名字就知道它非常有趣了对不对?
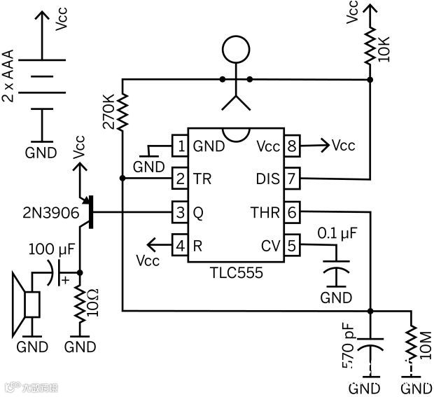
Drawdio是一个简单的电子声音合成器,起初项目的原型是DIY成一支铅笔!工作原理是根据Drawdio电路输出两点之间的回路电阻变化而输出不同的音乐频率。如上图所示,缠在铅笔柄上的铜丝是一点,铅笔笔芯为另一个点。当你手中拿着Drawdio,你的身体成为电阻回路的一部分,你可以做各种有趣的事情,比如自己在纸上画一把钢琴,然后点击不同长度的线条播放不同的音调!电路核心控制IC是基于经典的TLC555振荡器定时器芯片,整个电路可以在石墨、水、人体、水果、粘土、金属物品、花草树木等等不同电阻导体上发出不同的音调。当然,用它来接吻也是很不错的,如果你想的话啦!
由于我手上并没有TLC555 IC元件,所以我用NE555替代了TLC555,用9v南孚电池为其提供电源,2N3906三极管将NE555控制器3号引脚输出的脉冲信号进行放大带动扬声器发声,整个电路工作起来还是非常令人满意的。:)
一、材料准备清单
9v电池x1
9v电池卡扣x1
ne555x1
10欧电阻x1
10K电阻x1
10M电阻x1
0.1uF电容x1
570pF电容x1
100uF电解电容x1、
扬声器x1
2N3906三极管x1
洞洞板x1
鳄鱼夹x2
部分导线
二、制作过程
1.按照以下电路连接图,将各元件按电路图用万能洞洞板将其焊接完成,整个电路完成后非常紧凑。
2.如果没有找的合适的电阻和电容,可以像我一样将10个1M的电阻串联焊接成10M的,又或者几个瓷片电容并联成570pF,毕竟办法总比问题多是吧,很多元件都可以往废旧电路板上找到。
总 结
如果你对这个电路还有更多想法和创意,可以修改优化改进它,就像“MakerMagazine”和“Adafruit”这样的网站已经做出了自己的Drawdio版本,最后希望我的分享可以给你带来乐趣和快乐!一起造起来~~
*欢迎转发朋友圈。如需转载,请注明出处和原作者。
项目干货戳这里
吃币机器人 | 骨骼追踪抛物预判垃圾桶 | 弹球机
家庭萌宠Pando | DIY迷你装载机 | 物联网项目精选
自制酸奶机 | wifi 气象站 | 极简感应灯 | lululu时钟鹿

点击“阅读原文”,了解更多创客项目!

