
正文共:2020字11图
预计阅读时间:6分钟
(为方便阅读,已标注重点)
ESP32简介
ESP-WROOM-32(ESP32)是乐鑫最新发布的新一代 WiFi & 蓝牙 双模双核无线通信芯片。芯片集成蓝牙4.2和WiFi HT40技术为一身,拥有高性能Tensilica LX6 双核处理器,支持超低功耗待机,是移动设备、可穿戴电子产品和物联网应用的最佳拍档。
相比于上一代的ESP8266,除了突破性地集成了低功耗蓝牙4.2 (BLE 4.2) 技术外,ESP32在性能和功能上也有了显著的提升,搭载了双核 32-bit MCU,一核处理高速连接、一核独立应用开发。双核主频高达 240 MHz,计算能力高达 650 DMIPS。并且芯片拥有更多的管脚资源。
ESP32芯片集成了丰富的硬件外设,包括电容式触摸传感器、霍尔传感器、低噪声传感放大器,SD卡接口、以太网接口、高速SDIO/SPI、UART、I2S 和I2C 等。
这次给大家分享一个我们国外社区的一位工程师把eByte的大功率E32 1瓦LoRa模块与ESP32连接到一起的教程,同样的方法也适用于Arduino 或ESP8266。
硬件组件
ESP32 Thing x1
Espressif ESP32S x1
DFRobot FireBeetle ESP32物联网微控制器(支持Wi-Fi和蓝牙)x1
天线433MHz LCSC x1
E32 100mW模块LCSC x1
E32 1W模块LCSC x1
应用背景
大家好!欢迎来到CETech。
本项目将把eByte的E32 LoRa模块(这是一种1瓦大功率变送器模块)连接到使用Arduino IDE的ESP32。
上一篇教程介绍了E32的工作原理,这次我们设计了一个PCB用于把ESP32连接到E32。
最后,我们会使用另一个LoRa分接模块建立起连接,从而对我们的电路板进行测试。
现在就开始吧。
零件
eByte的LoRa模块可以从以下LCSC链接购买:
E321模块LCSC:
https://lcsc.com/product-detail/Wireless-Modules_E32-TTL-1W_C97351.html
E32 100mW模块LCSC:
https://lcsc.com/product-detail/Wireless-Modules_E32-TTL-100_C97350.html
433MHz天线LCSC:
https://lcsc.com/product-detail/RF-Antenna_TX433-XPA100_C182814.html
DFRobot FireBeetle ESP32物联网微控制器(支持Wi-Fi和蓝牙)
上一篇教程[可选]
我上周制作了一个相同模块的入门教程视频,建议您在开始本教程前先了解一下。
接线和电路
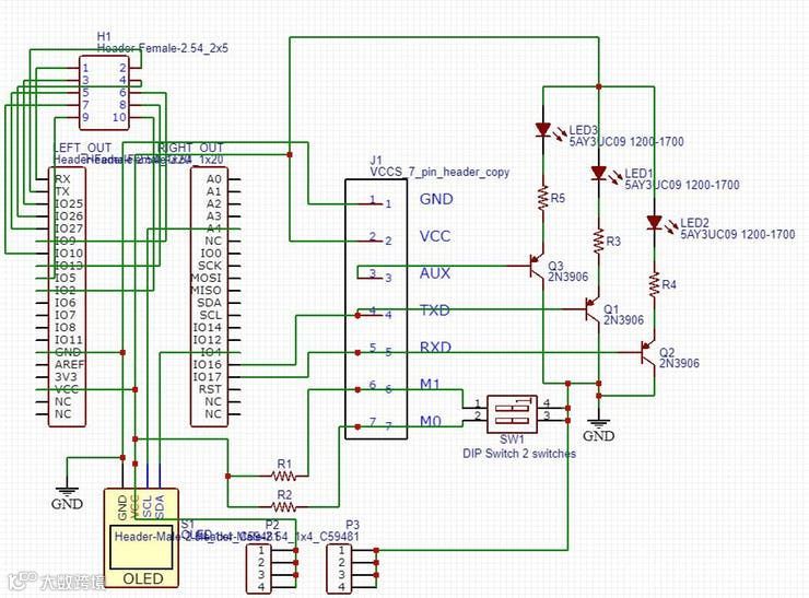
所有连接都已在PCB上完成。
ESP32、OLED和E32分接板之间的连接只需要使用几根导线简单连接即可。
E32分接板的内部连接略显复杂,因此我额外附上了一份电路图。

最重要的连接就是M1和M0引脚,必须把它们接到GND或VCC(不能空着不接),模块才能工作。后面我们会介绍如何使用M1和M0选择不同的工作模式。
最后,我还在Rx和Tx引脚上添加了几个LED灯,这样当有UART数据传输时,这些LED灯就会点亮。
工作模式
改变M1和M0引脚上的电压,就可以选择不同的工作模式。
上表列出了不同的工作模式。
我们最关心的是模式0和模式3。在LoRa模块正常运行时,我会让模块处于模式0,而在配置时,则会让其处于模式3。
对于本项目来说,我们把两个引脚都设为0(也就是模式0)。
我们的PCB板
我使用上述电路图设计制作了一个PCB板。
PCB上有对应ESP32、E32和OLED显示模块的接头。
除此之外,还有一些基本的元件。
我在PCB上还把ESP32上额外的GPIO引脚分接了出去,以便于项目的扩展。
我把这些元件都焊到了PCB上,接下来我们会对ESP32进行编程。
编程
下载GitHub库:
https://github.com/akarsh98/ESP32-with-E32-LoRa-module将下载的库解压。
在Arduino IDE中打开原始草图。
在菜单Tools > Board下选择您使用的电路板(我使用的是Firebeetle ESP32)。
在菜单Tools > Port下选择正确的通信端口。
点击上传按钮。
当提示上传完成时,您会看到OLED显示器开始工作。
最终测试
使用micro USB为ESP32 PCB供电。
在LoRa链路的另一端,我使用了上篇教程中的分接模块 - 使用一个FTDI模块连接到电脑上,并将模块开关M0和M1都设为0。
通过UART向连到电脑的模块发送数据,然后OLED就会显示通过LoRa接收到的数据,之后ESP32会发送回一条确认消息(在serial monitor上可以看到这条消息)。演示过程可参见我的视频。
原理图
代码
Gerber文件和RF软件的GitHub代码
akarsh98
[https://github.com/akarsh98]
ESP32-with-E32-LoRa-module [https://github.com/akarsh98/ESP32-with-E32-LoRa-module]
作者:Akarsh Agarwal
更多关于ESP32\ESP8266的教程,请戳阅读原文
往期回顾
拾色手电:颜色万千,只取一种
快看!这才是真正的创造力!
一起学习!
👇

