
之前社区发过一个二进制显示的手表项目,颜值非常高。
还发过一个超大的卡西欧手表的项目,大家反响都还不错。
今天再给大家带来一个与前两者相比,更加“原生态”一点的项目——面包板腕表!
材料清单:
-
QDSP-6064 LED显示屏 -
ATtiny84A -
面包板 -
电阻 -
表带
概述
时钟元件插在一块面包板上,面包板通常用于电子电路的原型设计,现在我们可以在手腕上随时拥有一个电子原型平台了。
面包板下面有一个可充电的PSU,提供3.1V电压。PSU通过侧面的USB-Micro接口充电。
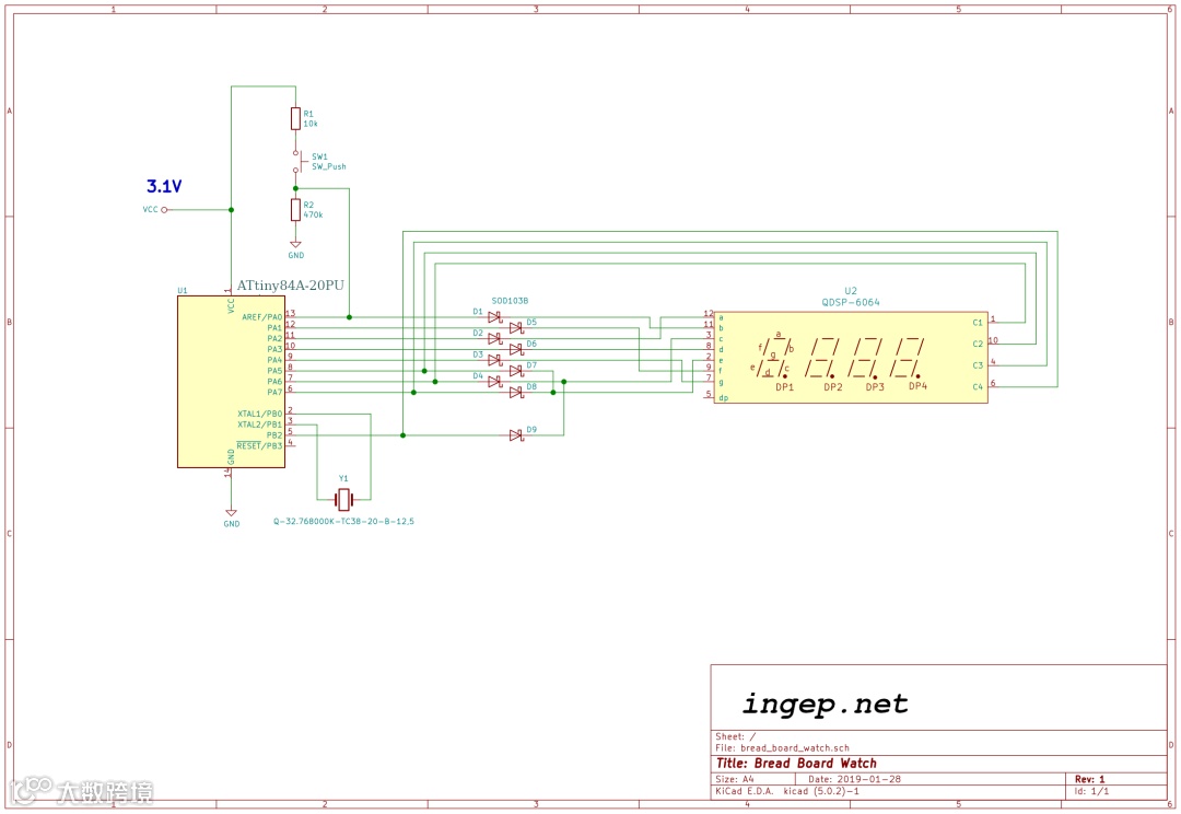
本项目选用的MCU是14针的ATtiny84A。该MCU采用32768Hz晶振,同时用于CPU时钟和RTC定时器(使用timer0)。当只有RTC在运行时,它的耗电量约为10uA,而在LED显示激活时,它的耗电量约为24mA。
ATtiny84A的低I/O数意味着段驱动引脚也用于每个数字的阴极引脚。这是通过让二极管与单片机输出端串联,使其中两个段的OR-ing电路来实现的。shcottky二极管还可以将电压降到适合LED段的电压。
ATtiny84A的FW可以在github上找到。
仓库地址:https://github.com/ingepnet/breadboardwatch
电路连接图
这款面包板腕表的PSU是意法半导体的STNS01。该IC集成了锂电池充电器和3.1V LDO。
锂电池连接到J5和J6焊盘。到面包板的3.1V连接到J3和J4焊盘。

底部外壳是为尺寸为37x23x3.5mm的Li-Po电池做的。大家可以根据自己的锂电池尺寸适当调整。

原项目链接:https://ingep.net/breadboardwatch/
译文链接:https://mc.dfrobot.com.cn/thread-308098-1-1.html
硬件军火库
点击了解详情👆
大家有什么想法,或是对文章的指正,都欢迎在下方留言!
无法访问GitHub的,公众号后台回复“面包板腕表”可以获得GitHub仓库代码打包文件。
往期回顾
▼ DIY一款既实用又时尚的二进制手表
点击阅读👆
▼ 复刻卡西欧F-91W!不过,我比较大。
点击阅读👆



