来源:QbitAI
还记得Pebble和索尼的墨水屏手表吗?

图源:Wikipedia/SONY
现在,开源的墨水屏智能手表Watchy来了!
先来一睹为快,“PCB裸奔”风、“钢铁直男”风,以及注塑风……

左图为改装版:Calculateur(图源:jochen)
对这些都无感?
没关系,开发者开源了用于3D打印的模型文件,用户可以定制自己想要的手表外观。

就像之前举办的设计比赛中这些作品:

此外,还有各种风格的表盘可供选择:

同样支持修改和自己创作,官网中给出了相当详细的教程:

不少技术宅网友已经忍不住下手了,其中不乏硬核玩家。

不得不说,颜值这块儿拿捏的死死的~
硬件准备
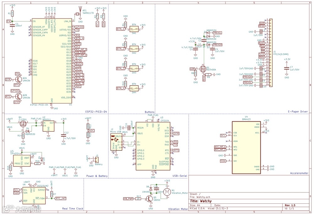
那么,这块表的内部构造是怎样的呢?

首先,开发者选择了超低功耗的GDEH0154D67作为屏幕,这是一块分辨率200x200的1.54英寸墨水屏,采用SPI接口,售价不到40元。

各个硬件在图中一目了然:

其中,微控制器选择的是乐鑫ESP32-PICO-D4模块(下图红色部分),ESP32芯片集成了2.4G无线和蓝牙功能。
主要的硬件和功能还包括:
• Silabs出品的USB转UART模块CP2104(下图U3),便于随时随地进行编程;
• 超小型、三轴、低重力加速度传感器BMA423(下图U4),用于运动追踪和手势检测;
• 售价20元左右的实时时钟DS3231(下图U6),支持日历和闹钟功能;
• 用于振动的迷你电机1020;
• 4个触觉按钮K2-1114SA-A4SW-06。
• 200mAh的3.7V锂电池402030和天线SWRA117D。
想从零开始的朋友,可以通过官网的图表清单,查看详细的物料。

此外,开发者还给出了原理图:

软件部分
搞定硬件部分,就要解决软件方案了。
开发者已经把所用框架封装进Watchy.h ,制作者从GitHub中即可获取。
其中还提供了一个简单的C++ Arduino API,能够在方向感应和计步方面,简化BMA423传感器读数。
图形显示部分采用的是GxEPD2,这是一个用于SPI墨水屏的Arduino显示库,依赖于绘制图像和文本的Adafruit GFX库。
计时部分则采用了支持DS3231实时时钟的DS3232RTC,同样来自Arduino。
当然,考虑到了部分手残党,这块表也有标准版售价,59美元,折合人民币不到380元,组装后你就可以得到一块可佩戴的PCB手表(加钢化膜)了。

如果想要阳极氧化铝外壳,则需要另付315元。

月石一 发自 凹非寺
量子位 报道 | 公众号 QbitAI
参考链接:
[1]https://watchy.sqfmi.com/docs/getting-started
[2]https://github.com/sqfmi/Watchy
[3]https://git.sr.ht/~jochen/Calculateur
[4]https://www.crowdsupply.com/sqfmi/watchy
[5]https://www.sony.com/en/brand/stories/en/our/products_services/feswatchu/
[6]https://en.wikipedia.org/wiki/Pebble_(watch)
硬件军火库
点击了解👆
大家有什么想法,或是对文章的指正,都欢迎在下方留言!
手表系列回顾
▼ IO Watch: Arduino UNO 制造的可编程手表
▼ DIY一款既实用又时尚的二进制手表
点击阅读👆
▼ 复刻卡西欧F-91W!不过,我比较大。
点击阅读👆
▼ “新年又给自己做了一块新手表!”
▼ 电子墨水屏手表——一个至今还没有完工的项目
▼ 致敬稚晖君?自制一款太空人主题的透明手表!







