
在过去的几个月里,我一直在研究怎么做一个节能且小尺寸的气象站。我希望它可以放在窗框上,在白天可以通过太阳光充电。
▼ 显示屏效果展示
▼ 气象站效果展示
以下是关于这个项目所需组件的详细信息:
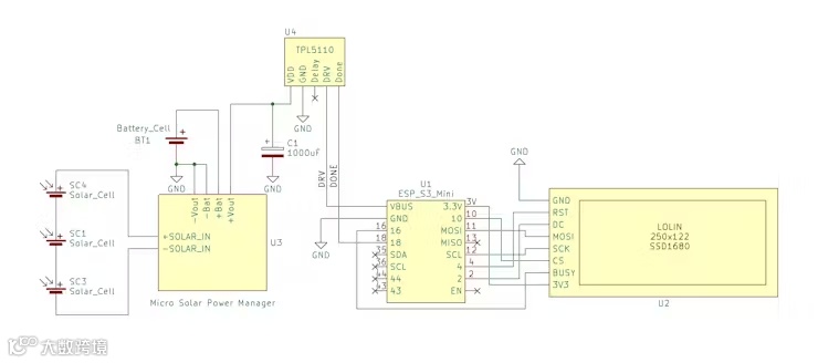
上面的概念图提供了模块互连的概览。
太阳能电池为能量收集模块提供能量,该模块将负责在太阳能电池板产生能量时为LiPo电池充电。这种能量收集配置的特点之一是即使在太阳能电池板侧的输入非常低(低至0.5V)时也能工作,这使它非常适合室内能量收集。
尽管ESP32 S3具有良好的深度睡眠特性,但在此状态下仍然需要微安培的电流。由于我们使用的是电子墨水屏显示器,一旦更新完成,我们就不需要再向其提供能量了,直到需要下一次更新。考虑到需要将电流消耗保持在最低限度以防止电池耗尽,仅仅依靠ESP32的睡眠是不够的,这就轮到TPL5110发挥作用了。
TPL5110模块可以实现“干净”切断电源,将待机消耗降低到纳安培的数量级。TPL5110可以编程为定期唤醒,一旦工作完成,ESP将向其发出“完成”信号,TPL5110将返回睡眠状态并切断电流。
为了在启用ESP32时将电流保持在尽可能低的水平,需要对ESP32 S3 Mini模块进行一些更改。更改包括移除具有“高”静态电流的RGB LED,并将集成电压调节器更改为更适合我们想要实现的目的的电压调节器。这些步骤将在后面描述。
关于如何构建自己的气象站的更多详细信息还可以参考:
http://rsflightronics.com/solar-e-ink-weather-station
材料
-
1x ESP32 S3 Mini -
1x 三色电子纸2.13(SSD1680)扩展板 -
3x 单晶太阳能电池147MW 4.15V – SM111K06L -
1x SPV1050微型太阳能电源管理器 -
1 x TPL5110模块 -
1 x 3.7V 500mAh LiPo电池403040 -
1 x TPS73733DCQR低压降调节器 -
1 x 1000uF 10V电解电容 -
3D 打印材料 -
2 x M2 * 4平头自攻螺丝 -
4 x M2 * 20平头自攻螺丝
步骤1:适配ESP32 S3 Mini模块
我们先移除下图中标记的两个组件:
通过移除集成的RGB LED,我们可以节省电流,并通过升级电压调节器(下一步)扩展了电池范围,使用了具有更低LDO的更好调节器。
移除两个组件后,我们的板子应该看起来像下图:
步骤2:电压调节器
我们下一步来焊接新的电压调节器。
这边使用的是TPS73733DCQR低压降调节器。为了将其集成到我们的模块中,需要进行一些小改动。在这里,我分享了对我有用的方法,但我相信可能还有更多(更优雅的)选择😉。
以下引脚适用于TPS73733DCQR:
需要提到的一个重要点是,最后,我用更粗的电线替换了VBUS和+3V3。
步骤3:连接模块
我们可以继续按照以下原理图连接模块:
对于布线,已经打印出来的底盘非常有帮助,因为可以在所有模块就位时更好地估计电线长度。
ESP32在这里是一个耗电量大的组件,尤其是在尝试建立WiFi连接时。当我把所有东西都装好后,遇到了TPL5110无法保持MOSFET开启的问题。在尝试了几个修复方法后,我最终在电池连接器上直接添加了一个1000uF电容器(见原理图)。我尝试了较小的值,但1000uF是唯一提供稳定可靠性能的。
步骤4:下一步工作
一个专用的PCB,具有更优化的功耗和几个附加功能,几乎就已经准备好了。
3D打印文件可以在Thingiverse上下载:https://www.thingiverse.com/thing:6396535
步骤5:固件
声明我不对这个项目上运行的软件负任何责任,原始源代码由David Bird编写,代码可以在他的GitHub存储库中找到。
GitHub:https://github.com/G6EJD/ESP32-e-Paper-Weather-Display/tree/master
该项目的代码适配版本可以在以下仓库中找到:Solar_E_Ink_Weather_Station:https://github.com/rsappia/Solar_E-Ink_Weather_Station
确保owm_credentials.h已正确配置,好可以从www.openweathermap.org获取天气信息。
本项目的GitHub链接:https://github.com/rsappia/Solar_E-Ink_Weather_Station#readme
原文地址:https://www.instructables.com/Solar-E-Ink-Weather-Station/
项目作者:rsappiawf
译文首发于:DF创客社区
转载请注明来源信息
硬件军火库
点击了解详情👆

DFRobot官方品牌店 https://dfrobot.taobao.com/
DFRobot官方旗舰店 https://dfrobot.jd.com/
大家有什么想说的,欢迎在下方留言!
往期项目回顾
点击阅读👆

