【点击上方「蓝字」关注DF创客社区,一起成为技术颜控】

得益于专业无线电芯片的生产,如今我们可以通过非常简单的方式制作高质量的多频段收音机。

硬件&工具
Si4825无线电芯片 x1
1x3开关 x1
-
铁氧体磁芯线圈 x1 -
微安表 x1 -
电位器2x100k x1 -
电位器10k x1 -
PAM8403音频放大器板 x1 -
扬声器:0.25W,8欧姆 x1 -
电阻和电容若干 -
32.768kHz 晶体 x1 -
烙铁 -
无铅焊锡丝
-
制作过程

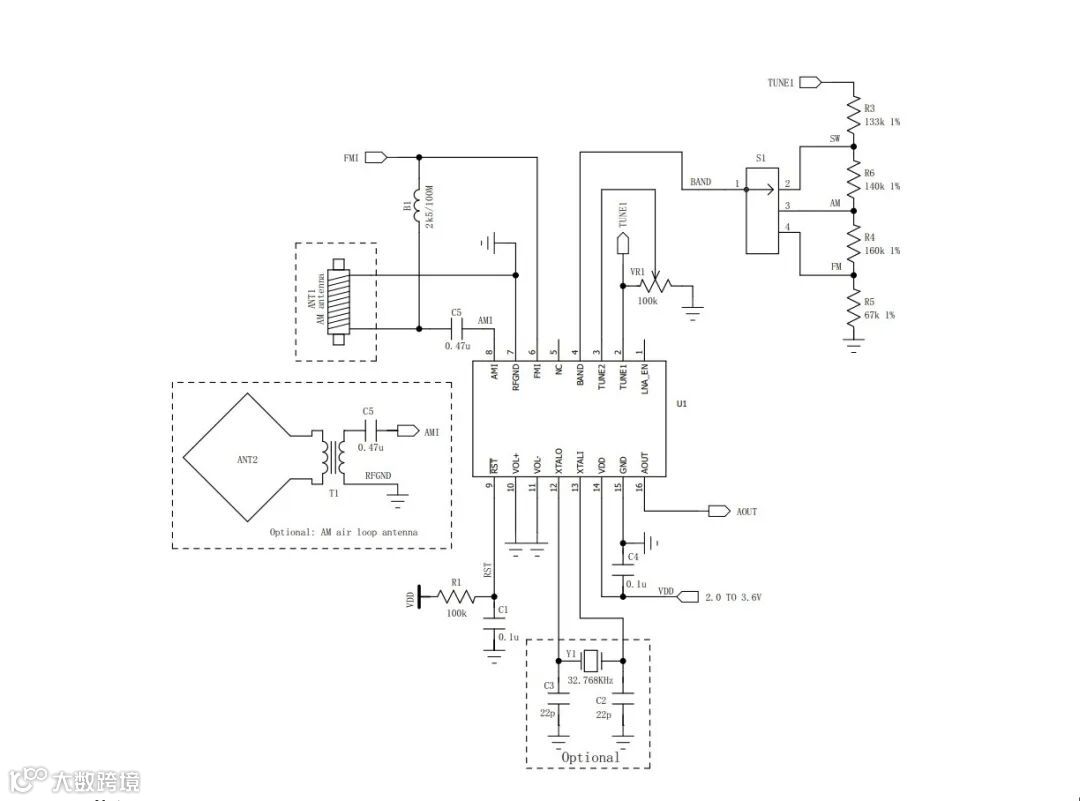
接收器的核心是Si4825 A10 IC。它不仅价格便宜,而且表现出色,完全覆盖了MW(中波),SW (短波)和 FM (调频)三个段频。
接收器的背面有用于 AM 和 FM 天线的 BNC 连接器,一个频率为32.768kHz的晶体直接安装在芯片上。

频带选择由一个实际形成分压器的开关完成,给定的电阻覆盖了以下频率范围:
-
AM:510~1710 KHz -
SW:5.9~18 MHz -
FM:87~108 MHz

频率选择使用两个电位器,通过改变Tune1和Tune2引脚之间的电压来实现。

100K立体声电位器的另一个通道通过串联的10K微调电位器连接到微安表,作为模拟无线电刻度。当调谐电位器处于最右侧位置时,我们调整微调电位器,使箭头完全偏转。

Si4825的音频输出端连接到一个小型音频放大器(与合适的扬声器相连)的输入端。
在仪器的两侧放置白色的发光二极管,以提高刻度的可读性。
值得一提的是,Si4825芯片最大应使用3.3V供电。为此,我们使用三个串联的硅二极管进行降压。

实际使用
使用时,首先需要连接合适的天线,然后打开电源后,刻度立即显示给定位置,这取决于扫描电位器的电阻。电位器旋转时,仪表指针也会相应移动。然后我们选择所需的波段,设置音量,就可以开始调台了。
原文地址:https://www.hackster.io/mircemk/diy-si4825-a10-multiband-radio-mw-sw-fm-29939e
项目作者:Mirko Pavleski
译文首发于:DF创客社区
转载请注明来源信息
硬件军火库

长按扫码了解详情👆

DFRobot官方品牌店 https://dfrobot.taobao.com/
DFRobot官方旗舰店 https://dfrobot.jd.com/
大家有什么想说的,欢迎在下方留言!
往期项目回顾
“种菜吧!少年”——智能自主室内温室模拟器
键盘就是电脑,树莓派500来了!
树莓派CM5 评测:相同的外观,更强的性能
树莓派 Pico 2 W 评测:RP2350 无线版来袭!
可以单腿连续跳跃的机器人——Salto
完全开源!自制基于ESP32的“马里奥赛车”!
点击阅读👆

