
编者注:现在国产手机升级换代是越来越快,刚入手新机没几个月,Pro+、s、s Pro、S+、Turbo 版又来了,名字长得像肯德基新品。今天我们这个项目的作者用29块钱的诺基亚1110旧壳,塞进一个ESP32模块,直接把20年前的“砖头”升级成带Wi-Fi、彩屏、能跑NES游戏的掌机。同样花钱,买新机是“科技以换代为本”,买老壳改装是“科技以继承为本”,前者用着用着就旧了,后者越玩越新。
该项目是使用ESP32模块复刻的Nokia1110,可运行NES游戏模拟器和LVGL,主要功能包括彩屏显示,ADC按键,Type-C充电,USB转串口,DAC音乐播放,SD卡读写,WS2812指示灯。
再加个gsm模块是不是真的就可以打电话了 = =


▼ 完整视频演示
正文
小时候一直都非常好奇手机是怎样工作的,幻想有一天自己也能做一台独一无二的手机。现在手机的功能越来越多,系统也越来越复杂,单凭一个人的力量做一台完整功能的手机确实很难。但是运用简单的电子知识,设计一款电路板,并且把它塞到之前的功能手机外壳里,也将会是一个非常有趣的制作。
为了寻找更多灵感,笔者斥资购买了一台原版Nokia 1110手机,号称全球销量最高的手机(超过2.5亿台),然后将其拆开,研究了其内部结构,如下图所示:
电路板应该是原厂生产的,外壳肯定是翻新的,只是电路板上那两个苹果的印记让我感到很迷惑 ……
原版的手机里面只有一块电路板,仿制起来也很简单,直接用铅笔在纸上把PCB的轮廓画出来:
根据原版手机PCB的尺寸,重新设计了里面的电路,主控芯片采用ESP32,实现的彩屏显示,按键驱动,声音播放,SD读取,锂电池充电等功能。可运行NES游戏模拟器,也可通过WiFi、蓝牙进行通信,完成之后的设备照片如下图。
PCB设计
为了适配手机壳的结构,PCB分成了两块,一块实现设备的主要功能,另一块实现尾插并垫高屏幕,打样好的PCB如下图所示。
主板采用的是4层板,1.2MM厚度,屏幕垫板采用的是双层板,1.6MM厚度。
复刻的手机与原版手机对比如下图:
元器件选择
核心元器件如下所示:
-
ESP32-WROOM-32 -
LCD 1.69寸 ST7789V 240*280 -
电池座子 BC-2-351 -
BL-5C 电池 -
锅仔片按键 4MM -
8Ω 0.5W 扬声器 20MM -
TF 卡座 翻盖式 -
WS2812灯珠 5050 -
USB转串口芯片:CH340N -
锂电池充电芯片:TP4055 -
3.3V稳压芯片:RT9013-33G -
长按开关机芯片:EC190708
其他电容电阻二极管三极管可自己查看BOM!
关键电路介绍
长按开关机电路
该部分电路采用的集成芯片EC190708和带有使能引脚的LDO芯片RT9013-33G。EC190708芯片的Key引脚连接按关机按钮,关机常态下将Key引脚接地3S,OUT将输出高电平,使能LDO,使整个设备通电。开机状态下降KEY引脚接地3S,OUT引脚将输出低电平,关闭LDO,整个设备断电。EC190708的工作电流约6uA,关机状态下也会有一定的电能损耗,对于1000mAh的锂电池来说,该损耗可以忽略不计。
DAC音频输出电路
该部分采用的是常用的功放芯片LM4890,按照芯片手册推荐的电路使用即可。目前R24连接的是一个订制电阻,可将其换成可调电阻来实现音量调节的目的。
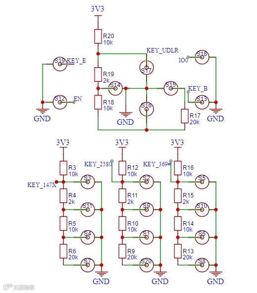
ADC按键
手机上以共有20个按键,使用个独立的按键IO引脚显然是不够用的,所里这里采用了ADC按键,一共使用了四路ADC,每路ADC上挂接四个按键。上下左右、147*、2580,、369# 各使用一路ADC,原理图如下图所示:
在电阻选择上使用了10K,2K,10K,20K的序列,同一路按键按下的电压分别是 0V,1/6 VCC,6/11 VCC,16/21 VCC。
软件设计
该设备相当于是一个开发板,可以使用Arduino,MicroPython等写程序,当然也能用芯片原厂的ESP-IDF进行开发,目前移植了LVGL和NES游戏模拟器(参考M5Stack),NES游戏模拟器固件及游戏烧录方式如下图,固件和游戏可以从附件中下载,目前的固件中已将包含了6个游戏。
软件代码完全开源:https://github.com/ospanic/Nokia1110_ESP32
如果您不会编译该软件,也可以按照下图方式直接使用我编译好的固件(文末附件中下载):
设备内部一共可以存放6个游戏,每个游戏在Flash中的位置及大小如下表所示:
用户也可以自己将别的Nes游戏烧录到上述位置进行替换,游戏操作过程中按键功能如下图所示:
相关材料
设备主板:
尾插及屏幕垫板:
板框尺寸:
PCB:
原文链接:https://oshwhub.com/dr.zhang/Nokia1110-ESP32
项目作者:Dr.Zhang
转载请注明来源信息
硬件军火库
点击了解详情👆

DFRobot官方品牌店 https://dfrobot.taobao.com/
DFRobot官方旗舰店 https://dfrobot.jd.com/
大家有什么想说的,欢迎在下方留言!
项目中涉及的文件,可以点击“阅读原文”,或者在公众号后台回复“复刻诺基亚”下载!
往期项目回顾
点击阅读👆

