
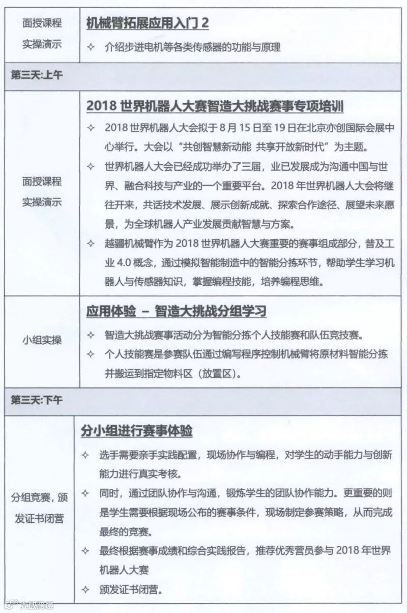
为贯彻落实国务院《新一代人工智能发展规划》,发现和促进具有学科特长与创新潜质的优秀学生,抢抓人工智能发展的重大战略机遇,构筑山东大学人工智能发展的先发优势,由山东大学团委、山东大学工程训练中心主办,山东大学机械工程学院及越疆科技承办的“山东大学机械臂开发设计夏令营”,现面向全国全日制普通高一、高二在校学生公开招募学员,开展为期四天的夏令营。
详细内容请阅读红头文件







长按图片→识别二维码→关注越疆科技。

越疆教育
为贯彻落实国务院《新一代人工智能发展规划》,发现和促进具有学科特长与创新潜质的优秀学生,抢抓人工智能发展的重大战略机遇,构筑山东大学人工智能发展的先发优势,由山东大学团委、山东大学工程训练中心主办,山东大学机械工程学院及越疆科技承办的“山东大学机械臂开发设计夏令营”,现面向全国全日制普通高一、高二在校学生公开招募学员,开展为期四天的夏令营。
详细内容请阅读红头文件







长按图片→识别二维码→关注越疆科技。
