

男性经常按摩下面的这些穴位是有助增强性功能的,专家这样介绍到,如经常刺激商阳穴,是可以延缓性衰老的,在闲暇时间经常用手按压食指尖端桡侧指甲旁的地方就很有效果的。
1、刺激商阳穴

商阳穴位于食指尖端桡侧指甲旁。传统医学认为,刺激该穴具有明显的强精壮阳之效,可延缓性衰老。可在上下班乘公共汽车或电车时,用食指钩住车内的扶手或吊环;或在闲暇时两手食指相钩反复牵拉;或利用伞柄等按摩食指。
2、刺激关元穴

关元穴位于脐下3寸处,属于沿头面正中贯穿胸腹的任脉。所谓“任脉”,是指不论男女都与其生殖系统有密切关系的一支经脉,任脉上有不少具有强精壮阳效果的穴位。可用指压法按摩刺激关元穴,或是交替用左右手绕脐旋转按摩腹部,刺激任脉上的有关穴位。
3、刺激三阴交穴

三阴交,顾名思义,是肝经、脾经、肾经三条阴经交会之处。三阴交穴本身属于脾经,位于胫骨内侧、脚内踝上约250px处。针灸该穴主治遗精、阴茎痛、小便不利、睾丸缩腹等,是治疗男子性功能障碍最常用的穴位之一。因此,经常用手指按摩此穴可增强男子性功能。
4、刺激涌泉穴

涌泉穴位于足掌心,属于足少阴肾经。每晚临睡前用热水洗脚,以及用手指按压该穴,或放一条小圆木棍,赤脚踏上反复滚动等,都可刺激该穴,有助于性功能。
5、刺激筑宾穴

筑宾穴位于三阴交穴后上方约2寸、小腿肚内侧,属足少阴肾经,按摩刺激该穴可提高性欲。
附:
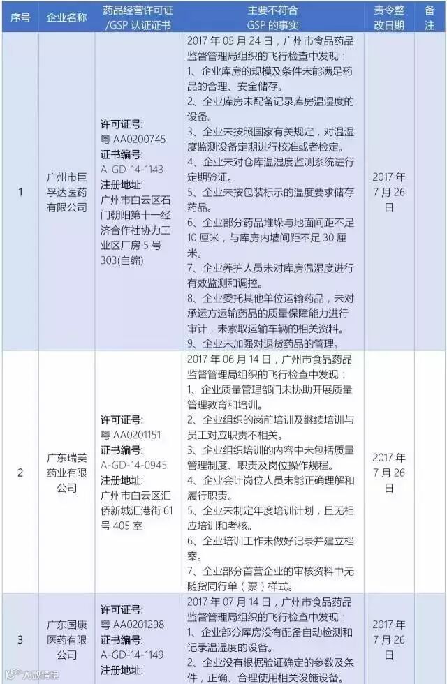
日前,广州市食药监局发布2017年第7号药品GSP限期整改通告,共计13家药商被要求限期整改——至此,2017年,共计90家药商先后进入整改名单。
根据广州市食药监局通知,此次广州市巨孚达医药有限公司等13家药品经营企业不符合《药品经营质量管理规范》规定,市局依据《药品医疗器械飞行检查办法》(国家食品药品监督管理总局令第14号)、《药品经营质量管理规范认证管理办法》等规定,依法责令其限期整改,现予以公布。企业应在责令整改通知下发之日起1个月内完成整改,并报送整改报告、申请复检。







