
4月23日-24日,由越疆机器人举办的2022年“1+X”机器视觉系统应用职业技能等级考评员培训班(第一期)顺利开班。因严格落实疫情防控要求,本次培训班采用线上集中授课,讨论与答疑相结合的形式进行,来自日照市机电工程学校、哈尔滨科学技术职业学院、天津市经济贸易学校等19所中高职院校共计52名教师参与本次培训。
杭州科技职业技术学院物联网技术学院院长金文兵出席开班仪式并对机器视觉的行业应用与案例进行了专题报告,详细解析了机器视觉对生产自动化与智能化升级的重要支撑作用以及应用领域不断拓宽的发展趋势。
本次培训严格遵循证书考评的内容与要求展开,极具系统性与针对性。越疆机器人教育事业部副总经理唐海峰博士就1+X机器视觉系统应用职业技能等级标准与试点等相关事项进行了详细解读,保障日后考评工作的顺利开展。
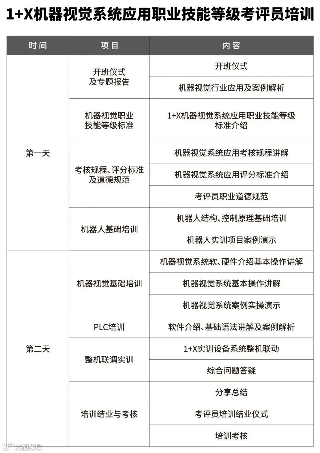
越疆机器人培训讲师对考核规程、评分标准以及考评员职业道德规范进行了全面介绍,并基于“机器人基础培训”、“机器视觉基础培训”、“PLC培训”以及“整机联调实训”等模块,融合机器人与机器视觉的结构、原理等基础知识以及机器人软硬件控制、图像识别等机器视觉关键技术,配套机器视觉系统应用方案,从机器视觉的理论、方法、技术、应用以及软硬件操作等方面对参训教师进行了系统性、全方位的培训以及考核,帮助参训教师快速掌握机器视觉的相关知识与技能,切实提升考核工作水平。
为充分保证培训质量,培训严格控制人数开展小班授课,同时提供录频视频供学员反复观看,以巩固学习效果。
未来,越疆机器人将持续推进“1+X”机器视觉系统应用职业技能证书考评员以及师资培训相关工作,加强校企合作与产教融合,打造高水平师资队伍,以新专业为突破口助力职业教育改革和转型升级,深化复合型技能技术人才培养和评价模式改革,为中国智能制造转型升级提供人才支撑。
5月报名通知
越疆机器人2022年“1+X”机器视觉系统应用职业技能等级考评员培训将持续展开,第二期培训报名通道现已开启,欢迎各位有培训需求的老师踊跃报名。

培训内容


培训安排
培训时间:5月28日-29日
培训对象:参加机器视觉系统应用职业技能等级证书试点工作、开设有机器视觉相关专业的院校教师
人数限定:40人
培训费用:980元/人(包含讲师劳务费、设备使用费、培训材料费、以及相关组织管理及证书制作费用等)
报名时间:截止于5月27日12:00
联系方式:18721995235(微信同号) 刘老师

扫描二维码报名
点击“阅读原文”下载报名通知

