消费互联网到产业互联网
从互联网的技术发展路径来看,视图化操作系统、Internet、搜索引擎等技术推动了 PC 互联网的快速发展,智能手机操作系统、移动网络、二维码等技术提供了移动互联网爆发的基础,传感器、5G 网络、RFID、AR/VR、无人驾驶等技术的突破将开启产业数字化的新征程,而云计算、大数据以及人工智能将成为未来产业数字化的核心驱动力。
从一个产业发展历程来看,信息社会的深化发展是不可逆的趋势。过去 20 年科技公司特别是以信息技术、网络科技为基础的公司在全球经济发展中的作用越来越大,这一趋势在未来10年还会继续,甚至会进一步加强。正如农业社会到工业社会的转变,数字化浪潮是一个不可逆的过程。
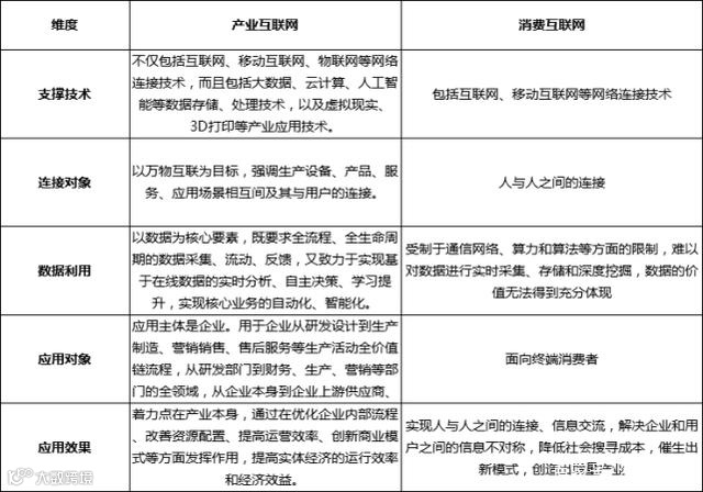
在 PC 互联网和移动互联网过程中,互联网服务主要集中在 C 端用户消费娱乐相关产业的数字化上,这一阶段姑且称之为消费互联网。而随着新一代信息技术的成熟和商业化,产业互联网这一互联网发展的新阶段正在到来。所谓产业互联网,是传统网络技术与新一代信息技术在产业部门的深度融合与应用所形成的新型技术范式与经济活动。
产业互联网通过互联网、移动互联网、物联网等信息技术建立覆盖企业生产经营各部门、各环节的广泛连接,并利用大数据、人工智能等新信息技术改善企业经营活动的精准性、敏捷性,提高运行效率和经济效益。
如果说消费互联网解决了人跟人、人跟物以及人跟信息的连接问题,那么产业互联网则解决的是生产者与使用者的连接问题、不同生产节点的连接问题,从而建立信息传导与资源流通的最优路径。
产业互联网为什么近两年开始爆发 ?
在供给端,中国具备信息技术赋能的技术和能力储备。我国数字经济规模居于世界第二位,新基建项目中,5G、大数据中心、人工智能、工业互联网四类是发展产业互联网的核心基础设施,是产业互联网发展的关键保障。以5G为例,工信部公开数据显示,截至2020年底,我国已建设超70万个5G基站,预计到2022年,全国5G基站将接近400万个,强力支撑产业互联网应用场景落地。新基建的建设,将推动产业互联网向各行业纵深发展,加快行业数字化进程,同时推动形成新的产品服务、生产体系和商业模式。
·疫情按下产业互联网加速键
2020年,疫情在对经济发展和社会生活带来挑战和困扰的同时,也按下了产业互联网发展的加速键。疫情期间,产业互联网所显示出来的社会价值和经济价值已有目共睹。B端企业对产业互联网的内在需求被激发,大量垂直产业引入数字技术,以互联网医疗、教育直播、远程办公、B2B交易平台以及在线公共服务等为典型代表的新兴数字化业态呈现出爆发态势,不仅对抗疫复工发挥了重要作用,也为经济复苏带来了曙光。
·政策利好扶持
2020年4月7日,国家发改委、中央网信办印发了《关于推进“上云用数赋智”行动,培育新经济发展实施方案》的通知,首次提出“构建多层联动的产业互联网平台”,加快完善数字基础设施建设,为企业数字化转型赋能。这是“产业互联网”首次上升到国家政策层面,同时被正式“定调”。实际上近年来,国务院、工信部、商务部等部门发布多项政策,从智能制造、工业互联网、供应链创新等角度,为产业互联网发展构建了利好政策环境。
·经济存量时代,产业互联网降本提效
经济存量时代,无论是消费、外贸、基建、GDP,中国经济都很难再有过去的两位数增长。对产业互联网来说,经济存量时代更是利好的时候。因为经济飞速增长的时候,大家都在做增量。而经济存量时代,效率为王,企业乃至政府都会想尽办法提高效率,而产业互联网的核心就是效率提升。对于产业互联网而言,无论多么高大上的商业模式,如果不围绕降本增效,根本就无法融入产业。
更多木材资讯

