搜索
首页
大数快讯
大数活动
服务超市
文章专题
出海平台
流量密码
出海蓝图
产业赛道
物流仓储
跨境支付
选品策略
实操手册
报告
跨企查
百科
导航
知识体系
工具箱
更多
找货源
跨境招聘
DeepSeek
首页
>
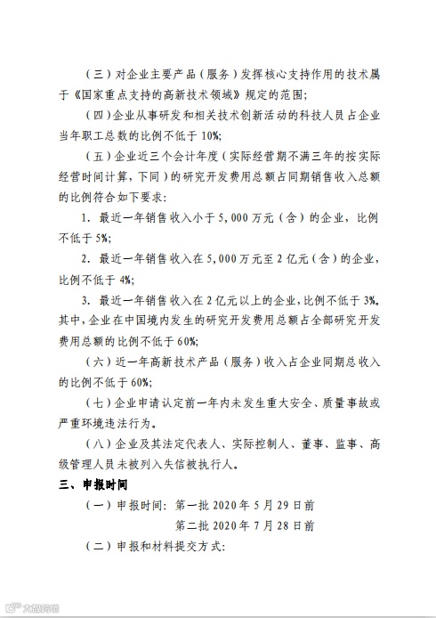
关于开展龙华区2020年高新技术型企业申报培育工作的通知
>
0
0
关于开展龙华区2020年高新技术型企业申报培育工作的通知
龙华创服
2020-05-09
2
导读:关于开展龙华区2020年高新技术型企业申报培育工作的通知
查看原文下载附件
【声明】内容源于网络
0
0
龙华创服
海口市龙华区创新创业公共服务平台
内容
128
粉丝
0
关注
在线咨询
龙华创服
海口市龙华区创新创业公共服务平台
总阅读
287
粉丝
0
内容
128
在线咨询
关注