大数跨境
0
0

海南:44项调整!从省到市县、园区!

海南:44项调整!从省到市县、园区! 龙华创服
2021-03-11
2
导读:快进来看看


近日,《海南省人民政府关于将部分省级行政管理事项调整由市、县、自治县和洋浦经济开发区实施的决定》审议通过并对外公布,自公布之日起施行。全文如下:



海南省人民政府令

第 297号


《海南省人民政府关于将部分省级行政管理事项调整由市、县、自治县和洋浦经济开发区实施的决定》已经2021年2月8日七届海南省人民政府第67次常务会议审议通过,现予公布,自公布之日起施行。

省 长  冯 飞
2021年3月6日





海南省人民政府关于将部分省级行政管理事项调整由市、县、自治县和洋浦经济开发区实施的决定

为进一步推进“放管服”改革,营造法治化、国际化、便利化营商环境,提高审批效率,加快海南自由贸易港建设,根据有关法律法规规定,省人民政府决定将44项省级行政管理事项调整由市、县、自治县和洋浦经济开发区实施(目录附后)。对调整实施的各项行政管理事项,原实施机关应当加强业务培训指导,强化事中事后监管,切实做到放管结合;其中,对委托的行政管理事项,委托机关应刻制并授权承接机关使用审批印章。承接机关应当周密组织,做好各方面的部署和安排,做到规范有序,防止出现管理真空。原实施机关应当适时对调整实施事项进行评估,对实践证明可行的,继续加强事中事后监管;经评估施行效果不好的,及时收回委托或者下放事项。
本决定自公布之日起施行。

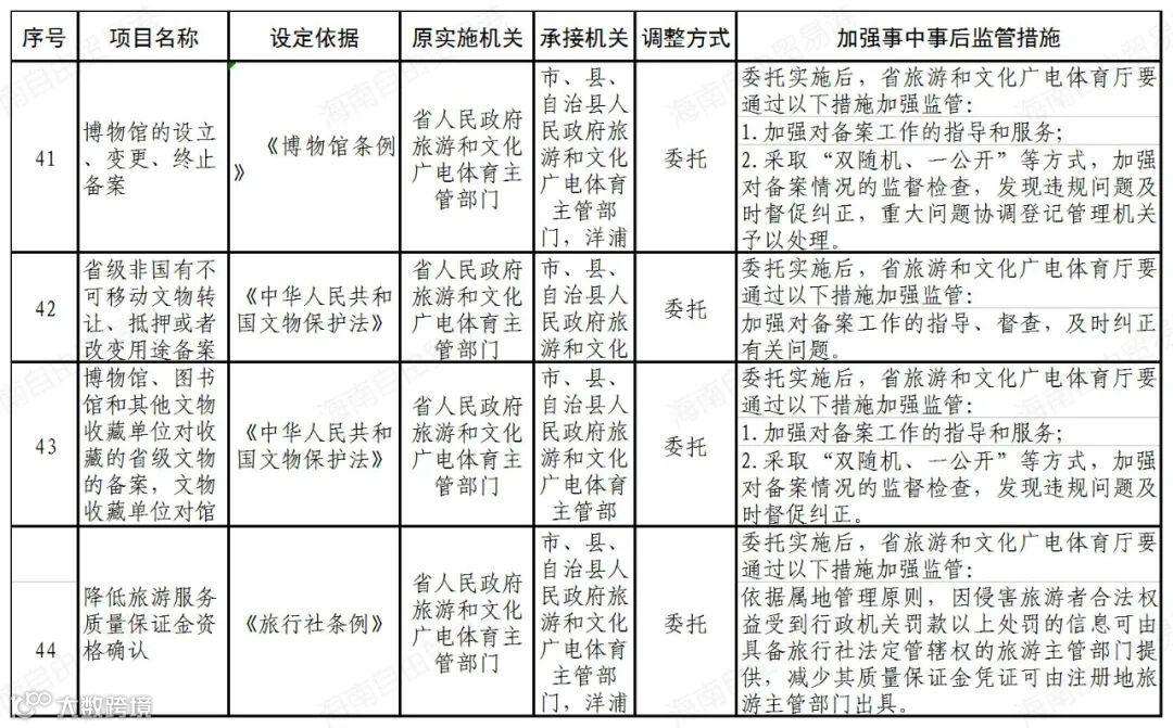
附件:调整由市、县、自治县和洋浦经济开发区实施的 省级行政管理事项目录(44项)





期“海南:44项调整!从省到市县、园区!”

由龙华区科学技术工业信息化局整理

来源:南海网

版权归原作者所有,如有侵权联系删除


【声明】内容源于网络
0
0
龙华创服
海口市龙华区创新创业公共服务平台
内容 128
粉丝 0
龙华创服 海口市龙华区创新创业公共服务平台
总阅读150
粉丝0
内容128