
随着杭州地铁2号线西北段的开通,城西正式进入了地铁时代。而对于未来科技城来说,要真正通上地铁,恐怕还要等到5号线。

杭州地铁5号线被称为“换乘之王”,一期36座车站中,就有14座是换乘站。5号线不仅将连接火车西站、城站、萧山火车南站三大交通枢纽,方便杭州人的长途出行,更能极大的促进未来科技城的发展。
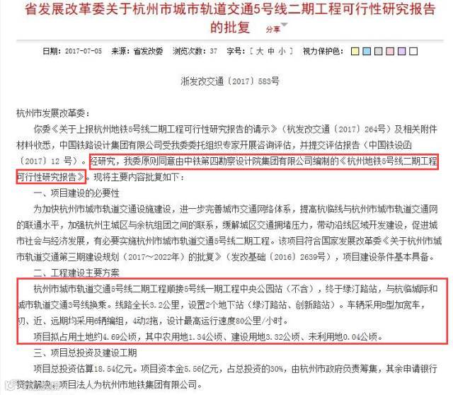
而就在这两天,浙江省发展和改革委员会正式批复了《杭州市城市轨道交通5号线二期工程可行性研究报告》。

工程建设主要方案为:
杭州市城市轨道交通5号线二期工程顺接5号线一期工程中央公园站(不含),终于绿汀路站,与杭临城际和城市轨道交通3号线换乘。线路全长3.2公里,设置2个地下站(绿汀路站、创新路站)。车辆采用B型加宽车,初、近、远期均采用6辆编组,4动2拖,设计最高运行速度80公里/小时。
项目拟占用土地约4.69公顷,其中农用地1.34公顷、建设用地3.32公顷、未利用地0.04公顷。
项目总投资估算18.54亿元。
另外,还特别说明了要“进一步优化绿汀路站三线之间的换乘方案和技术方案,并做好导向标识设计。”
未来,5号线和3号线以及在建的杭州至临安城际轨道将在绿汀路站点实现三线换乘。

那么,5号线现在进度如何?什么时候能开通?
根据杭州地铁建设计划,5号线一期和二期都计划将于2019年12月开通。5号线一期目前已有6个车站完成主体结构施工,二期的创新路站、绿汀路站均已开始施工。
杭州地铁建设时间表
开通试运营时间 |
线路 |
现状 |
2017年12月 |
2号线二期和三期:丰潭路站-良渚站 |
已完成所有车站主体施工,8月实现轨通。 |
4号线一期南段:近江站(不含)-浦沿站 |
8个车站都完成主体结构施工,两条过江隧道即将成功穿江。 |
|
2019年12月 |
5号线一期:香樟路站-中央公园站 |
6个车站完成主体结构施工。 |
5号线二期:中央公园站(不含)-绿汀路站 |
创新路站、绿汀路站开始施工。 |
|
杭临线:锦南新路站-绿汀路站 |
2座车站进入主体施工阶段。 |
|
2020年6月 |
1号线三期:下沙江滨站(不含)-萧山机场站 |
工程可行性研究报告和初步设计均已通过专家评审。 |
6号线一期:双浦站-丰北站 |
19座车站除3座换乘站(中医药大学站、江陵路站、钱江世纪城站)已与其他线同步建设,另有1座车站和1座风井主体结构完工。 |
|
6号线二期:丰北站(不含)-东宁路站 |
工程可行性研究报告和初步设计均已通过专家评审。 |
|
9号线一期南段:四季青站-客运中心站 9号线一期北段:临平站-昌达路站 |
工程可行性研究报告和初步设计均已通过专家评审。 |
|
2020年12月 |
杭富线:美院象山站-桂花西路站 |
富阳区4站4区间正在施工。 |
2021年6月 |
7号线:吴山广场站-江东二路站 |
工程可行性研究报告和初步设计均已通过专家评审。 |
8号线一期:文海南路站-江东站 |
工程可行性研究报告和初步设计均已通过专家评审. |
|
2021年12月 |
3号线一期主线:文一西路站-星桥路站 3号线一期支线:小和山-百家园路站 |
工程可行性研究报告和初步设计均已通过专家评审。 |
4号线二期:彭埠站(不含)-紫金港路站 |
工程可行性研究报告已通过专家评审。 |
|
10号线:浙大站-新兴路站 |
工程可行性研究报告和初步设计均已通过专家评审。 |
来源:综合浙江省发展和改革委员会官网、都市快报等



【版权声明】本次发布内容的所有权归浙江建工房地产开发集团有限公司所有,任何形式的转载、合作,请联系我们 :0571-87902890。
点击“阅读原文”查看【EFC·英国中心】微楼书

