支付是众多组织,众多系统共同协同的结果,要对所参与的组织,涉及到的系统,以及相互之间的关系有所了解。
三方支付机构风风雨雨这么多年,相比大家都已经不陌生,特别是头部的那几家企业。今天我们就从几个维度浅谈一下支付机构的一些方面。
是指非金融机构在收付款人之间作为中介机构,提供下列部分或全部货币资金转移服务。
网络支付:指依托公共网络或专用网络在收付款人之间移货币资金的行为,包括货币汇兑、互联网支付、移动电话支付、固定电话支付、数字电视支付等。
预付卡的发行与受理:指以营利为目的发行的、在发行机构之外购买商品或服务的预付价值,包括采取磁条、芯片等技术以卡片、密码等形式发行的预付卡。
银行卡收单:指通过销售点(POS)终端等为银行卡特约商户代收货币资金的行为。
中国人民银行确定的其他支付服务。
非金融机构提供支付服务,应当依据本办法规定取得《支付业务许可证》,成为支付机构。
支付机构依法接受中国人民银行的监督管理。未经中国人民银行批准,任何非金融机构和个人不得从事或变相从事支付业务。
支付机构应当按照《支付业务许可证》核准的业务范围从事经营活动,不得从事核准范围之外的业务,不得将业务外包。
支付机构不得转让、出租、出借《支付业务许可证》。
客户备付金的存放、归集、使用、划转等存管活动。
客户备付金,是指支付机构为办理客户委托的支付业务而实际收到的预收待付货币资金。客户备付金必须全额缴存至支付机构在备付金银行开立的备付金专用存款账户。
备付金银行,是指与支付机构签订协议、提供客户备付金存管服务的境内银行业金融机构,包括备付金存管银行和备付金合作银行。
专用存款账户,是指支付机构在备付金银行开立的专户存放客户备付金的活期存款账户,包括备付金存管账户、备付金收付账户和备付金汇缴账户。
2019.1月以后备付金集中存管至人行。
支付渠道即资金转移的通道,也称为资金渠道、支付通道,所有支付系统建设都需要先建设渠道。
是指获得互联网支付业务许可的支付机构,根据客户的真实意愿为其开立的,用于记录预付交易资金余额、客户凭以发起支付指令、反映交易明细信息的电子簿记。
支付账户不得透支,不得出借、出租、出售,不得利用支付账户从事或者协助他人从事非法活动。支付账户分一类,二类,三类等级,根据开立时的验证要素数量决定。
支付产品就是支付机构或者银行提供给需要做支付业务的企业使用的,可以用来实现收款或者打款等支付业务的产品。支付产品是一个支付服务的集合,有他的应用场景,有相关的规范以及接入方法;比如我们接入的微信h5支付,网银支付,扫码支付等,都是支付产品。
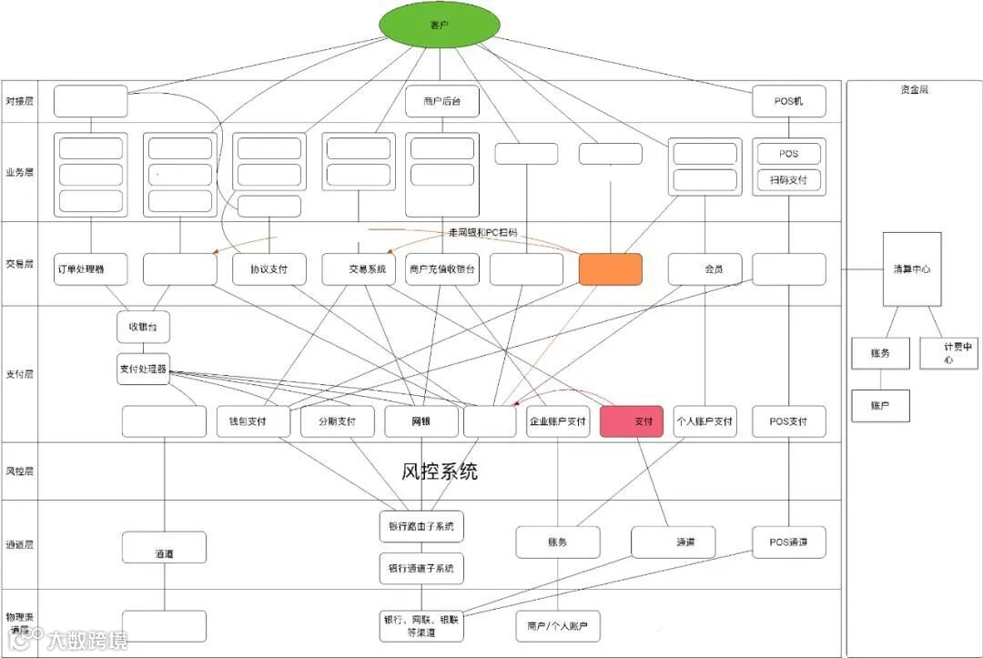
站在整体视角来看支付机构在支付体系中的位置,我们可以参照下图理解:
一个支付机构的组织构成,一般会基于不同的业务职能划分,比如银行合作部、合规部、通道部、退款中心、出款中心、核算中心、开放平台事业部、各行业线(航旅、小额贷、保险、水电缴费等)、商户管理中心、企业通用部门(行政、财务、总裁办等)。
产品线的构成往往取决于公司的产品体系规划,或者说产品架构,各部门各系统之间的职责划分以及协作交互。
官网:hwkjpay.com
邮箱:hwkj2023@163.com

